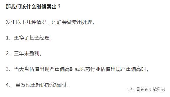
- 全部
- 热门
- 最新评论
- 最新发帖
- 全部
- 个人号
- 机构号
-
liopply
发表于 2023-05-19 22:33 451次浏览
$50AH优选(SH000170)$
评论赞 -
中证宽基优选
发表于 2022-10-30 22:34 761次浏览
央视50成分股是那些?
评论2 -
后厂村名基
更新于 2022-05-18 14:55 1730次浏览
买入发车
买入发车买入一份50AH(501050)最近这行情竟然有点逼空的意思,宽指配的还是不够,并且50指数就没买过,今天补一手50AH。增加50指数宽指配置,pe7.88-12%,pb0.98-18.23%,高位下跌30%。点位已接近20年疫情前水平。相关证券:50AH优选(000170)华夏上证50AH优选指数A(501050)沪深300(000300)
15 -
基民75BJYs
发表于 2022-03-16 14:10 7.0万次浏览
日,昨天卖,今天涨五个点。。。。
评论2 -
阿静实战
发表于 2022-02-18 21:18 1236次浏览
市场随它荡,定投不能断(可转债测试盘327期)
"让富爸为你测试各个理财策略"文|富爸爸实战日记转载请注明出处同志们,又到了一周一次定投的时间今天市场还行,感觉有了突破前面压力的动力,定投的中证500和50AH优选都有上涨,不过涨后还在低估线下,投:中概股在港部分,在我们大A收盘后开始大跌,恒生指数也是,应该是我们大A收盘后,出了什么消息,咱也不管它,反正地球不爆炸,对我影响都不大。反而觉得今天投少了:医药整体今日也是微幅波动,感觉在...
评论2 -
阿静实战
发表于 2022-01-21 20:52 992次浏览
定投继续,医药再开一枪,普通人的投资,就是这么简单粗暴(可转债测试盘312期)
"让富爸为你测试各个理财策略"文|富爸爸实战日记转载请注明出处又是一周一次定投的时间,昨天为了找纪录片,把今天要定投的事给忘了,反正还是老三样。中概股连涨了两天,感觉今天投在了波段高点,但预测未来的事已经被打脸多次,所以今天还是照投不误,只不过上涨了就比前两次少投一点,一切按计划进行。中概互联还是限购500,其余资金投到了中国互联,最近有朋友问要不要投点恒生科技,也是可以的,特别是当心在...
评论4 -
阿静实战
更新于 2021-12-25 06:21 859次浏览
一不小心,被平安夜坏事了(可转债测试盘294期)
各位亲,周五好啊祝各位幸幸福福,快乐过平安夜啦!但,在蕾撕宏大瓜、高华女在美待了7年、章子怡被婚变等事件干扰下,阿静因圣诞节翻车啦!据传,圣诞节源自古罗马人迎接新年的农神节,本来与基督教是没有关系的。据传,这天不是耶稣的生辰,因为《圣经》从未记载耶稣具体出生时间,同样没提到过有此种节日!据传,圣诞节是在基督教盛行罗马帝国后,教廷将这种民俗节日纳入了基督教体系,同时用来庆祝耶稣的降生,是...
1赞 -
阿静实战
发表于 2021-12-23 21:23 879次浏览
明天定投继续,杭锅转债申购(可转债测试盘293期)
今日市场早盘震荡,下午小幅拉升,不过大部分个股还是收了绿盘,这说明价值和红利风格比较强势。阿静投资有价值300和中证红利、上证红利,其中红利在今年8月份还涨得不错,后来回调也是蛮大,现就看22年能不能借消费、金融地产走出高估来。中证500在周一下跌后,这两天又接连上涨,看来要慢慢离低估而去了。50AH优选本周前几天走平,今天微涨,又架在了低估线上,明天还是要看涨跌判断是否定投,大家可以看明...
评论1 -
阿静实战
发表于 2021-11-11 18:23 1437次浏览
你要的元宇宙,是不是这样紫(可转债测试盘264期)
"让富爸为你测试各个理财策略"文|富爸爸实战日记转载请注明出处今天,家里的总裁突然问我元宇宙是什么这诞生于1992年的一个词,历经几十年,在今年突然特别火热。1992年,美国著名科幻作家尼尔斯蒂芬森(NealStephenson)推出了自己的小说《雪崩(SnowCrash)》。在这本书里,他首次提到了“元宇宙”这个词,意思是会有一个平行于现实世界的网络虚拟世界,其名为“元界”,所有现...
评论赞 -
股友0015382iY2
发表于 2021-09-16 09:06 1069次浏览
为什么停售了
评论赞 -
一阵龙卷风
发表于 2021-07-26 12:27 1325次浏览
为啥跟恒指相关的指数东方财富这里都没有估值显示???????
评论1 -
基不择时O_o
发表于 2021-05-27 15:07 1341次浏览
赶紧多跌点,还等着加仓呢!
评论赞 -
气宇轩昂的闻笛8
更新于 2021-03-27 00:40 1907次浏览
哪里可以看50AH优选指数的估值??
4赞 -
基民dpyVky
更新于 2020-11-11 10:37 3247次浏览
50AH的成份股
在哪里能看到50AH的成份股呢?
1赞 -
花慕风
更新于 2020-06-19 10:05 5997次浏览
950090和这个是什么关系
16 -
Makemoneydog
发表于 2019-05-24 20:37 9417次浏览
中长期走势看涨、短期回调探寻支撑、耐心等待相关板块个股表现!适当性低吸底仓也好!
评论4 -
股友X8VtX4
更新于 2019-04-08 17:43 9134次浏览
50AH优选是基金还是股票?
84 -
股友511D81163n
发表于 2017-07-25 07:46 8952次浏览
000156,300012套了,老师关注
评论4

![好困惑 [好困惑]](http://gbfek.dfcfw.com/face/emot_default/emot10.png)