- 全部
- 热门
- 最新评论
- 最新发帖
- 全部
- 个人号
- 机构号
-
资讯 特斯拉受监督版全自动驾驶系统获准在荷兰使用
更新于 今天 08:55 482次浏览
42 -
资讯 特斯拉受监督版FSD获准在荷兰使用;全球甲醇电动生态联盟成立丨汽车早参
发表于 今天 07:07 278次浏览
评论赞 -
资讯 售价28.58万!奇瑞在线上开卖人形机器人
更新于 今天 10:38 526次浏览
11 -
资讯 汽车早报|京东新“国民好车”合作品牌为深蓝汽车 特斯拉FSD受监督版本在荷兰获批
更新于 今天 10:27 540次浏览
4赞 -
资讯 宇树机器人跑步速度刷新全球纪录;智元分拆四足机器人业务 | 科技风向标
发表于 今天 10:04 285次浏览
评论2 -
资讯 19家车企“双积分”全面告负,外资品牌成重灾区
更新于 今天 09:37 2673次浏览
54 -
个股解码局
更新于 今天 04:50 2118次浏览
特斯拉Model Y再夺国内销量冠军
邀您观看:特斯拉ModelY再夺国内销量冠军
12 -
资讯 2025年度新能源汽车积分出炉:比亚迪领先,小米首次入围“百万级”
更新于 04-12 23:28 4539次浏览
149 -
资讯 机器人批量进厂“打工” 龙头车企竞相押注具身智能赛道
更新于 04-12 23:20 9082次浏览
89 -
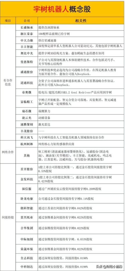
财经小猎豹
发表于 04-12 23:10 203次浏览
刚刚,宇树科技大消息!人形机器人,下周直接要启动了?(附股)
这周,市场展现出强劲表现。 上证指数连续三个交易日站稳于5日、10日等短期均线上方,技术形态维持强势特征。 尽管上方中期均线构成一定压力,但市场整体做多情绪相对积极。 另外创业板指,在权重的带动下突破了自去年9月以来长达7个月的箱体整理区间,全周涨幅高达9.5%,并创下近四年新高。 量能方面,周五市场成交额再度放大近2000亿元,虽未触及2.5万亿的高位,但已有效脱离2万亿下方的低迷区域,显示出增...
评论2 -
火山与冰川
发表于 04-12 20:29 193次浏览
滴滴自动驾驶张博揭秘:新一代Robotaxi颠覆特斯拉、英伟达技术路线!
最近在2026智能电动汽车发展高层论坛上,滴滴自动驾驶CEO张博的发言挺有意思。他们不仅展示了新一代Robotaxi车型,还透露了一个关键信息:滴滴要走一条和特斯拉、英伟达完全不同的自动驾驶路线。 滴滴的"混合网络"打法张博说,滴滴的优势在于已经在海外14个国家积累了丰富的运营经验。他们打算利用自己在AI技术、硬件和出行场景上的体系能力,搞一个"混合网络"的业态。说白了就是要把自动驾驶技术和汽车形...
评论3 -
牛牛牛3979
更新于 04-12 20:05 94次浏览
$特斯拉(NASDAQ|TSLA)$人工智能的泡沫什么时候破灭
4赞 -
资讯 美股三大指数收盘涨跌不一 存储、加密货币概念股跌幅居前
更新于 04-12 19:51 18.8万次浏览
199414 -
资讯 美股科技巨头全线飘红 全球“最受瞩目”财报发布
更新于 04-12 19:04 1553次浏览
14 -
资讯 全球资管巨头最新持仓曝光 AI投资上演“多空分歧”
更新于 04-12 19:02 8871次浏览
715 -
股友020e36U283
更新于 04-12 10:38 345次浏览
比亚迪225万辆碾压特斯拉!中国智造全球称王
**比亚迪正式登顶全球纯电销量冠军!2025年,其纯电车型全年销量达225.67万辆,同比增长近28%,一举超越特斯拉的163.6万辆,首次实现全年销量全面反超。这不仅是中国车企的历史性突破,更标志着全球新能源格局的深刻重构。** 从“被反超”到“再登顶”:六年的逆袭之路2019年,特斯拉曾短暂反超比亚迪,成为全球新能源销冠。但从2023年第四季度起,比亚迪纯电车型单季销量便持续领先。到2025年...
121 -
资讯 特斯拉加速降本,欣旺达成新电池供应商
更新于 04-12 05:34 6285次浏览
2722 -
盲盒与概率
更新于 04-11 23:33 754次浏览
欣旺达杀进特斯拉供应链!3GWh大单曝光,成本暴降15亿震惊行业
最近这事儿,有点东西。特斯拉这边销量连续两年下滑,营收和利润也是断崖式下挫,剔除碳积分后汽车毛利率从高点27%一路掉到15.4%,什么概念?卖一辆车的赚钱能力直接被砍了快四成。这种局面下,降本已经不是选择题,是生存题。现在消息出来,欣旺达成了特斯拉全球第五家电池供应商,而且是从浙江义乌工厂出货,用在特斯拉上海产、出口海外的车型上。这步棋,明眼人都看得出来,核心目的就一个——往死里压成本。 电池占整...
56 -
风口前瞻
更新于 04-11 23:28 6.4万次浏览
用特斯拉的经验,打特斯拉:雷军挖来特斯拉两员大将,精准补短板#雷军#小米汽车#特斯拉
邀您观看:用特斯拉的经验,打特斯拉:雷军挖来特斯拉两员大将,精准补短板#雷军#小米汽车#特斯拉
37146 -
财经马红漫
更新于 04-11 22:51 1.3万次浏览
马斯克对未来的三大判断,每一个都藏着巨大的财富机遇#马斯克#时代#趋势#AI#机会
邀您观看:马斯克对未来的三大判断,每一个都藏着巨大的财富机遇#马斯克#时代#趋势#AI#机会
4100
,希望严格执行,我还以为说说而已




![胜利 [胜利]](http://gbfek.dfcfw.com/face/emot_default/emot52.png)
![财力 [财力]](http://gbfek.dfcfw.com/face/emot_default/emot66.png)
![护城河 [护城河]](http://gbfek.dfcfw.com/face/emot_default/emot67.png)