- 全部
- 热门
- 最新评论
- 最新发帖
- 全部
- 个人号
- 机构号
-
公告 Notification filed by national security exchange to report the removal from lis
发表于 2022-05-24 21:52 1425次浏览
评论赞 -
公告 Current report, items 1.01, 2.03, 2.05, 3.01, 8.01, and 9.01
发表于 2022-05-21 06:15 1419次浏览
评论赞 -
家居微观察
发表于 2022-05-16 11:40 1295次浏览
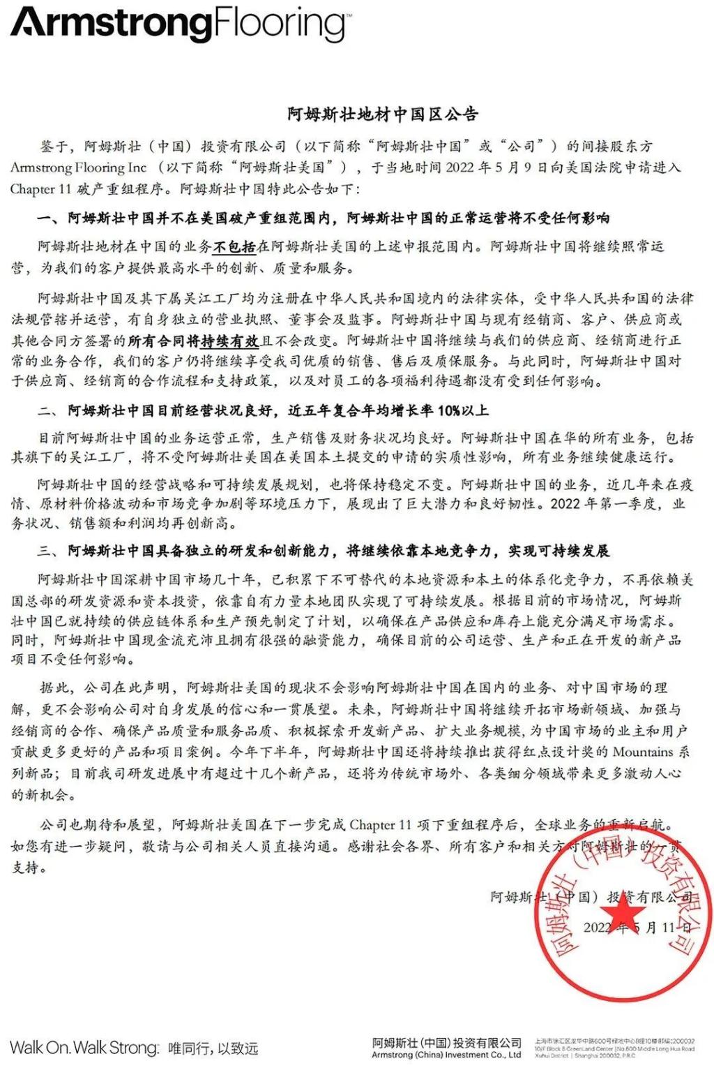
最新!阿姆斯壮中国发公告:我们不受美国破产重组影响
5月11日,家具迷公众号发布《突发!美国最大地板企业阿姆斯壮申请破产!》一文,引发行业巨大关注。12日,阿姆斯壮中国发布公告回应称:一、阿姆斯壮中国并不在美国破产重组范围内,阿姆斯壮中国的正常运营将不受任何影响;二、阿姆斯壮中国目前经营状况良好,近五年复合年均增长率10%以上;三、阿姆斯壮中国具备独立的研发和创新能力,将继续依靠本地竞争力,实现可持续发展。据悉,目前阿姆斯壮在中国拥有吴江一家专业化...
评论1 -
俊秀de红枣
更新于 2022-05-14 20:37 1708次浏览
继续跌,1毛抄底
12 -
公告 Current report, items 1.01, 1.03, 2.03, 2.04, 3.01, and 9.01
发表于 2022-05-13 06:21 1469次浏览
评论赞 -
家居微观察
发表于 2022-05-12 15:44 1537次浏览
突发!美国最大地板企业阿姆斯壮申请破产
家居微观察最新消息:近日,阿姆斯壮地板公司(ArmstrongFlooring,Inc.)及其三家子公司以供应链持续面临挑战和新冠疫情大流行相关问题为由,根据美国特拉华州地区《破产法》第11章向美国破产法院申请自愿保护,并继续努力出售公司的业务。阿姆斯壮地板公司5月8日提交的文件中表明出售的三家子公司包括阿姆斯壮地板许可有限责任公司(AFILicensingLLC)、阿姆斯壮地板拉丁美洲公...
评论2 -
公告 Notification of inability to timely file Form 10-Q or 10-QSB
发表于 2022-05-12 04:38 1428次浏览
评论赞 -
公告 General statement of acquisition of beneficial ownership
发表于 2022-05-11 21:41 1490次浏览
评论赞 -
公告 Current report, items 5.02 and 9.01
发表于 2022-05-10 18:27 1436次浏览
评论赞 -
公告 Current report, items 7.01 and 9.01
更新于 2022-05-09 21:43 1598次浏览
11 -
公告 Statement of changes in beneficial ownership of securities
发表于 2022-05-05 05:56 1500次浏览
评论1 -
公告 [Amend] Statement of acquisition of beneficial ownership by individuals
发表于 2022-05-05 05:52 1485次浏览
评论赞 -
公告 [Amend] Annual report [Section 13 and 15(d), not S-K Item 405]
发表于 2022-05-03 05:03 1548次浏览
评论赞 -
公告 Current report, items 1.01, 5.02, and 9.01
发表于 2022-05-02 20:17 1615次浏览
评论赞 -
公告 Statement of changes in beneficial ownership of securities
发表于 2022-04-05 06:27 1693次浏览
评论1 -
公告 Statement of changes in beneficial ownership of securities
发表于 2022-04-05 06:27 1660次浏览
评论赞 -
公告 Statement of changes in beneficial ownership of securities
发表于 2022-04-05 06:27 1687次浏览
评论赞 -
公告 Statement of changes in beneficial ownership of securities
发表于 2022-04-05 06:27 1646次浏览
评论赞 -
公告 Statement of changes in beneficial ownership of securities
发表于 2022-04-05 06:27 1660次浏览
评论赞 -
公告 Current report, items 1.01 and 9.01
发表于 2022-04-01 06:47 1688次浏览
评论赞