- 全部
- 热门
- 最新评论
- 最新发帖
- 全部
- 个人号
- 机构号
-
敬畏永远正确市场
发表于 今天 01:59 1次浏览
转发
评论赞 -
靠指标吃饭
发表于 今天 01:59 1次浏览
战争快结束了。
评论赞 -
靠指标吃饭
发表于 今天 01:58 1次浏览
调整?
评论赞 -
靠指标吃饭
发表于 今天 01:58 8次浏览
日本股市也到了要调整的点位。
评论赞 -
个股掌门2
更新于 今天 01:52 213次浏览
4月27日计划
研究方向: $中芯国际(SH688981)$半导体代工龙头 $赣锋锂业(SZ002460)$锂电龙头 $香农芯创(SZ300475)$存储芯片+AI算力分销 光、燃气轮机、CPU是当下业绩与走势兼优的方向,但位置偏高,等待回踩或二波信号再出手。 手里有拿不准的票?评论区聊聊,一起交流思路,互相参考。 以上内容仅为个人对市场的分析和思考、不构成任何投资建议。股市有风险、投资需谨慎。
23 -
趋势掌门3
更新于 今天 01:50 178次浏览
4.27 化工 半导体 AI
留意下: $华鲁恒升(SH600426)$化工蓝筹。 $鼎龙股份(SZ300054)$CMP抛光垫国产替代。 $拓维信息(SZ002261)$华为昇腾算力龙头。 等走势比猜走势更重要,光能不能二波,谁能逆势走强,才是关键。 手中有拿不准的票,欢迎评论区交流,集思广益,完善判断思路。 以上内容仅为个人对市场的分析和思考、不构成任何投资建议。股市有风险、投资需谨慎。
25 -
芯药酒合伙人
发表于 今天 01:50 22次浏览
转发
评论赞 -
乐哥新号
更新于 今天 01:50 137次浏览
大号以失,通过此次事件,我决定对不起之前的家人们,以后全部改为盘中发帖,以免家人们因为找不到我着急,感谢家人的支持,同意我盘中发帖的请评论
89 -
趋势掌门
更新于 今天 01:49 166次浏览
4.27 不一样的板块
看法分享: $巨化股份(SH600160)$氟化工龙头,制冷剂涨价周期延续。 $航天电器(SZ002025)$军工连接器龙头。 $软通动力(SZ301236)$华为鸿蒙生态核心。 手中有拿不准的票,欢迎评论区交流,集思广益,完善判断思路。 以上内容仅为个人对市场的分析和思考、不构成任何投资建议。股市有风险、投资需谨慎。
25 -
醉爱琳儿
发表于 今天 01:48 24次浏览
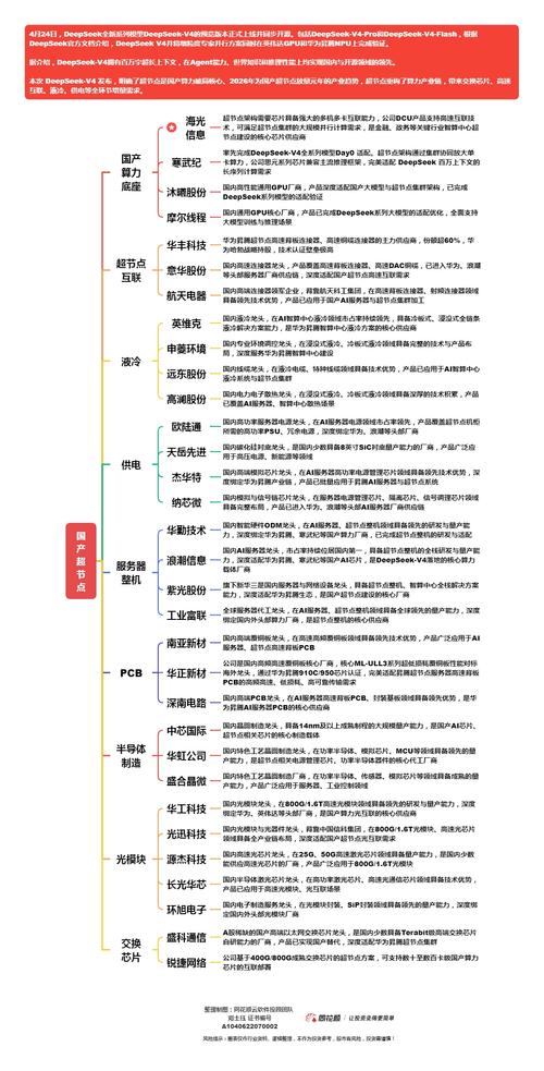
DeepSeek概念:DeepSeek-V4发布,明确了“超节点是国产算力破局核心、2026年为国产超节点放量元年”的产业趋势。 超节点重构了算力产业链,带来交换芯片、高速互联、液冷、供电等全环节增量需求。
评论1 -
醉爱琳儿
发表于 今天 01:46 14次浏览
华为昇腾产业链
评论1 -
短线鑫哥
发表于 今天 01:36 63次浏览
4.27 早盘策略:华源控股、东方财富、多氟多,联泓新材、大东南
今日方向: 多氟多:化G+电池 大周期看,前期经过一波较大的拉升过后,再走一个圆弧形态的t整,近期随着L丽业绩的出现,价格也是应声而升,市场正向反应对业绩的认可,整体这家伙的性格是喜欢走趋势,同时又不失强势,也是自带一些货属性在里面,如果按月线的大周期数浪的话,又可以理解为走大五浪,而周线又是可以理解为三浪的开始,所以浪套浪,说明技术逻辑结构强,技术与基本面协同推动,后期能走多久 东方财富:证券+...
评论赞 -
股友5W385w2758
发表于 今天 01:29 23次浏览
国产算力加油#DeepSeek-V4发布!国产算力迎里程碑#
评论赞 -
价值猎手2
更新于 今天 01:24 359次浏览
4.27今日计划:太辰光、天华新能、顺灏股份
朋友们,今天可以重点关注以下: $太辰光(SZ300570)$——CPO光器件。 $天华新能(SZ300390)$——锂电材料暴增。 $顺灏股份(SZ002565)$——商业航天 目前持股:万华化学、融捷股份、沪电股份、协鑫集成、剑桥科技、新易盛、宁德时代、华胜天成、鸿博股份、先导智能 手中有拿不太准的个股,可以发在评论区一起交流探讨,多角度参考不同思路,有助于完善自身判断。 以上仅为个人复盘思考...
12 -
东310
发表于 今天 01:20 50次浏览
转发
评论赞 -
不贪不念
发表于 今天 01:19 58次浏览
华侨城a的董秘回复,大家请看看
评论赞 -
天道酬勤吧
发表于 今天 01:11 55次浏览
转发
评论赞 -
蓝妮888
更新于 今天 01:06 7.2万次浏览
@寿山石5588天塌了,旧帖子可能太热了吧!怎么自动删除不见了,重新给你开一个帖子!你在这里边建楼交流
272174 -
有远见的幻月情
发表于 今天 01:02 70次浏览
感觉随时可能有大动作了
评论赞 -
逐日的门珹
发表于 今天 00:59 37次浏览
以阴阳察万变,顺规律、守中正、知进退。
评论赞
![哭 [哭]](http://gbfek.dfcfw.com/face/emot_default/emot5.png)
![鼓掌 [鼓掌]](http://gbfek.dfcfw.com/face/emot_default/emot3.png)











![献花 [献花]](http://gbfek.dfcfw.com/face/emot_default/emot49.png)
怎么样判断是见顶呢?