- 全部
- 热门
- 最新评论
- 最新发帖
- 全部
- 个人号
- 机构号
-
资讯 物管赛道再添“亿平”巨无霸:建发物业拟鲸吞两家兄弟公司
发表于 04-13 21:25 194次浏览
评论赞 -
物业爆点
更新于 04-13 16:50 3.1万次浏览
建发物业2025年报:大而不优,快而不强
联系交流,请关注物业爆点公众号~ 年报季落幕,物业行业分化加剧。在一众央国企物企转向质效优先、精耕运营的当下,建发物业以营收38.8亿元、同比增长17.8%的增速跻身行业前列,规模与合同面积持续走高,账面十分体面。 但拆穿数据表象会发现,营收大涨、利润变薄、应收高企、关联依赖居高不下,建发物业正陷入越扩张、越难赚钱的困境。 而这一切,都与管理团队的战略选择、行事风格高度绑定,稳健有余、闯劲不足,重...
13 -
资讯 建发集团业务整合:建发城服与联发物业拟并入建发物业,正式协议尚未落定
发表于 04-11 14:12 381次浏览
评论1 -
智通财经
发表于 04-10 17:35 453次浏览
建发国际集团(01908)及建发物业(02156):厦门益睿就拟收购联发物业及建发城服100%股权订立谅解备忘录
建发国际集团(01908)及建发物业(02156)联合公布,于2026年4月10日(交易时段后),厦门益睿(建发国际及建发物业的附属公司)与该等卖方就可能收购目标公司(联发物业及建发城服)100%股权订立谅解备忘录。该等卖方各自均为建发国际及建发物业的关连人士。建发国际集团(01908)及建发物业(02156)联合公布,于2026年4月10日(交易时段后),厦门益睿(建发国际及建发物业的附属公司)...
评论1 -
公告 有关可能收购事项之谅解备忘录
发表于 04-10 17:27 41次浏览
评论赞 -
股友6P1908p178
发表于 04-07 03:39 98次浏览
$建发物业(HK|02156)$ 关于我在建发物业上班
评论赞 -
资讯 头部物管上市公司去年毛利率普涨
发表于 04-02 04:05 839次浏览
评论2 -
公告 截至二零二六年三月三十一日股份发行人的证券变动月报表
发表于 04-01 18:12 42次浏览
评论赞 -
研报 2025年业绩点评:收入利润保持双增,高分红强化股东回报
发表于 03-28 09:26 51次浏览
评论1 -
资讯 建发物业:2025年净利润3.59亿元 同比增长10.95%
发表于 03-26 17:49 127次浏览
评论1 -
研报 港股公司信息更新报告:营收利润双位数增长,分红比例持续提升
发表于 03-26 17:20 44次浏览
评论赞 -
业绩快评
发表于 03-26 14:22 559次浏览
建发物业2025年业绩发布:营收增长17.8%
邀您观看:建发物业2025年业绩发布:营收增长17.8%
评论赞 -
资讯 建发物业:2025年营收38.81亿元,将积极探索收并购机遇
发表于 03-26 14:01 148次浏览
评论1 -
资讯 建发物业:6月17日派发股息0.15港元/股
发表于 03-25 19:15 130次浏览
评论赞 -
资讯 建发物业:2025年归母净利润约3.59亿元,增长11%
发表于 03-25 19:05 125次浏览
评论1 -
公告 截至二零二五年十二月三十一日止年度特别股息
发表于 03-25 19:00 53次浏览
评论赞 -
公告 截至二零二五年十二月三十一日止年度末期股息
发表于 03-25 18:59 41次浏览
评论赞 -
资讯 建发物业:委任田美坦为非执行董事
发表于 03-25 18:54 122次浏览
评论赞 -
格隆汇
发表于 03-25 18:47 428次浏览
建发物业(02156.HK)2025年度纯利3.59亿元 同比增加约11.0%
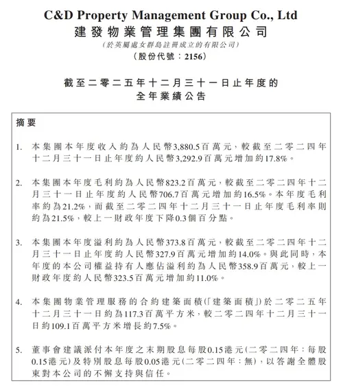
格隆汇3月25日丨建发物业(02156.HK)发布2025年度业绩。集团年度收入约为人民币38.81亿元,同比增加约17.8%。集团本年度溢利约为人民币3.74亿元,同比增加约14.0%。与此同时,年度的公司权益持有人应占溢利约为人民币3.59亿元,同比增加约11.0%。基本每股盈利0.26元,董事会建议派付本年度之末期股息每股0.15港元及特别股息每股0.05港元。 截至2025年12月31日,...
评论赞 -
格隆汇
发表于 03-25 18:39 420次浏览
建发物业(02156.HK):田美坦获委任为非执行董事
格隆汇3月25日丨建发物业(02156.HK)发布公告,田美坦已获委任为非执行董事,自2026年3月25日起生效。
评论赞




