- 全部
- 热门
- 最新评论
- 最新发帖
- 全部
- 个人号
- 机构号
-
拐点曲线
更新于 04-09 19:05 284次浏览
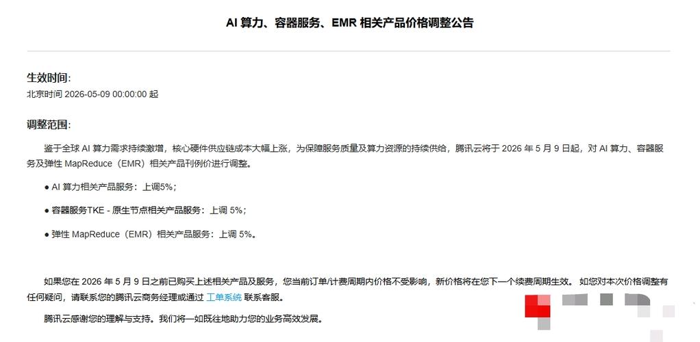
$日科化学(SZ300214)$$算力概念(BK1134)$$大数据(BK0634)$【腾讯云:AI算力、容器服务、EMR相关产品价格上调5%】鉴于全球AI算力需求持续激增,核心硬件供应链成本大幅上涨,为保障服务质量及算力资源的持续供给,腾讯云将于2026年5月9日起,对AI算力、容器服务及弹性MapReduce(EMR)相关产品刊例价进行调整。AI算力相关产品服务:上调5%;容器服务TKE-原生...
13 -
股海探索
更新于 04-09 09:13 2347次浏览
$日科化学(SZ300214)$$算力概念(BK1134)$$大数据(BK0634)$新疆算力产业集群相关的概念股梳理,供参考: 立昂技术(300603) 核心逻辑:新疆本土数字经济龙头,业务覆盖IDC数据中心建设、算力运营及云服务,深度参与新疆“东数西算”“疆算入渝”政策落地。项目进展:在塔城布局绿碳智算产业园,首期2000架机柜已投产,2026年计划扩容至5000架,绿电占比超90%,算力成本...
105 -
拐点曲线
更新于 04-09 09:11 910次浏览
$日科化学(SZ300214)$$算力概念(BK1134)$$大数据(BK0634)$新疆卫视《新疆新闻联播》克拉玛依在沪推介项目签约239亿元日科化学旗下碳和科技液冷算力规模将由现有的9500P增加到2万P。
86 -
股海探索
更新于 04-01 12:28 571次浏览
$日科化学(SZ300214)$$算力概念(BK1134)$$大数据(BK0634)$【央视新闻:全国算力券补贴总规模已突破10亿元财政“小投入”撬动市场“大杠杆”】据央视新闻报道,如今,我国人工智能产业发展极快,不管是聊天的机器人,还是工厂里的智能大脑,背后都需要算力来支撑。算力就是计算能力,决定了AI跑得快还是慢。如果说AI是车,算力就是油;如果说AI是工厂,算力就是电。为了帮企业解决这个算力...
13 -
牛气冲天神1
发表于 03-28 15:06 34次浏览
$大数据(BK0634)$【国家数据局已新设国际数据治理合作司】财联社3月28日电,国家数据局官网近日公布的《国家数据局2026年度部门预算》披露,国家数据局共有行政单位1个,为机关本级,内设6个司:综合司、政策和规划司、数据资源司、数字经济司、数字科技和基础设施建设司、国际数据治理合作司。局属事业单位1个,为国家数据发展研究院。(澎湃新闻)
评论赞 -
股海探索
发表于 03-28 09:06 1075次浏览
$日科化学(SZ300214)$$算力概念(BK1134)$$大数据(BK0634)$【三大运营商算力收入提升Token服务逐渐成为经营主线】三大电信运营商2025年年报近日陆续出炉。总的来看,运营商主要业绩指标高位运行,但就总量而言,增长乏力的状况并没有显著改善,算力服务、创新业务、国际业务等结构性收入增长仍是主要亮点。2025年,三大运营商基础资源投入重点继续向算力方向倾斜。记者注意到,根据公...
评论赞 -
股海探索
发表于 03-25 12:07 774次浏览
$日科化学(SZ300214)$$算力概念(BK1134)$$大数据(BK0634)$【超140万亿!词元调用量激增机构:算力租赁进入“卖方市场”】随着AI应用从Chat向Agent进化,大模型处理的任务愈发复杂,所需推理深度与调用链路不断加长,底层Token消耗也出现量级跃迁。近日,在中国发展高层论坛2026年年会上,据国家数据局局长刘烈宏介绍,截至2025年年底,全国已建成高质量数据集超过10...
评论3 -
拐点曲线
发表于 03-24 17:59 749次浏览
$日科化学(SZ300214)$$算力概念(BK1134)$$大数据(BK0634)$【两年增长超千倍!我国日均Token调用量超过140万亿官方定调AI时代“词元经济”崛起】AI热潮中,一个概念的地位正在渐渐凸显——Token,它是排行榜上大模型调用量的评估标准,也是大模型厂商销售套餐的计费单位。日前在中国发展高层论坛2026年年会上,国家数据局局长刘烈宏表示,Token“词元”不仅是智能时代的...
评论1 -
股海探索
更新于 03-24 12:12 797次浏览
$日科化学(SZ300214)$$算力概念(BK1134)$$大数据(BK0634)$【国家数据局局长刘烈宏:日均Token调用量增加表明我国AI发展进入快速增长阶段】国新办举行新闻发布会介绍第九届数字中国建设峰会有关情况。国家数据局局长刘烈宏表示,国家数据局高度重视数据要素赋能人工智能创新发展的工作,提出“人工智能发展到哪里,就把高质量数据集建设到哪里”,针对高质量数据体系建设小和散的问题,会同...
1赞 -
蓄势东升
更新于 03-19 20:01 1293次浏览
$日科化学(SZ300214)$$算力概念(BK1134)$$大数据(BK0634)$国家算力网络正式“组网”,这些赛道将迎爆发式增长!
55 -
股海探索
发表于 03-18 18:52 897次浏览
$日科化学(SZ300214)$$算力概念(BK1134)$$大数据(BK0634)$阿里AI算力涨价
百度AI算力跟涨调价
看来全国算力涨价潮来了
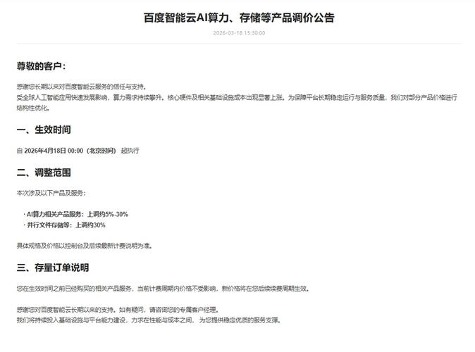
百度智能云今日发布AI算力、存储等产品调价公告。受全球人工智能应用快速发展影响,算力需求持续攀升。核心硬件及相关基础设施成本出现显著上涨。为保障平台长期稳定运行与服务质量,对部分产品价格进行结构性优化。其中,AI算力相关产品服务...评论4 -
聆聴探股
更新于 03-18 14:04 1152次浏览
$日科化学(SZ300214)$$算力概念(BK1134)$$大数据(BK0634)$展望“十五五”,克拉玛依算力产业如何更上层楼? 克拉玛依市云计算产业园区2026年3月17日新疆 算力,作为数字时代的核心生产力,其发展水平将在根本上决定一个国家、一个地区在数字经济时代的竞争力与未来潜力。 克拉玛依市云计算产业园区的云计算能力和数据存储能力位居西北前列。(《克拉玛依日报》资料图) 克拉玛依——这...
75- $日科化学(SZ300214)$日科化学旗下公司克拉玛依碳和网络科技有限公司总裁 金谦:算力规模我们已经达到了6700P,主要的合作单位在华东地区的这些人工智能应用企业(名单)。这个中心还通过回收服务器余热用于周边区域供暖,降低采暖所产生的碳排放,努力从“零碳园区”向“负碳园区”迈新疆有丰富的绿色电力资源,成为强化算力基础支撑,积极融入国家“东数西算”工程的深厚底气。今年碳和科技将完成1万P算力。
-
《克拉玛依市推进“人工智能+”行动工作方案(2026—2028年)》正式印发实施。该方案立足克拉玛依市全疆最大智算集群、国家算电协同试点、人工智能应用场景较为丰富、政务数据整合较为领先等优势,实施政务智能化场景开放、人工智能促进产业融合、社会民生服务智能优化等十二项专项行动,推动人工智能深度融入产业转型、科技创新、民生福祉三大领域。
![国家队 [国家队]](//gbfek.dfcfw.com/face/emot_default/emot93.png)
![国家队 [国家队]](//gbfek.dfcfw.com/face/emot_default/emot93.png)
- 查看全部7条评论 >
-
股海探索
更新于 03-16 23:14 1125次浏览
$日科化学(SZ300214)$$大数据(BK0634)$$算力概念(BK1134)$【价差最高达2000倍!筹建全国性算力交易所呼声渐起】算力正在成为人工智能时代的“水电煤”。“十五五”规划提出,要适度超前建设全国一体化算力网。不过,目前的算力服务定价体系严重扭曲,价差有时达数百倍甚至上千倍。在此背景下,筹建全国性算力交易所的呼声渐起。 据全国政协委员、中国科学院计算技术研究所研究员张云泉介绍,...
11 -
股海探索
更新于 03-15 22:14 1285次浏览
$日科化学(SZ300214)$$大数据(BK0634)$$算力概念(BK1134)$【“算电协同”含金量还在提升!AI也迎来了“HALO时刻”】“算电协同”的含金量还在提升。随着这个词首次被写入政府工作报告,明确列为国家级新基建工程,市场对此作出热烈回应:电力板块逆势掀起涨停潮,风电、储能、绿色电力成为资金追逐的宠儿。黄仁勋罕见发布的长文中,也将能源层定义为AI基础设施的第一性原理。浙商证券解读...
44- 日科可以添加算电协同概念了,去年底就有自己配套的风电场了,宣传力度不够风口来了也站不上
- 戈壁立柱 绿能启航 攻坚史诗 时代丰碑 --克拉玛依市碳和水冷数据中心配套新能源项目一期27万千瓦风电项目顺利吊装完成 新疆太阳圣火电力工程有限公司 2025年12月30日 12:54 新疆 听全文 在小说阅读器中沉浸阅读 2025年12月29日,在新疆阿勒泰地区辽阔的戈壁之上,随着最后一台风机叶轮在125米高空与机舱精准对接,由我公司承建的克拉玛依市碳和水冷数据中心配套新能源项目一期27万千瓦风电项目,历时数月攻坚,顺利完成全部36台风电机组的吊装任务。此举标志着项目主体建设阶段取得决定性成果,为后续全容量并网发电奠定了最坚实的基础。领导高度重视,为项目注入强大动能本项目自启动以来,便受到公司各级领导的高度关注与全力支持。公司主要领导多次亲临戈壁现场调研指导,主持召开专题协调会,明确要求将该项目打造为“精品工程、绿色工程、示范工程”。在吊装攻坚阶段,分管领导常驻前线,靠前指挥,实时协调解决设备供应、重大技术方案及极端天气应对等关键问题。公司总部各职能部门亦开通“绿色通道”,给予资源倾斜与政策保障,形成了“上下一心、全力保障”的强大合力,为项目顺利推进注入了最坚定的组织动能。团队顽强拼搏,于戈壁书写奋斗篇章面对恶劣的自然环境、复杂的技术挑战与紧张的工期压力,项目部全体成员展现出非凡的敬业精神与攻坚意志。项目管理团队科学筹划,倒排工期,将责任落实到人;技术骨干扎根现场,反复优化吊装方案,成功攻克了高塔筒精准对接、超大叶轮空中翻身等一系列技术难关;一线作业人员不畏严寒酷暑与风沙侵袭,日夜奋战,以“零事故、零缺陷”的高标准完成了每一台巨型风机的“毫米级”精准吊装。这支善打硬仗、能打胜仗的队伍,用汗水与智慧在茫茫戈壁上铸就了绿色能源的坚实嵴梁。项目概况与战略意义本项目是克拉玛依市打造绿色数据中心集群、构建“新能源+大数据”融合发展模式的关键支撑。项目总装机容量270兆瓦,全部投产后,预计年发电量约6.3亿千瓦时,每年可等效节约标准煤约20.8万吨,减排二氧化碳约14.3万吨。该项目不仅能为先进的碳和水冷数据中心提供稳定可靠的绿色电力,更将对推动区域能源结构转型、服务国家“双碳”战略目标产生深远影响。迈向全面投产,贡献绿色新动力风机吊装的圆满完成
- 查看全部4条评论 >
-
贾司霆
发表于 03-11 09:55 789次浏览
$大数据(BK0634)$ 歌华有线:手握重金的“国家队”如何在国家战略棋局中落子未来?贾司霆03-1109:47·上海关注歌华有线7.930.00%云计算4004.92+0.22%商业航天2863.76+0.16% 巨亏下的百亿现金,歌华有线究竟在下一盘什么棋? 歌华有线的财报藏着两个看似矛盾的事实:一方面是2024年归母净利润亏损,另一方面是账面现金常年趴在80亿元以上。这种“亏损却有钱”的反...
评论赞 -
拐点曲线
发表于 02-13 04:33 504次浏览
$日科化学(SZ300214)$$大数据(BK0634)$$算力概念(BK1134)$国家算力网络正式“组网”,碳和液冷算力连接上海将迎来爆发式增长!
评论2 -
聆聴探股
更新于 03-02 13:19 3916次浏览
$日科化学(SZ300214)$$液冷概念(BK1138)$$大数据(BK0634)$日科化学旗下公司克拉玛依碳和网络科技有限公司总裁金谦:算力规模我们已经达到了6700P,主要的合作单位在华东地区的这些人工智能应用企业(名单)。这个中心还通过回收服务器余热用于周边区域供暖,降低采暖所产生的碳排放,努力从“零碳园区”向“负碳园区”迈新疆有丰富的绿色电力资源,成为强化算力基础支撑,积极融入国家“东数...
53 -
巴菲特是我师兄
更新于 02-28 03:41 35次浏览
$大数据(BK0634)$ST赛为,十倍以上大妖股,恭喜发财!
22 -
聆聴探股
发表于 02-18 18:48 769次浏览
$大数据(BK0634)$日科化学旗下公司克拉玛依碳和网络科技有限公司总裁金谦:算力规模我们已经达到了6700P,主要的合作单位在华东地区的这些人工智能应用企业(名单)。这个中心还通过回收服务器余热用于周边区域供暖,降低采暖所产生的碳排放,努力从“零碳园区”向“负碳园区”迈新疆有丰富的绿色电力资源,成为强化算力基础支撑,积极融入国家“东数西算”工程的深厚底气。如今,新疆算力绿色化水平持续提升。算力...
评论赞 -
聆聴探股
更新于 02-15 20:05 1323次浏览
$日科化学(SZ300214)$$液冷概念(BK1138)$$大数据(BK0634)$日科化学旗下碳和科技;我们的数据中心位于新疆克拉玛依市云计算产业园区。是国家东数西算算力走廊的最西端,“一带一路”的西部出口,连接着东部的算力高地和西部的能源高地。区位优越、地质稳定、气候适宜、能源丰富。我们立足克拉玛依,为东部地区提供“东数西存”,“东数西算”,“东渲西算”服务的同时服务全疆,辐射西部地区和中亚...
35




![梭哈 [梭哈]](http://gbfek.dfcfw.com/face/emot_default/emot92.png)
![买入 [买入]](http://gbfek.dfcfw.com/face/emot_default/emot69.png)
![国家队 [国家队]](http://gbfek.dfcfw.com/face/emot_default/emot93.png)





![财力 [财力]](http://gbfek.dfcfw.com/face/emot_default/emot66.png)
![福 [福]](http://gbfek.dfcfw.com/face/emot_default/emot50.png)



百度智能云今日发布AI算力、存储等产品调价公告。受全球人工智能应用快速发展影响,算力需求持续攀升。核心硬件及相关基础设施成本出现显著上涨。为保障平台长期稳定运行与服务质量,对部分产品价格进行结构性优化。其中,AI算力相关产品服务...
















