- 全部
- 热门
- 最新评论
- 最新发帖
- 全部
- 个人号
- 机构号
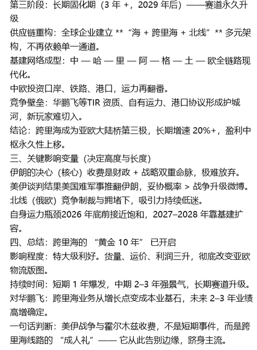
-
冲动是魔鬼v
更新于 今天 05:11 29次浏览
美国又开始封锁霍尔木兹海峡了
1赞 -
笑脸飞虎
更新于 04-12 17:49 116次浏览
$华鹏飞(SZ300350)$华鹏飞,我爱你!我会一直等着你
10赞 -
托巳犬加
更新于 04-12 13:37 249次浏览
坚决支持伊朗对霍尔木兹海峡收费
22 -
雷厉风行的大红牛
发表于 04-12 06:40 37次浏览
一季报亏损最少1亿,等着瞧嘛
评论1 -
托巳犬加
更新于 04-11 13:38 577次浏览
一季度扭亏为盈是必然的事情,目前不知道到底多大程度扭亏为盈。 保守档】 跨里海200车/月+北线30车/月 总营收:14910万 总毛利:4245万 归母净利润:1524万 【中性档】(最可能真实区间) 跨里海250车/月+北线40车/月 总营收:17910万 总毛利:5175万 归母净利润:1894万 【乐观档】 跨里海300车/月+北线50车/月 总营收:20910万 总毛利:6105万 归母...
11 -
vandiamond1969
更新于 04-11 12:40 72次浏览
这骨还能飞么?
11 -
悟空之道
发表于 04-10 23:55 61次浏览
创业板新政小盘收购概念,叠加物流统筹支持新政,底部大长腿可期
评论赞 -
kkk1239
发表于 04-10 22:54 67次浏览
主力动作太慢,永泰运已经起飞了,不是名字带个飞就能飞,今天这里搞个上影线显得有多能耐似的,卖一到卖四挂一堆卖单吓唬谁呢,
评论1 -
托巳犬加
更新于 04-10 22:37 155次浏览
按深交所旧指引:年报在4月的公司,一季报预告应在4月15日前披露
6赞- 一季度扭亏为盈是必然的事情,目前不知道到底多大程度扭亏为盈。 保守档】 跨里海 200 车 / 月 + 北线 30 车 / 月 总营收:14910 万 总毛利:4245 万 归母净利润:1524 万 【中性档】(最可能真实区间) 跨里海 250 车 / 月 + 北线 40 车 / 月 总营收:17910 万 总毛利:5175 万 归母净利润:1894 万 【乐观档】 跨里海 300 车 / 月 + 北线 50 车 / 月 总营收:20910 万 总毛利:6105 万 归母净利润:2264 万 三、关键结论 2026 Q1 必扭亏为盈去年 Q1:亏损 545 万 今年 Q1:净利 1500~2200 万 跨里海是绝对核心贡献总利润的 80% 以上 北线占比小营收只占 TIR 业务的 15% 左右 国内物流基本不拖后腿仅维持微利,不影响大局
- 飞虎套住很难受的,是吧。每个炒股人都要经历的,慢慢就会接受了
- 查看全部6条评论 >
-
炒股一鸭二吃
更新于 04-10 21:46 79次浏览
一鸭二吃来到了300350啦
1赞 -
在一起发发发
更新于 04-10 16:03 65次浏览
$华鹏飞(SZ300350)$我卖掉了
3赞 -
在一起发发发
更新于 04-10 15:04 43次浏览
$华鹏飞(SZ300350)$上引线,下周一低开
1赞 -
股市白龙马
更新于 04-10 14:48 48次浏览
年报亏,一季度扭亏为盈!祝你好运
12 -
股友hTF6LL
更新于 04-10 14:46 40次浏览
$华鹏飞(SZ300350)$来看看垃圾
11 -
耐心且纪律
发表于 04-10 14:18 34次浏览
垃圾
评论2 -
在一起发发发
更新于 04-10 13:57 38次浏览
$华鹏飞(SZ300350)$跌起来几个点,涨的时候就一个点
1赞 -
炒炒炒别炒了
发表于 04-10 13:21 47次浏览
物流行业整体已经走出低谷,进入复苏周期,这是宏观层面的重要支撑。公司作为高端跨境物流的核心参与者,业绩弹性值得期待,未来成长空间正在持续打开。
评论赞 -
湖南小混混
发表于 04-10 12:59 37次浏览
这一波大盘200多点,你涨了嘛?
评论2 -
江湖人称股神
发表于 04-10 11:34 36次浏览
$华鹏飞(SZ300350)$ 小庄小庄!砸不动了 没筹码了!大家进场抢筹吧
评论2 -
跌还有更低
更新于 04-10 11:29 50次浏览
大家一起关电脑,把网线关手机。两个月过来看一下是不是跌到了3元,2元的时候可以过来买一点。
1赞
![笑哭 [笑哭]](http://gbfek.dfcfw.com/face/emot_default/emot39.png)
![大笑 [大笑]](http://gbfek.dfcfw.com/face/emot_default/emot2.png)



![想一下 [想一下]](http://gbfek.dfcfw.com/face/emot_default/emot14.png)