- 全部
- 热门
- 最新评论
- 最新发帖
- 全部
- 个人号
- 机构号
-
道法自然根茂实遂
更新于 今天 00:25 255次浏览
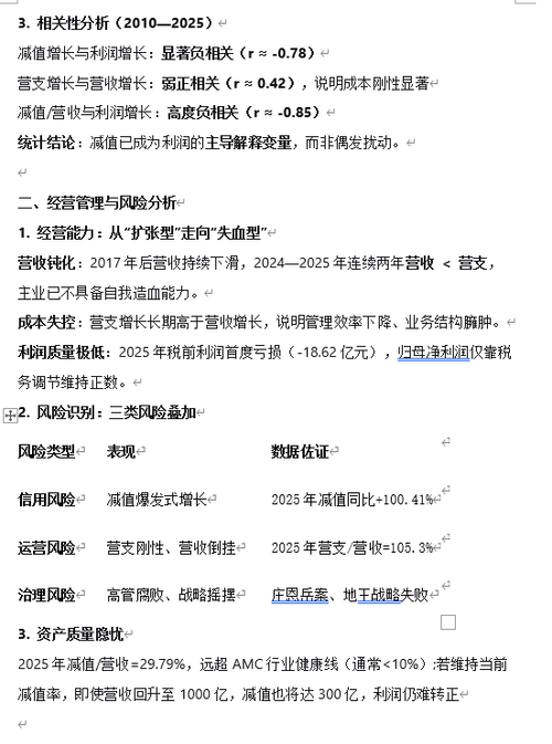
中国信达内部治理能力与治理水平提升时不我怠13:中国信达随性减值路3
提示,如有雷同,纯属巧合。股市有风险,入市需谨慎,本文无意于投资建议,投资风险自负!仅供参考,不喜勿喷!$信达证券(SH601059)$$中信金融资产(HK|02799)$$中国信达(HK|01359)$ 以上是依据表1数据利用Dp模型分析结果。
11 -
股友BeQEuR3851
发表于 04-04 14:07 486次浏览
$信达证券(SH601059)$$科大讯飞(SZ002230)$$中国海油(SH600938)$
评论赞 -
资讯 信达证券:融资净偿还339.75万元,融资余额6.75亿元
发表于 04-04 07:46 44次浏览
评论赞 -
道法自然根茂实遂
更新于 04-04 00:12 742次浏览
中国信达内部治理能力与治理水平提升时不我怠(12)中国信达随性减值路2
提示,如有雷同,纯属巧合。股市有风险,入市需谨慎,本文无意于投资建议,投资风险自负!仅供参考,不喜勿喷! $恒生指数(QQZS|HSI)$$信达证券(SH601059)$$中国信达(HK|01359)$#股市怎么看##基本面分析##炒股日记##强势机会#...
22 -
等待也是一种磨练
更新于 04-03 20:02 88次浏览
$信达证券(SH601059)$让量化交易自己玩吧!不动如山,大跌大买,大涨大卖。社保参与的被套标的不赚钱不卖,跟丫干!
33 -
股友3730g3F207
发表于 04-03 15:16 40次浏览
石油美元美国还罩得住吗?
中油继续看好!炸板加仓干
评论赞 -
大红or大紫
更新于 04-03 15:11 33次浏览
富国家。穷股民
14 -
娟娟细流WHG
更新于 04-03 14:49 45次浏览
$信达证券(SH601059)$高开低走,低开低走。没事,随便跌,家里有矿。
1赞 -
大红or大紫
发表于 04-03 10:53 40次浏览
二十年的股市生涯。从来没有那么失望过。怒其不争
评论1 -
客在濠梁5898
更新于 04-03 14:45 41次浏览
$信达证券(SH601059)$宁可钱亏在外股!也不要碰A癌,太失望了!!!
23 -
股友020P7590q7
发表于 04-03 14:43 26次浏览
$信达证券(SH601059)$无底线!
评论赞 -
等待也是一种磨练
更新于 04-03 12:53 603次浏览
$信达证券(SH601059)$4月3日午评:今天没有北向,谁在砸盘一目了然!这段时期游资开始趁着主流间隙开始无厘头拉升,尤其是医药股居多,这就是乱战,都是为了吃饭。量化猖獗,做差价,所以涨了就要卖,大跌就要买。没量的拉升都是耍流氓!油价上涨对新能源行业是利好,即使上一轮结构牛市新能源某些标的透支了未来,但是没涨的就有机会。走a杀就是量化交易割韭菜。控制仓位,看不准就休息,要不就选择低位社保重仓被...
25 -
举哥举哥
发表于 04-03 11:54 32次浏览
五穷六绝,必破16
评论1 -
大红or大紫
发表于 04-03 11:17 29次浏览
$信达证券(SH601059)$这是要拉一坨大的啊
评论1 -
终泰必须退市
发表于 04-03 10:11 29次浏览
信达证券的左所长呢快出来打一针呀
评论1 -
翡翠满腹的叶孤城
更新于 04-03 09:25 58次浏览
一个研究煤炭的居然去搞金融,这个在所长能力不是一般的强大,信达证券找对人了,打一针就能让公司股票来几个涨停吗?
11 -
大傻就是牛
更新于 04-03 08:28 62次浏览
信达证卷也要投资信达地产啦
2赞 -
资讯 信达证券:融资净偿还37.89万元,融资余额6.78亿元
发表于 04-03 07:42 41次浏览
评论赞 -
股友BeQEuR3851
发表于 04-02 22:37 427次浏览
$信达证券(SH601059)$$华林证券(SZ002945)$$东吴证券(SH601555)$
评论赞 -
阿呆88
更新于 04-02 19:18 381次浏览
$信达证券(SH601059)$现金选择权17.79,请问大神们现在买进信达不是稳赚不赔吗?
9赞

























