- 全部
- 热门
- 最新评论
- 最新发帖
- 全部
- 个人号
- 机构号
-
家和一定万事兴
更新于 今天 01:52 397次浏览
盘前一看!明天方向感拉满
$巨力索具(SZ002342)$$浙文互联(SH600986)$$杭电股份(SH603618)$ 一、消息发酵 1.地缘外围:川普与波斯达成15天缓和协议,美股盘前全线大涨。 2.美股盘前(核心催化):美光涨10%、Lum涨6%、康宁涨5%、英伟达涨3%、谷歌涨3%。 3.重磅事件(4月) 4月9日:深圳国际半导体展、第三届深圳AI算力大会、第十四届电子信息博览会 4月13日:世界互联网大会亚太峰...
1赞 -
兜兜转转又一村
更新于 今天 01:38 1117次浏览
$浙文互联(SH600986)$ 前期缩量不错,调整充分,今天倍量,换手6.45%,明天具备冲板的条件,作为a应用,暂且死拿!
2310 -
待时而动188
更新于 今天 01:10 978次浏览
AI视频生成大杀级突破:一款叫"Happy Horse"的狠角色来了
最近AI圈出了个核弹级新品叫"HappyHorse",这款模型直接把之前的行业天花板给干翻了,在把文字变成视频这件事上,目前全球第一。 它的本事特别强: -画质和声音极度匹配:你给它一段文字,它能生成超高清晰度的视频,而且里面的人物说话嘴型和声音严丝合缝,还支持多种语言。 -省钱又高效:据说做同样的视频,它的算力消耗只有别的公司产品的一半。 这意味着啥呢?以后咱们看的AI短剧、做的短视频广告、游戏...
24 -
邓哥2026
更新于 今天 00:49 1949次浏览
明日潜力爆发板块+相关标的
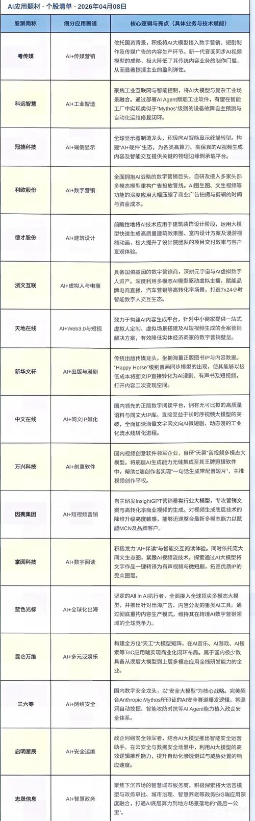
一、AI应用/AI营销/传媒(新增,爆发概率最高) 上涨原因:蓝色光标带头上涨,AI商业化开始落地,相关公司业绩提前上涨,海外广告业务订单大增 核心关注个股:蓝色光标、浙文互联、引力传媒、天地在线、利欧股份 二、AI算力/光模块(市场主线) 上涨原因:即将召开算力大会,1.6T产品订单增多,一季度公司业绩大幅增长 核心关注个股:中际旭创、新易盛、天孚通信、工业富联、浪潮信息 三、一季报业绩预增(走...
1030 -
资讯 近5200股飘红!美伊停火引爆A股 这次能涨多久?
更新于 今天 00:30 3611次浏览
621 -
不忘初心fdsz
发表于 今天 00:18 242次浏览
晚间话浙文互联:今日回顾与明日展望 今日回顾 早盘9.46元开,最高冲至10.10元,最低下探9.45元,最终收盘10.10元,上涨10.02%,单日振幅7.08%,股价全天运行区间集中在9.45-10.10元。全天成交量95.99万手,成交额9.47亿,换手率6.45%,量比1.61,资金活跃度较前一交易日有所提升;委比100.00%,买盘力量稍占优势,内盘成交40.35万手,外盘成交55.64...
评论8 -
我心本善
更新于 今天 00:13 366次浏览
$浙文互联(SH600986)$看到一片买亏的,心里比较复杂!说说我的情况,见笑了!年初在有色行情里在白银有色和华锡有色之间选了华锡,身处甘肃实在悲催没自信。结果吃了近乎三个跌停,盈利2%出来。几处地方听到deepseek_v4发布,预计在年关。当时等了几天观察了一下,毕竟还有春晚概念,结果放假前进的,13块多。接下来大家就都知道了。春节没有、3月中没有、4月初没有、4月中可能还没有!不过快了,都...
31 -
复利者
更新于 今天 00:08 2364次浏览
爆买七个亿,什么信号
今天三大指数应该算是暴涨,量能+8200亿,总量2.43万亿附近,受中东停火消息刺激,来了一次放大量的报复性反弹,前面说过量能来到2.5万亿附近行情就来了,比较刺激。 今天热点: 1,算力工程, 今天花魁,,市场头牌。 领头,奥瑞德,杭钢股份 这个今天是比较过瘾的,奥瑞德,我们是昨天喊了低接嗯哼,今天拿下天花板,一看到杭钢股份开1字板,直接就去追加奥瑞德,太快了,没追上,直接封死了,明天期待奥瑞德...
742 -
马神擒妖龙
更新于 04-08 23:36 2456次浏览
$粤传媒(SZ002181)$今天强势继续封板,资金强势紧受主力青睐,融资盘持续增加,趋势延续性强。趋势目前向上,顺势为主,切勿追高,做好防守。 $浙文互联(SH600986)$:今天AI应用,算力,数字文化大幅度上涨,开盘后大盘也是持续高开,马神也是果断跟入博弈,今天资金活跃,承接良好,有望继续修复
$中超控股(SZ002471)$:今天继续跟随大盘走势,那么马神也是选择先落袋为安了,如...1526 -
HPG红苹果
更新于 04-08 23:15 53次浏览
是见底后的第一板?见底前的中继反弹?都来说说
1赞 -
我要征男友啊
更新于 04-08 23:14 305次浏览
13的本一万股,目前亏四万多
95 -
南滇老哥
发表于 04-08 23:14 26次浏览
$浙文互联(SH600986)$今天回血了,好好出门消费一把,让本地商家也能赚点
评论1 -
股友35735I3Z96
发表于 04-08 23:09 31次浏览
什么时候才能回本呀
评论赞 -
作手老穆2
更新于 04-08 22:56 1616次浏览
虽全线暴涨,但仍要小心,附文聚焦方向
一、题材回顾: 1、AI应用: 1板: 省广传媒、法狮龙、电广传媒、引力传媒、欢瑞世纪、蓝色光标、志晟信息、天地在线、浙文互联、德才股份、利欧股份、达实智能、科远智慧 2板: 粤传媒、普邦股份 浅论: 板块有利好叠加外围动乱缓和带动的板块走强,板块有主动性进攻的个股,但是非市场合力,进攻强度一般,暂时定义为市场情绪回流的反推吧,非主动性的走强,板块预期有限,板块领涨股可能还能表现一下,所以注意聚焦...
16 -
饭醉集团首脑
更新于 04-08 22:46 51次浏览
这票短期没什么用的,没空间
11 -
利落的华昭
更新于 04-08 22:41 98次浏览
每次不卖就是不涨,然后一直跌,这次一卖就涨停,就看上我账户上的三瓜两枣
41 -
请叫我阿呆呀
更新于 04-08 22:41 51次浏览
涨停前割了我真的是无语
22 -
有幽默感的柯棋12
发表于 04-08 22:23 26次浏览
打合纵一代抽像派
评论赞 -
才丘一隅主
更新于 04-08 22:20 1219次浏览
4月美好开头
今日大盘放量普涨,沪指冲劲十足,全市场5100+家上涨,终于轮到咱们大A给面子了 结合今天的持仓,复盘一下节奏: $川润股份(SZ002272)$(重仓):现价19.14,持仓浮盈+12.83%。作为核心重仓,今天继续稳稳带队冲,这就是主线的含金量,拿着安心。 $浙文互联(SH600986)$(弹性):走势强劲,浮盈+9.53%。紧跟科技主线,弹性十足,验证了选股的逻辑。 $三房巷(SH600370)$...
21 -
股市小铁佛7820
发表于 04-08 22:07 46次浏览
联儿,这次不能在忽悠了,这次趁热必须反弹三个涨停,我就解套了
评论4




![鼓掌 [鼓掌]](http://gbfek.dfcfw.com/face/emot_default/emot3.png)





$中超控股(SZ002471)$:今天继续跟随大盘走势,那么马神也是选择先落袋为安了,如...
这波起来回头就跑


