- 全部
- 热门
- 最新评论
- 最新发帖
- 全部
- 个人号
- 机构号
-
牛妖龙起爆点方毅
更新于 2023-03-20 13:35 1066次浏览
3月18日梳理下近期板块题材的机会这几个板块都是跟数字中国相关,也是数字中国的分支。软件服务板块,通达信代码880493软件服务板块,昨天的K线图也是创出阶段性新高。软件服务板块周线图周线图,...
2赞 -
长期投基者
发表于 2023-03-08 16:39 197次浏览
数字中国建设再提速国资云等领域有望受益
评论赞 -
账户已注销
更新于 2023-03-06 21:54 257次浏览
今天盘面整体不及预期,这也是指数走弱的原因,因为隔夜单资金不表态。但狙哥提醒:要注意一个点,数字中国继续弱,情理之中,但在盘面弱势的情况下,中字头尤其三大运营商继续在强,所以代表这个多头还在。
64 -
大宗商品分析组合
发表于 2023-02-27 22:20 199次浏览
数字中国,重磅文件,顶层设计,指明了未来中期内A股市场的重要方向
评论赞 -
泥猴子
发表于 2021-03-29 11:08 316次浏览
别慌。不出俩月会回归的
评论赞 -
股友VPCaHh
更新于 2021-03-05 10:23 514次浏览
数字中国没有了,说明什么问题?
12 -
缠论禅心
更新于 2021-02-24 10:14 1.1万次浏览
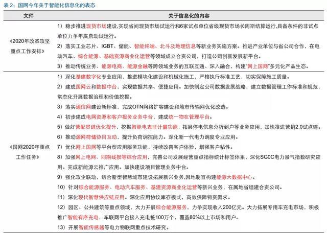
困境下的新基建与数字化!国网千亿投资起航
近年来,国网在降电价大背景下,盈利空间不断被加压,其传统业务已难以为继。为此,公司提出建设世界一流能源互联网企业的目标,持续加快数字化转型力度。今年,公司计划在“数字新基建”领域投入247亿元,预计拉动社会投资可达千亿元。而该数字要远高于去年的137.5亿元。可以预期,今年国网的信息化招标将显著放量!那么,国网突然进行数字化转型,究竟葫芦里卖的什么药?未来转型前景是否看好?哪些公司将持续从中受益呢...
910 -
佳都科技
更新于 2020-10-21 22:13 1.2万次浏览
佳都科技参加WAIE 2020 世界人工智能在线大会暨展览会
近年来,随着政策利好、资本青睐、市场驱动力强劲等因素,我国人工智能在行业政策、商业应用等方面取得了全面的发展,人工智能与实体经济融合催生大量的新产品、新应用以及新模式,对推动传统产业智能化发展,促进经济结构转型升级,培育壮大新动能具有重要意义。在此背景下,6月24日,由OFweek维科网主办、OFweek人工智能网和OFweek物联网协办的“WAIE2020世界人工智能在线大会暨展览会”正...
912 -
神奇的牛角包
更新于 2020-09-03 13:39 1376次浏览
这个板块啥情况
1赞 -
HHHHTennessee
更新于 2020-08-21 17:54 1385次浏览
数字中国000555
11 -
长汀街营业部
更新于 2020-08-18 13:08 1282次浏览
这个概念没了吗?
1赞 -
诗与星空
更新于 2020-08-10 16:58 4.2万次浏览
下一个赛道:人工智能
8月5日,为加强人工智能领域标准化顶层设计,推动人工智能产业技术研发和标准制定,促进产业健康可持续发展,国家标准化管理委员会、中央网信办、国家发展改革委、科技部及工业和信息化部印发《国家新一代人工智能标准体系建设指南》。看到这则消息,豁然开朗。很长一段时间,看不懂大洋对岸的实体清单,一会儿海康威视,一会儿商汤科技,一会儿科大讯飞,一会儿中科曙光……有造摄像头的,有造翻译机的,有造服务器的……...
720 -
牛二弟
更新于 2020-08-10 13:22 4715次浏览
重磅!国家人工智能标准体系出炉,五部门联手,利好所有AI企业丨智东西内参
重磅!国家人工智能标准体系出炉,五部门联手,利好所有AI企业|智东西内参智东西08-0818:578月4日,为加强人工智能领域标准化顶层设计,推动人工智能产业技术研发和标准制定,促进产业健康可持续发展,国家标准化管理委员会、中央网信办、国家发展改革委、科技部、工业和信息化部五部门印发了《国家新一代人工智能标准体系建设指南》。《国家新一代人工智能标准体系建设指南》主要是为了落实党中央、国务院...
1赞 -
证券时报
更新于 2020-08-09 19:00 2.4万次浏览
五部门:到2023年初步建立人工智能标准体系
据人民网消息,从工信部官网获悉,为加强人工智能领域标准化顶层设计,推动人工智能产业技术研发和标准制定,促进产业健康可持续发展,国家标准化管理委员会、中央网信办、国家发展改革委、科技部、工业和信息化部等五部门联合印发《国家新一代人工智能标准体系建设指南》。《指南》提出,到2021年,明确人工智能标准化顶层设计,研究标准体系建设和标准研制的总体规则;明确标准之间的关系,指导人工智能标准化工作的有序开展...
712 -
牛二弟
发表于 2020-08-08 22:18 1656次浏览
重磅!国家人工智能标准休系出炉,出自五部门手,利好所AI企业
重磅!国家人工智能标准体系出炉,五部门手,利好所有AI企业|智东西内参《国家新一代人工智能标准体系建设指南》作者:未注明一、总体要求1、指导思想全面贯彻党的十九大和十九届二中、三中、四中全会精神,落实党中央、国务院关于发展新一代人工智能的决策部署,以市场驱动和政府引导相结合,按照“统筹规划,分类施策,市场驱动,急用先行,跨界融合,协同推进,自主创新,开放合作”...
评论赞 -
价值事务所
更新于 2020-08-08 11:06 9447次浏览
非常罕见,极少这么明确不看好一家公司,还是很多人公认的优质科技股,人工智能第一股,市值高达800亿
公众号回复:资料包,领取顶级投资券商方法合集。公众号回复:(持仓名/股票代码),获取个股分析文章!价值事务所原创文章:第374篇From价值事务所00:0008:50在六月底,《价值事务所》就笃信,牛市来了,而且是大概率超越2015的大牛市,即便是黑色7.16,市场“股灾式暴跌”,《价值事务所》也不为所动,该分析公司还分析公司,根本不去追市场热点,分析是什么引发这轮暴跌。但是...
712 -
证券时报
更新于 2020-08-07 20:49 1.4万次浏览
全国信标委人工智能分委会在京成立
据新华社7日消息,8月6日,全国信标委人工智能分委会成立大会暨第一次全体会议在北京召开。会议由全国信标委秘书长、中国电子技术标准化研究院副院长孙文龙主持。市场监管总局标准技术管理司副司长国焕新表示,当前人工智能标准化需求十分迫切,组建人工智能标准化国家队恰逢其时、意义重大。
110 -
人工智能AI
发表于 2020-08-07 17:03 2704次浏览
【AI智能榜】指数全天弱势震荡,人工智能AIETF成份股北斗星通涨停!
截至收盘,上证指数涨-0.96%报3354.04点;深证成指涨-1.55%报13648.50点;创业板指涨-2.29%报2749.95点。$人工智能AIETF(SH515070)$今日全天震荡下行。收盘价:1.380元,涨跌幅:-1.57%,换手率:4.30%,成交额:6999.69万元。$CS人工智(CSI930713)$今日涨幅-1.58%,收于4047.91点。今日成份股中$北斗星...
评论赞 -
人工智能AI
发表于 2020-08-07 16:35 4907次浏览
券商股尾盘大涨,啥信号?五部委出台顶层设计,人工智能AI(515070)会起飞吗
昨天各大指数继续高位震荡,尾盘在券商等板块带动下探底回升,上证指数走出深V反转走势。截至收盘,三大指数涨跌不一,沪指涨0.26%,报收3386.46点;深成指跌0.7%,报收13863.13点;创业板指跌1.6%,报收2814.37点;科创50跌0.98%,报收1573点。市场交投情绪相较前日有所提高,成交额约1.29万亿,目前已连续7个交易日破1万亿。ETF方面,科技铁三角涨跌不一,其中,伴随A...
评论赞 -
科创板日报
发表于 2020-08-07 13:57 5527次浏览
浪潮将至,CCF-GAIR全球人工智能与机器人峰会今日开幕
好饭不怕晚。2020年8月7日,中国深圳。期待已久的中国国内最具影响力的前沿科技活动——由中国计算机学会(CCF)主办,香港中文大学(深圳)、雷锋网联合承办,鹏城实验室、深圳市人工智能与机器人研究院协办的第五届CCF-GAIR全球人工智能与机器人峰会,今天终于在深圳前海华侨城JW万豪酒店正式拉开帷幕。CCF-GAIR2020设立了15个主题专场,分别是AI前沿专场、机器人前沿专场、AI芯片...
评论1
















