- 全部
- 热门
- 最新评论
- 最新发帖
- 全部
- 个人号
- 机构号
-
股友79Ba580065
更新于 2022-06-22 13:26 610次浏览
买股票的人呢?
这股票怎么没人关注没人评论呀
1赞 -
咕噜nnn
更新于 2020-03-19 00:48 1387次浏览
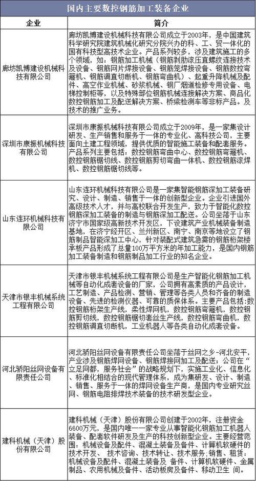
国内主要数控钢筋加工装备企业
1赞 -
咕噜nnn
发表于 2020-03-18 23:18 1164次浏览
国外数控钢筋加工装备行业主要企业
评论1 -
咕噜nnn
发表于 2020-03-18 23:06 1253次浏览
2018年中国数控钢筋加工装备行业市场发展概况
2018年中国数控钢筋加工装备行业市场发展概况据立木信息咨询发布的《中国数控钢筋加工装备深度调研与投资战略报告(2018版)》显示:目前,国内从事各类半自动化、自动化钢筋加工设备制造的企业合计已有几百家以上,其中小型单机生产企业占了大部分,主要生产简易的钢筋调直、切断、弯曲等机械产品,该等产品能够对钢筋进行简单加工,而能够生产高效节能的中高端数控钢筋加工装备并实现进口替代的生产企业为数不多。在数控...
评论1 -
公告 关于建科机械(天津)股份有限公司股票终止挂牌的公告
发表于 2018-03-06 08:55 3772次浏览
评论赞 -
公告 建科机械:关于公司股票在全国中小企业股份转让系统终止挂牌的公告
发表于 2018-03-05 17:18 3465次浏览
评论赞 -
公告 建科机械:关于公司停牌进展的公告
发表于 2018-03-02 17:10 2042次浏览
评论赞 -
公告 建科机械:关于公司停牌进展的公告
发表于 2018-02-09 17:37 2410次浏览
评论赞 -
公告 建科机械:2018年第二次临时股东大会决议公告
发表于 2018-02-06 17:36 2044次浏览
评论赞 -
公告 建科机械:关于公司停牌进展的公告
发表于 2018-01-26 15:52 1968次浏览
评论赞 -
公告 建科机械:2018年第一次临时股东大会决议公告
发表于 2018-01-22 17:34 2186次浏览
评论赞 -
公告 建科机械:关于控股股东及其配偶为公司向银行申请授信提供担保的关联交易公告
发表于 2018-01-16 19:11 2042次浏览
评论赞 -
公告 建科机械:关于拟申请公司股票在全国中小企业股份转让系统终止挂牌的提示性公告
发表于 2018-01-16 19:11 2092次浏览
评论赞 -
公告 建科机械:第二届董事会第二十三次会议决议公告
发表于 2018-01-16 19:10 1969次浏览
评论赞 -
公告 建科机械:2018年第二次临时股东大会会通知公告
发表于 2018-01-16 19:10 2032次浏览
评论赞 -
公告 建科机械:关于公司停牌进展的公告
发表于 2018-01-12 15:51 2214次浏览
评论赞 -
中访网
发表于 2018-01-04 10:15 5009次浏览
建科机械IPO:净利曾连续两年不足2000万 存22起未决诉讼
1月4日讯 建科机械(天津)股份有限公司(以下简称“建科机械”)近日在证监会网站披露招股说明书,公司拟在上交所公开发行不超过2340万股,不低于此次发行后公司总股本的25%,保荐机构为东兴证券。 公开资料显示,建科机械主要从事中高端数控钢筋加工装备的研发、设计、生产和销售,并...
评论赞 -
公告 建科机械:2018年第一次临时股东大会通知公告(更正后)
发表于 2018-01-03 17:37 2158次浏览
评论赞 -
公告 建科机械:2018年第一次临时股东大会通知公告(更正公告)
发表于 2018-01-03 17:37 2081次浏览
评论赞 -
公告 建科机械:第二届董事会第二十二次会议决议公告(更正后)
发表于 2018-01-03 17:32 2039次浏览
评论赞

