- 全部
- 热门
- 最新评论
- 最新发帖
- 全部
- 个人号
- 机构号
-
资讯 养老金持有8只科创板股:新进4股 增持2股
更新于 04-07 17:44 1135次浏览
41 -
金玉斗金的丘处机
发表于 04-07 14:27 23次浏览
这个股要退市了
评论赞 -
刘伯温观天下
发表于 04-07 14:23 33次浏览
已抄大底,等主升浪开启
评论2 -
只做长线
更新于 04-07 14:17 49次浏览
$悦康药业(SH688658)$最近准备小仓位玩玩,做长线
2赞 -
自力更生2
更新于 04-07 10:42 197次浏览
谢谢猪力,拉高先出,下来再接
93 -
概念新神
发表于 04-07 09:59 32次浏览
$悦康药业(SH688658)$假药?
评论2 -
资讯 持续打击医保药品领域违法违规问题;中国首个原创核药获批
更新于 04-06 22:40 5947次浏览
413 -
资讯 悦康药业:融资净买入352.9万元,融资余额2.47亿元
发表于 04-04 07:41 110次浏览
评论赞 -
公告 悦康药业:2025年年度股东会会议资料
更新于 04-03 21:44 871次浏览
11 -
资讯 中信证券:创新药进入密集数据催化期 建议重点关注
更新于 04-03 20:49 2701次浏览
92 -
看K线而动
更新于 04-03 16:09 562次浏览
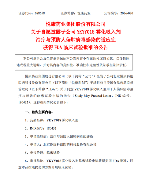
悦康药业:创新药获得FDA临床试验批准的公告
688658悦康药业:4月份可以关注,去年王梓旭18.28元参与拍卖的资金锁定6个月(年报披露前一个月不可以减持),公司昨晚发布创新药临床公告,清明假期后可能率先反弹。
21 -
公告 悦康药业:关于控股股东所持公司部分股份被第二次司法拍卖的提示性公告
更新于 04-03 15:17 373次浏览
4赞 -
多文兴隆得鲁班
发表于 04-03 14:28 76次浏览
貌似短期内止跌了?15附近还需要多久……
评论赞 -
金玉斗金的丘处机
发表于 04-03 14:07 44次浏览
$悦康药业(SH688658)$强势的创新药,你好弱
评论赞 -
刘伯温观天下
发表于 04-03 13:34 56次浏览
庄家大举进场,今天回调就是最好的加仓机会
评论4 -
资讯 小K播早报|美国:将对进口专利药加征100%关税 SpaceX或以逾2万亿美元估值上市
更新于 04-03 10:10 2126次浏览
24 -
金玉斗金的丘处机
发表于 04-03 09:35 34次浏览
真是烂股
评论1 -
资讯 中信证券:持续看好药品产业链需求全面复苏
更新于 04-03 09:06 3240次浏览
77 -
资讯 悦康药业:YKYY018雾化吸入剂获临床试验批准 用于人偏肺病毒治疗与预防
发表于 04-03 09:05 283次浏览
评论赞 -
江以南头条
更新于 04-03 08:07 84次浏览
小特的关税有影响吗?药明康德肯定会不舒服。
2赞
