- 全部
- 热门
- 最新评论
- 最新发帖
- 全部
- 个人号
- 机构号
-
C华尔街大亨W
发表于 今天 09:19 36次浏览
$司南导航(SH688592)$怎么又清零了?集合竞价好好的啊!
评论赞 -
资讯 司南导航:融资净偿还272.62万元,融资余额1.51亿元
发表于 今天 07:40 42次浏览
评论赞 -
资讯 司南导航追债有望:法院查封曼巧沟煤矿6.8万吨煤炭,近期将拍卖
更新于 04-07 22:38 403次浏览
42 -
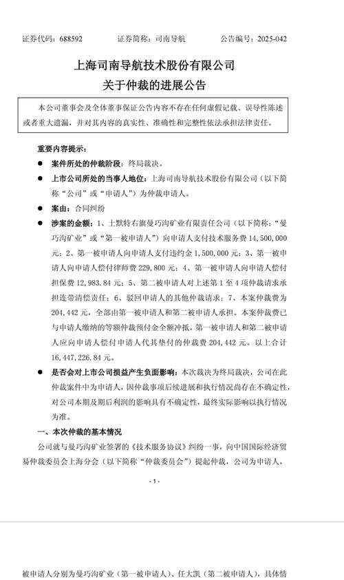
公告 司南导航:关于仲裁的执行进展公告
发表于 04-07 16:16 247次浏览
评论3 -
自然的爱浩源1
更新于 04-07 15:46 153次浏览
$司南导航(SH688592)$看司南导航去年底的总结销售芯片模组上百万片,24年还不到二十万片。
3赞 -
飞黄满腹地比比东
更新于 04-07 10:09 61次浏览
洗不出去人了,小庄弃庄吧
2赞 -
德展视野
更新于 04-06 18:54 233次浏览
$司南导航(SH688592)$去年的仲裁进展公告以及最新的执行进展,1600万元收回来多好
1赞 -
资讯 司南导航:融资净偿还51.21万元,融资余额1.53亿元
发表于 04-04 07:44 40次浏览
评论赞 -
司南导航
发表于 04-03 14:05 1128次浏览
司南导航亮相GEO Connect Asia 2026,深化东南亚市场本地化布局
3月31日至4月1日,GEOConnectAsia2026在新加坡举行。作为东南亚地区具有影响力的地理空间行业展会,本届展会汇聚了来自测绘地理信息、定位导航与数字化应用等领域的专业机构和行业用户。司南导航携多款高精度定位与测绘产品亮相展会,集中展示公司在高精度定位与空间信息应用领域的技术实力与产品能力。 展会期间,司南导航重点展出了Jupiter(木星)激光双摄RTK超站仪、LS600手持三维激光...
评论赞 -
司南导航
发表于 04-03 14:02 1067次浏览
央视聚焦春耕一线,北斗智慧农业加快融入现代农业生产
春耕是全年粮食生产的开篇,也是观察农业现代化进程的重要窗口。3月22日,央视CCTV1《晚间新闻》将镜头对准全国春耕一线,江苏海安、新疆麦盖提等地搭载司南导航北斗自动驾驶系统的智慧农机高效作业,展现出科技赋能春耕、助力粮食稳产增产的新图景。当前,随着“十五五”开局起步、粮食安全战略持续推进,以及北斗规模化应用不断深化,智慧农业正加快成为现代农业生产体系的重要支撑。 01 从田间到央视 见证北斗智慧...
评论赞 -
司南导航
发表于 04-03 13:57 1064次浏览
司南万象·智农入选2026未来数商大会数据要素创新案例“乘数榜”
4月2日,以“数据定义智能”为主题的2026未来数商大会在杭州举行,大会集中展示了一批具有示范价值的数据要素创新成果。 入选2026未来数商大会数据要素创新案例“乘数榜 会上,司南导航旗下“司南万象·智农”凭借行业领先的产品能力、创新与可落地的应用场景、卓越的应用价值,成功入选2026未来数商大会数据要素创新案例“乘数榜”,成为数据要素赋能现代农业的代表案例之一。 “乘数榜”颁奖仪式 01 从数据...
评论赞 -
资讯 司南导航:融资净偿还132.24万元,融资余额1.54亿元
发表于 04-03 07:39 49次浏览
评论赞 -
资讯 司南导航:融资净偿还8741元,融资余额1.55亿元
发表于 04-02 07:42 56次浏览
评论赞 -
清水明风铃铛
发表于 04-01 11:39 49次浏览
融资的都在等别人抬轿
评论赞 -
资讯 司南导航:融资净偿还203.25万元,融资余额1.55亿元
发表于 04-01 07:40 68次浏览
评论赞 -
旗舞飞翔
更新于 03-31 10:17 223次浏览
$司南导航(SH688592)$抄底资金什么时候能建仓完成啊!散户受不了了!这一波够狠
6赞- 司南导航2026年业绩验证时间表(关键节点+催化事件) 已披露/近期节点(确认盈利拐点) - 2026-02-28:2025年业绩快报,营收5.31亿元(+28.53%),归母净利1460万元(扭亏),扣非**-1057万元** 。 - 2026-04-28:披露2025年年报,验证盈利质量、现金流与研发转化进度 。 - 2026-04-29:新一代高精度PNT技术升级及产业化项目延期至2026-12-31达产,明确产能与技术迭代节奏 。 2026年核心催化(客户发射验证) - Q2(4–6月):蓝箭航天朱雀三号 计划开展一子级垂直返回与软着陆回收试验,为全年关键验证点。 - 2026年中:星河动力星云一号 复用版进入密集试飞期,带动回收段导航需求放量。 - 2026年全年:箭元科技 元行者一号/钱塘号系列任务常态化交付,已签1.5亿元长单,贡献稳定现金流。 - 2026年12月:箭元科技 计划执行首次入轨发射+海上溅落回收,验证全流程导航方案成熟度。 后续财报节点(跟踪盈利与增长) - 2026-08-31:披露2026年半年报,观察上半年火箭业务收入占比与毛利率趋势。 - 2026-10-31:披露2026年三季报,验证Q3任务旺季收入与利润加速情况。 节奏与关注点 - Q2是情绪拐点:朱雀三号回收成败是核心催化,成败均将带来股价波动。 - 全年看交付兑现:箭元长单与蓝箭、星河的试飞任务,决定2026年营收高增能否落地。 - 财报看质量:重点关注扣非净利润转正、经营性现金流改善及高毛利航天业务占比提升。 需要我按“风险/机会”把每个节点的观察指标和应对策略细化成一页操作清单吗?
- 这种没有挂单成交的飞单就是原始股东的筹码
- 查看全部6条评论 >
-
资讯 司南导航:融资净买入45.23万元,融资余额1.57亿元
发表于 03-31 07:37 63次浏览
评论赞 -
清水明风铃铛
更新于 03-30 21:33 101次浏览
$司南导航(SH688592)$这票的融资盘崩了没有
3赞 -
资讯 司南导航:融资净偿还222.41万元,融资余额1.57亿元
发表于 03-28 07:43 78次浏览
评论赞 -
资讯 司南导航:融资净偿还36.01万元,融资余额1.59亿元
发表于 03-27 07:42 77次浏览
评论赞










