- 全部
- 热门
- 最新评论
- 最新发帖
- 全部
- 个人号
- 机构号
-
资讯 当虹科技(688039.SH):2025年年报净利润为-9131.17万元
更新于 今天 09:45 81次浏览
1赞 -
资讯 机构风向标 | 当虹科技(688039)2025年四季度已披露前十大机构累计持仓占比51.70%
发表于 今天 09:10 208次浏览
评论赞 -
空仓是种享受
发表于 今天 10:01 6次浏览
公司
评论赞 -
妩媚动人的丁淳美
更新于 今天 09:53 112次浏览
$当虹科技(SH688039)$光线传媒被股东减持十几亿,你就来减持当虹,温柔点,拉高减,别在底部恶心人,谢谢光线传媒。
12 -
n1433126282a1b92
更新于 今天 09:51 994次浏览
机器人马拉松背后有哪些新趋势与机会:当虹科技的技术分析以及投资计划策略
$当虹科技(SH688039)$ $神剑股份(SZ002361)$ $天齐锂业(SZ002466)$ 机器人马拉松背后的新趋势与机会 2026年,随着亦庄机器人马拉松的举办,具身智能与机器人赛道从概念验证阶段加速迈向实际应用阶段。 遥操作成为关键过渡技术 行业普遍认为,完全自主的具身智能尚需时日,而“遥操作”是连接当前技术水平与未来全自主智能的桥梁。超远距离遥操技术不仅是让机器人进入核辐射、深海、...
72 -
茂茂好运连连
更新于 今天 09:43 19次浏览
$当虹科技(SH688039)$为什么还这么跌呀,这业绩又没有出人意外
11 -
股友5r97E81302
发表于 今天 09:38 12次浏览
可以接点回来了
评论2 -
Bobbylong
更新于 今天 09:37 167次浏览
机器人马拉松的“热闹”背后:真正的“好用”还需临门一脚?
亦庄那场机器人半马,十几台人形机器人跌跌撞撞地跑完21公里,场面确实热闹,但跑完不等于能干——预编程的跑步动作,放到复杂家庭或工厂的场景里应该“游刃有余”才行,机器人在实验室里是“别人家的孩子”,一进真实环境也要实现“别人家的孩子”的呈现。 当前行业的真问题,在于从“能动”到“能用”之间,缺了一个关键台阶:遥操作。从前届比赛到此届比赛,我们看遥操作是脱离不了,也绕不了的—— 为什么绕不开?看看真实...
31 -
有创新意识的常瀚
更新于 今天 09:28 38次浏览
440万股?还是35万股?
2赞 -
司马茶馆
发表于 今天 09:22 117次浏览
机器人马拉松:遥操作定未来
#【有奖】机器人马拉松背后:有哪些最新趋势与机会?#$当虹科技(SH688039)$ 大家好,今天这篇文章是司马茶馆出品的第1189篇文章。 在这个人人追逐快钱、浮躁遍地的市场里,真正能穿越周期的,从来不是一时的热度,而是默默扎根、死磕到底的硬科技。作为当虹科技的股东之一,司马亲眼见证过质疑,也亲身经历过等待,但越是在喧嚣之中,我越坚信:真正的伟大,都在寂寞里生根;真正的未来,都由坚守者...
评论2 -
股友10Q9Z16661
发表于 今天 09:19 29次浏览
光线传媒董事会授权出售,还需股东会通过,不是从今天开始减持
评论赞 -
资讯 4月22日投资避雷针:算力租赁概念人气股提示风险 已确认的算力业务收入不足万元
更新于 今天 09:16 5231次浏览
73 -
股友61l136i507
发表于 今天 09:02 25次浏览
光线带头砸盘,爽
评论1 -
资讯 4月22日股市避雷针
发表于 今天 09:00 2096次浏览
评论2 -
羞羞0886672
发表于 今天 08:37 41次浏览
年报虽然没有惊喜,但是1月24号的年报快报公布后,到昨天已经30%了。利好有见光死,利空也有出尽一说。今天低开一下,是涨是跌还真不一定呐
评论1 -
资讯 当虹科技:融资净买入185.26万元,融资余额2.12亿元
发表于 今天 07:45 41次浏览
评论赞 -
一个老九菜
发表于 今天 07:33 33次浏览
利空不断,观望,切莫盲目介入
![坏笑 [坏笑]](//gbfek.dfcfw.com/face/emot_default/emot30.png)
![坏笑 [坏笑]](//gbfek.dfcfw.com/face/emot_default/emot30.png)
评论赞 -
资讯 光线传媒:拟出售所持当虹科技不超4%股份
更新于 今天 07:13 2462次浏览
106 -
甲骨文8
更新于 今天 06:38 56次浏览
$当虹科技(SH688039)$逐年向好。坚守了六年,相信2026是质变的一年。看看最近一年涨疯的Cpo,光模块,如果没有适配的软件,也是废铜烂铁一堆。
1赞 -
趵突泉公园
更新于 今天 06:14 1237次浏览
三公告是看点
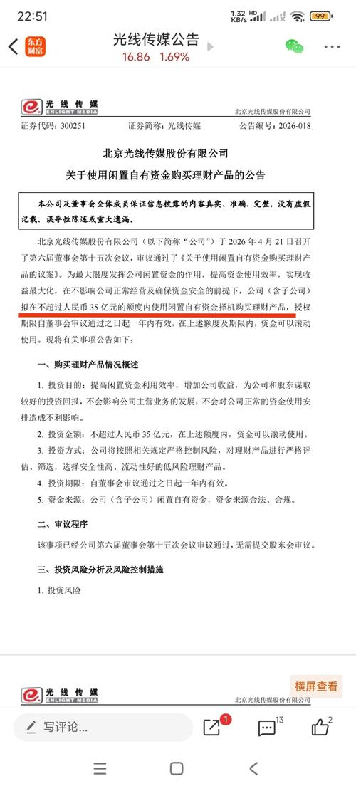
$光线传媒(SZ300251)$ 1、35亿理财,说明财务状况良好 2、2025年计提6.71亿,严重影响2025年利润,这雷排得不错!! 3、出售金融资产:$当虹科技(SH688039)$:8843520*0.5*42.88/10000=1.896亿,考虑股价下跌因素,1.5亿收入是有的,但未查询其购入成本,有多少利润不知道,但至少是块肥肉。但是,以后这些资产要减半了,一次性,只是权宜之机,充实...
42














![坏笑 [坏笑]](http://gbfek.dfcfw.com/face/emot_default/emot30.png)


