- 全部
- 热门
- 最新评论
- 最新发帖
- 全部
- 个人号
- 机构号
-
股友r113Y61970
更新于 今天 12:00 35次浏览
$容百科技(SH688005)$对照组富临精工的走势已经说明了一切。。。也就是散户没索赔,不然容百账户的钱都不知道够不够赔偿散户,还扩产呢?
22 -
资讯 “宁王”受益储能需求!一图梳理电池概念股
更新于 今天 11:57 6.5万次浏览
98143- 好了,可以跌了,骗散户接盘
- 紫金矿业碳酸锂的生产成本大约为5万元左右,如果碳酸锂价格维持在15万元每吨的话,2026年,锂板块规划产量12万吨,将为紫金矿业新增利润100多亿元,2028年规划产量27万~32万吨,将带来300多亿元利润。 3月23日,紫金矿业执行董事、副董事长、总裁林泓富在公司2025年业绩说明会上表示,碳酸锂会成为紫金矿业集团未来重要的增长极。未来10到15年是碳酸锂需求的超级旺盛周期,之后回收量会逐步加大。 林泓富表示,按照规划,集团2028年要达到32万吨LCE(碳酸锂当量),届时大概率跻身全球前三碳酸锂生产商。公司管理层会把“两湖两矿”扩产和运营作为今后一段时期“上产”的重点。 林泓富说,未来10-15年是碳酸锂的黄金周期。随着新能源汽车的发展、AI数据中心需求的拉动、地缘政治因素和资源民族主义的扰动,以及电网的阻塞会加大储能需求,未来10年碳酸锂供求关系会比较健康,长期来看碳酸锂价格维持在15万元/吨左右概率较高,甚至会在特殊时间节点有更好的价格表现,这概率也非常大。 他表示,随着紫金碳酸锂产能扩大、规模经济的形成,集团碳酸锂生产成本将进一步下降。目前集团碳酸锂生产成本大概在5万元/吨左右,海外成本更高些,碳酸锂板块盈利会非常好。
- 查看全部98条评论 >
-
n289213323371364
更新于 今天 11:56 390次浏览
$容百科技(SH688005)$隔壁当升科技跟云天化成立合股公司,投资45亿,15万吨磷酸铁锂,建设期12个月。相比投资43亿,34万吨磷酸铁锂,已经招工,投产在即。期待股价超过当升那一刻…
32 -
pbbbbbb
发表于 今天 11:02 10次浏览
$容百科技(SH688005)$ cpo太强了,流动性都被抽走了
评论2 -
股友2026WYZ200W
更新于 今天 10:35 93次浏览
散户是没办法打赢庄家的,体量小,行为不一致,大多是惊弓之鸟?只能顺势而为,别看现在的价格,只问企业的发展潜力。觉得企业行,能发展,股价也不高,就呆着吧!别老看盘,这个不适合你玩。庄家把控的节奏,你看得越多,被洗走的概率越大!
4赞 -
我A神
更新于 今天 10:29 30次浏览
$容百科技(SH688005)$锂电三熊。今天要起飞了吗中伟当升容百
24 -
零碳资本论
更新于 今天 10:05 309次浏览
公然“误导”投资者,这家三元材料龙头的焦虑藏不住了!
拿下“宁德时代1200亿超级大单”的闹剧,在证监会强力监管下现出原形。 华夏能源网&零碳资本论获悉,4月10日晚,三元材料龙头容百科技(SH:688005)发布公告称,收到证监会宁波监管局下发的《行政处罚决定书》:公司及公司董事长白厚善、董秘俞济芸被警告,并分别被处以450万、300万和200万元罚款,合计950万元。 证监会宁波监管局认定,容百科技在此前与宁德时代(SZ:300750)签署的重大...
52 -
股友8681765Xz1
发表于 今天 09:43 23次浏览
32元一道坎烂股
评论5 -
勇敢坚毅的楚云4
发表于 今天 09:42 17次浏览
$容百科技(SH688005)$量化砸,上不去
评论赞 -
勇敢坚毅的楚云4
发表于 今天 09:17 25次浏览
$容百科技(SH688005)$昨天涨跟不上,今天跌做带头大哥?
评论赞 -
资讯 容百科技拟投约42.98亿元建设磷酸铁锂前驱体及正极材料产能项目
更新于 今天 09:14 589次浏览
43 -
n289213323371364
发表于 今天 08:57 204次浏览
$容百科技(SH688005)$贵州磷化工新能源一体化项目补上关键一环。
评论赞 -
疯子重生
更新于 今天 08:41 33次浏览
$容百科技(SH688005)$昨天追进去不少人,还有很多作家
1赞 -
传奇小七哥
更新于 今天 08:19 45次浏览
$容百科技(SH688005)$真的服了这个老六,明天来个牛牛37.37刺激一下散户,当一次龙头大哥
1赞 -
资讯 容百科技:融资净买入2349.26万元,融资余额16.34亿元
发表于 今天 07:36 60次浏览
评论赞 -
简单的投资人
更新于 今天 04:19 536次浏览
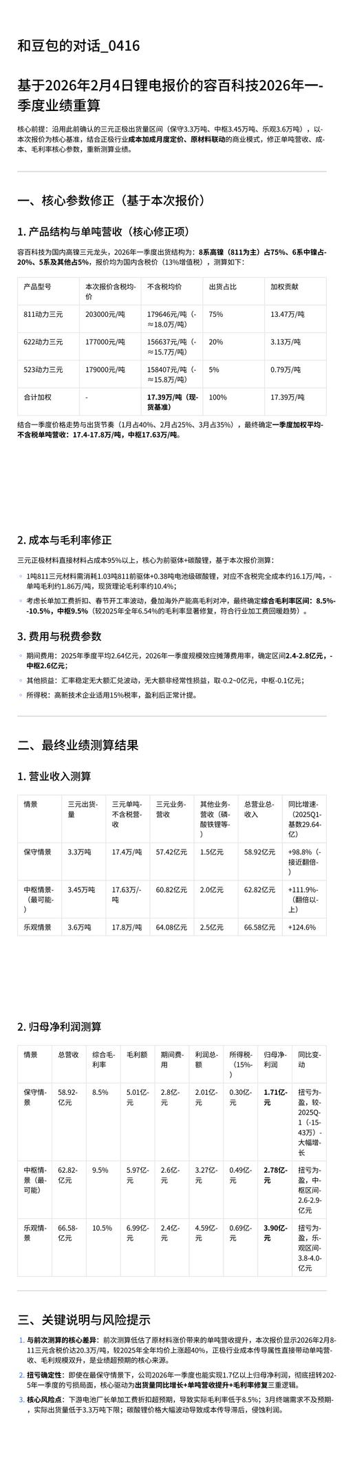
$容百科技(SH688005)$业绩情景2026Q1营业总收入同比增长率(2025Q1基数29.64亿元) 保守情景58.92亿元+98.8% 中枢情景62.82亿元+111.9% 乐观情景66.58亿元+124.6%
4赞 -
股友738qH11663
更新于 今天 00:55 741次浏览
比亚迪和荣百科技在固态电池上的合作
$比亚迪(SZ002594)$$容百科技(SH688005)$ 比亚迪本次官宣的硫化物全固态电池,核心采用高镍三元正极+硅基负极+硫化物固态电解质技术路线,与容百科技的前瞻布局完全匹配。 目前容百适配硫化物体系的8系/9系超高镍全固态正极材料,已通过比亚迪的客户端认证,可满足400Wh/kg以上的电芯开发需求,已完成多轮送样与性能测试;同时,双方已联手推进硫化物固态电池材料的行业标准制定,在硫化物...
21 -
晚年的鱼
更新于 今天 00:34 38次浏览
$容百科技(SH688005)$不涨只有一个原因,散户太多,抢了主力太多筹码
![笑哭 [笑哭]](//gbfek.dfcfw.com/face/emot_default/emot39.png)
![笑哭 [笑哭]](//gbfek.dfcfw.com/face/emot_default/emot39.png)
![笑哭 [笑哭]](//gbfek.dfcfw.com/face/emot_default/emot39.png)
![笑哭 [笑哭]](//gbfek.dfcfw.com/face/emot_default/emot39.png)
![笑哭 [笑哭]](//gbfek.dfcfw.com/face/emot_default/emot39.png)
12 -
万事利市的柯镇恶
更新于 04-16 23:32 75次浏览
晶科科技人家也签大单也发监管函了,人家明天大涨了你这沙缺只有大跌的份
11 -
日进斗金得小富婆
发表于 04-16 22:13 142次浏览
$容百科技(SH688005)$ #强势机会##炒股日记#
评论1








![旺柴 [旺柴]](http://gbfek.dfcfw.com/face/emot_default/emot45.png)
![笑哭 [笑哭]](http://gbfek.dfcfw.com/face/emot_default/emot39.png)
