- 全部
- 热门
- 最新评论
- 最新发帖
- 全部
- 个人号
- 机构号
-
法兰泰克股友
更新于 今天 00:39 143次浏览
问董秘 国庆在新闻联播上面看到贵公司产品应用于安徽合肥核聚变项目,是否属实
【问】国庆在新闻联播上面看到贵公司产品应用于安徽合肥核聚变项目,是否属实【答】法兰泰克:感谢您的关注!公司未参与该项目。科研院所是公司的下游方向之一,上一次看到新闻联播中由教育部和浙江省人民政府主管、浙江大学牵头建设的超重力离心模拟与实验装置项目有公司物料搬运产品的身影。
法兰泰克:感谢您的关注!公司未参与该项目。科研院所是公司的下游方向之一,上一次看到新闻联播中由教育部和浙江省人民政府主管、浙江大学牵头建设的超重力离心模拟与实验装置项目有公司物料搬运产品的身影。
11 -
n958913802691076
更新于 11-30 20:59 159次浏览
$法兰泰克(SH603966)$利空应该出尽了吧,庄家事先得到了信息,18.19.20号三天内有一天跌了好几个点,当然今天刚刚发布这条信息下周一有可能要往下沉一沉
2赞 -
六道是技术分析派
更新于 11-30 20:31 823次浏览
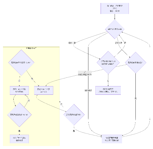
603966股票投资决策重点简报 一、核心态势评估 主导路径:股票处于“暴涨后的中度调整”阶段,此路径概率为74%。 阶段判断:调整已进入中后期,量价关系健康(缩量调整),但趋势动能偏弱。 综合评分:趋势健康度中性偏弱(0.58),但长期向上格局未变。 关键特征:该股具有高波动性,支撑韧性较强,暴跌风险较低。 二、关键价位体系 核心支撑区间:10.70-10.75(即时/中期支撑重合区,为重点防守...
1赞 -
万事兴隆的张良
更新于 11-30 08:00 133次浏览
$法兰泰克(SH603966)$上次的涨停是套人的啊?
44 -
熊猫股友9926
发表于 11-29 22:48 49次浏览
@董秘,请问11月29日的股东人数多少,谢谢
评论赞 -
股友667cm56998
更新于 11-28 20:03 90次浏览
股东人数又增加,这下难了
1赞 -
资讯 法兰泰克股东户数增加1.68%,户均持股16.69万元
更新于 11-28 20:02 218次浏览
1赞 -
法兰泰克股友
发表于 11-28 17:27 243次浏览
问董秘 公司在氢能源方面是否有布局
【问】公司在氢能源方面是否有布局【答】法兰泰克:感谢您的关注!公司主要为国民经济各部门、国家重大工程建设等提供定制化的物料搬运解决方案,公司客户遍布能源电力、轨道交通、水利水电、国防军工、船舶、环保、科研院所等众多细分行业,下游应用场景比较丰富。新能源等新兴行业固定资产投资会拉动起重机及物料搬运市场需求,公司也一直积极关注新能源等新兴行业和重大项目投资带来的市场机会。
法兰泰克:感谢您的关注!公司主要为国民经济各部门、国家重大工程建设等提供定制化的物料搬运解决方案,公司客户遍布能源电力、轨道交通、水利水电、国防军工、船舶、环保、科研院所等众多细分行业,下游应用场景比较丰富。新能源等新兴行业固定资产投资会拉动起重机及物料搬运市场需求,公司也一直积极关注新能源等新兴行业和重大项目投资带来的市场机会。
评论1 -
法兰泰克股友
发表于 11-28 17:27 167次浏览
问董秘 公司在医药领域是否有布局
【问】公司在医药领域是否有布局【答】法兰泰克:感谢您的关注!公司主要为国民经济各部门、国家重大工程建设等提供定制化的物料搬运解决方案,主要产品包括各类空中搬运机器人、欧式起重机、缆索起重机、电动葫芦、重载搬运系统全生命周期服务等,广泛应用于能源电力、轨道交通、造纸、食品加工、新能源汽车、水利水电、国防军工、船舶、钢铁、环保、清洁能源、科研院所等众多细分行业的中高端客户。
法兰泰克:感谢您的关注!公司主要为国民经济各部门、国家重大工程建设等提供定制化的物料搬运解决方案,主要产品包括各类空中搬运机器人、欧式起重机、缆索起重机、电动葫芦、重载搬运系统全生命周期服务等,广泛应用于能源电力、轨道交通、造纸、食品加工、新能源汽车、水利水电、国防军工、船舶、钢铁、环保、清洁能源、科研院所等众多细分行业的中高端客户。
评论1 -
股友o1A0252573
更新于 11-28 16:32 111次浏览
看好就持有,不看好就换。我买“同泰”的时候,股吧里没两个人,进来的也是唱空的,每天成交一点点,一分钟三五笔成交,持股2个月,差不多翻倍走的,信心很重要。
1赞 -
股友SXx1ji
更新于 11-28 14:46 72次浏览
这个位置买入没啥大风险
22 -
顺哥雄起
发表于 11-28 13:46 60次浏览
拉一杆花420万2秒后出418万
![大笑 [大笑]](//gbfek.dfcfw.com/face/emot_default/emot2.png)
![大笑 [大笑]](//gbfek.dfcfw.com/face/emot_default/emot2.png)
![大笑 [大笑]](//gbfek.dfcfw.com/face/emot_default/emot2.png)
好庄评论1 -
有责任心的黎豪17
更新于 11-28 12:22 79次浏览
$法兰泰克(SH603966)$此股不涨的主要原因是,散户都看好,机构小幅波段操作,散户想一口吃个胖子那是不可能的!只有随庄波段而为,与狼共舞!
11 -
股友HFlXOk
发表于 11-28 10:35 60次浏览
$法兰泰克(SH603966)$这换手率也太低了唉,无人问津啊
评论2 -
n958913802691076
更新于 11-28 10:34 69次浏览
$法兰泰克(SH603966)$,双底型成,现在的价位上下都是买入的机会
12 -
细腻的陈翼扬
更新于 11-28 10:30 82次浏览
$法兰泰克(SH603966)$涨停都回不了本了,均线会不会破?
2赞 -
有责任心的黎豪17
发表于 11-28 09:15 59次浏览
$法兰泰克(SH603966)$就拿10个交易日,赔赚都是它!
评论赞 -
股友667cm56998
更新于 11-28 08:13 139次浏览
$法兰泰克(SH603966)$从技术角度分析,这股大概率还是会回踩9
3赞 -
双速18招财猫
更新于 11-27 21:52 283次浏览
洗盘,一定是洗盘
![哭 [哭]](//gbfek.dfcfw.com/face/emot_default/emot5.png)
![哭 [哭]](//gbfek.dfcfw.com/face/emot_default/emot5.png)
82 -
股友192r66w111
更新于 11-27 17:59 147次浏览
12.2的本,啥时候能回啊
41

![大笑 [大笑]](http://gbfek.dfcfw.com/face/emot_default/emot2.png)
![哭 [哭]](http://gbfek.dfcfw.com/face/emot_default/emot5.png)