- 全部
- 热门
- 最新评论
- 最新发帖
- 全部
- 个人号
- 机构号
-
股友VD90061359
发表于 04-22 10:00 33次浏览
$锦和商管(SH603682)$能不能解套,我八块多买的,真的不想补仓了
评论赞 -
AAA散户之王
更新于 04-22 09:36 47次浏览
$锦和商管(SH603682)$我就喜欢你这涨又不敢涨,跌又不敢跌的屁样
11 -
股市的浪花儿
更新于 04-21 16:16 420次浏览
$锦和商管(SH603682)$倒霉啊走了
6赞 -
沉默的金牛
更新于 04-21 15:15 94次浏览
强洗-机会来了
震荡吃波段
24 -
股友VD90061359
发表于 04-21 11:56 45次浏览
$锦和商管(SH603682)$下午要起飞
评论赞 -
股友0w371795q9
发表于 04-21 10:58 46次浏览
$锦和商管(SH603682)$完了完了今天进错了明天开盘直接走
评论赞 -
天高和云淡
更新于 04-20 16:09 104次浏览
这样的经济纠纷,相互起诉,最后大多是闹了一个寂寞。
2赞 -
股友i9121f1207
更新于 04-20 15:45 337次浏览
锦和商管·定价卖出
#条件单交流##定价卖出晒单#一位股神设置了一个定价卖出条件单,接下来就是见证奇迹的时刻~$锦和商管(SH603682)$
2赞 -
股市灵通高手
更新于 04-20 09:50 64次浏览
倒霉的,精准割在最低点。。。
13 -
春有百花秋望月1212
更新于 04-20 09:49 503次浏览
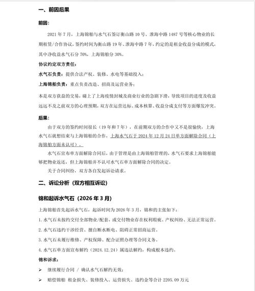
$锦和商管(SH603682)$个人案件分析,不喜勿喷,理性交流,素材来自于公开内容,不构成投资建议
43 -
股市灵通高手
更新于 04-20 09:46 207次浏览
$锦和商管(SH603682)$筹码全给你,算我倒霉吧
31 -
股市灵通高手
更新于 04-20 09:18 70次浏览
,主力真的过分解读了啊,上来就抢跑
13 -
股友VD90061359
更新于 04-20 09:17 55次浏览
$锦和商管(SH603682)$开盘直接跌停,咋弄,兄弟们
11 -
奔跑吧大A
发表于 04-20 08:11 43次浏览
瑟瑟发抖
评论2 -
不割肉股海小白龙
更新于 04-19 22:55 150次浏览
$锦和商管(SH603682)$仔细看了下诉讼请求就离谱,1.确认协议书24年底解除。2.2025年1月至今占用费用1.04亿(按照三倍租金标准)3.剩余期限租金3.5亿。几个请求的内容都是互相矛盾的,真是敢开口啊
11 -
拓尔思钉子户
更新于 04-19 22:47 160次浏览
$锦和商管(SH603682)$看来2个涨停就是让散户接盘,太坏了
21 -
东财网友1886513310829350
更新于 04-19 21:25 288次浏览
对手是谁?锦和有瑕疵?
$锦和商管(SH603682)$出了公告之后,大家分析解读的都很好,但是有人分析过对手的公司背景吗?有人想过为什么锦和账户被冻结2000多万吗?是不是证明锦和本身有瑕疵?
72 -
泥瓶巷少年2026
更新于 04-19 20:59 1855次浏览
公告解读一下,全手码字,路过点赞一下。
$锦和商管(SH603682)$1.股权质押公告解读 锦和集团持股占公司总股本58%,2.74亿股,本次质押延期部分为0.54亿股,占公司总股本11.43%。无其他质押。 快速定增1.5亿元计算,目前20日均价6.61,折后(8折)6.61*0.8=5.288元 1.5亿元可定增数量约为0.28亿股 该部分金额刚好可为赎回质押资金。 2.起诉情况 第一项 2024年第二季度630万收益分成以及罚息...
248 -
股友凌云之志
更新于 04-19 20:29 284次浏览
$锦和商管(SH603682)$这是正常的合冋纠纷,不是法院判决结果,不要过分解读,最终还是会以调解结案的。
73 -
mimibao823
更新于 04-19 20:24 161次浏览
公司要赔付5.64亿了,这是周一要跌停吗?公司哪有钱赔付这么多阿!
45




