- 全部
- 热门
- 最新评论
- 最新发帖
- 全部
- 个人号
- 机构号
-
尊重的耿三仟1
发表于 今天 07:56 23次浏览
夏电王者归来
评论1 -
资讯 通宝能源:目前公司累计获取三批、共计117.05万千瓦建设指标
更新于 今天 06:42 3258次浏览
34 -
事了拂
更新于 今天 06:41 521次浏览
1、该地区过去三年用电需求是增长的吧,增速是怎样?2、通宝参股煤炭有长协吧,所以
以下是这三个问题的逐一拆解,数据来源均已标注。 一、该地区过去三年用电需求增速 山西全省用电量持续增长,增长幅度较大,是通宝能源配电业务最坚实的宏观支撑。 年份|山西全省用电量(亿千瓦时)|同比增速|数据来源| ::|::|::|::| 2022年|约2,720.8|+4.3%|国际能源网| 2023年|约2,885.9|+6.1%|同比反推| 2024年|约3,015.0|+4.5%|搜狗百科|...
14 -
事了拂
发表于 04-11 21:43 408次浏览
通宝能源2025及2026业绩预测
基于已获取的公开信息,以下为通宝能源(600780)2025年及2026年业绩预测的汇总与梳理。 一、2025年已披露财务表现 2025年前三季度,公司已实现营业收入81.85亿元(同比增长4.11%),归母净利润4.87亿元(同比增长26.60%),扣非净利润增速达28.91%,加权平均净资产收益率为6.12%,盈利能力与资产运营效率同步提升。 公司将于2026年4月25日正式披露2025年年度...
评论赞 -
通宝能源股友
更新于 今天 06:06 681次浏览
问董秘 由于公司一直破净,建议2025年高送转以降低净资产价格,那样破净概率会很小
【问】由于公司一直破净,建议2025年高送转以降低净资产价格,那样破净概率会很小【答】通宝能源:您好,公司将按《章程》规定“实现最近三年以现金方式累计分配的利润不少于最近三年实现的年均可分配利润的30%”执行。具体分红请关注公司公告,谢谢。
通宝能源:您好,公司将按《章程》规定“实现最近三年以现金方式累计分配的利润不少于最近三年实现的年均可分配利润的30%”执行。具体分红请关注公司公告,谢谢。
2赞 -
a股逻辑
更新于 今天 06:06 808次浏览
火电折旧清零,绿电爆发
$通宝能源(SH600780)$ 火电折旧清零+绿电爆发,通宝能源(600780)估值修复窗口期已至! 别再只看纯绿电高估值标的,这只火转绿低估标的藏不住了! 火电躺赚:120万kW热电联产机组折旧全额计提,无折旧成本+容量电价托底,盈利弹性拉满,稳做业绩基本盘 绿电爆发:手握117.05万kW风光储备指标,是现有并网装机的17倍,全部投产后绿电盈利占比近50%,高毛利(85%+)碾压火电 估值洼...
2赞 -
慢牛王者
更新于 今天 06:06 380次浏览
电力行业是成长行业,不是夕阳行业
一、为什么电力股未来很确定 需求端:AI+电气化,用电高增刚 2026年用电增速5%–6%,AI数据中心贡献2–3个点增量 算力用电占运营成本60%–70%,“算电协同”成国家战略 工业/交通/建筑全面电能替代,长期需求稳增! 政策端:三大改革重塑盈利 容量电价(2026全面落地):火电固定成本回收≥50%,不发电也有“保底收入” 电价市场化:峰谷价差扩大、现货定价,盈利弹性提升 十五五电网投资4...
11 -
事了拂
更新于 今天 06:06 396次浏览
2025 Q4难道能有4-5亿利润?
Q4利润要达到45亿,表面看确实偏高,但机构全年预测目标若要达成,这个数字是必要条件。综合当前公开信息看,电价大幅上涨、火电折旧清零、前三季度加速趋势三重因素提供了可能性,但最终能否实现需等4月25日年报揭晓。 一、前三季度利润节奏(按时间线拆解) 时段|营业收入|归母净利润|数据来源| ::|::|::|::| 2025Q1|约29.37亿元(推算)|约1.42亿元(推算)|上半年减去Q2推算|...
3赞 -
资讯 通宝能源:晋北公司为公司参股企业
更新于 今天 06:04 1444次浏览
4赞 -
资讯 通宝能源:公司立足电力主业,积极拓展风光发电业务
更新于 今天 06:03 1179次浏览
11 -
资讯 通宝能源:公司围绕清洁能源发展战略,持续推进直投清洁能源项目建设
更新于 今天 06:03 1462次浏览
81 -
股友55G6e72225
更新于 今天 06:02 245次浏览
$通宝能源(SH600780)$通宝在电力板块中价值是否被低估了?综合电力股整体市盈率,结合总市值及盈利状况,股价应在十元左右较为合理,后期会是下一个豫能控股吗?
51 -
一路向上128
更新于 今天 06:01 640次浏览
$通宝能源(SH600780)$通宝2025年第四季度和2026年第一季度暂定一共赚3亿左右,增强净资产0.25元,2026.4.25日公布业绩时净资产应该7.40元左右。随着时间推后,净资产慢慢增加
71 -
股友V7r7iI
发表于 03-27 09:08 298次浏览
通宝能源是优秀的股票,现金流充沛,负债率很低,股价长期在净资产附近,今刚从水底冒出,本人坚定看好,10元之下逢低加仓,一股不买,同机构共舞,做好这波能源股的热点行情。
评论1 -
驹驰lhs
更新于 今天 06:00 1957次浏览
2026年2月27日星期五 通宝能源是小妈养的 ?
2026年2月27日星期五通宝能源收报6.58元/股涨幅2.33%成交金额1.42亿元总股本11.5亿股 2025年4月24日星期四至今大幅弱于电网资源股整体涨幅。(可能山西人少地稀的缘故,其他个人找不出来这么示弱的理由了) 电网股 涪陵电力收报13.28元/股涨幅10.02%成交金额16.9亿元总股本15.4亿股(盈利能力弱于通宝能源) 乐山电力收报12.95元/股涨幅7.20%成交金额14.6...
41- 一、117.05 万千瓦新能源项目投资金额 通宝能源累计获取三批、共计117.05 万千瓦新能源建设指标(风电 + 光伏),均已完成核准 / 备案。公司未披露该批次整体总投资,仅披露部分子项目投资: 右玉 10 万千瓦风电:总投资5.59 亿元 繁峙 17.05 万千瓦风电:总投资8.61 亿元 宁武盘道梁二期 5 万千瓦风电:总投资3.18 亿元 平鲁高家堰四期 10 万千瓦风电:总投资5.69 亿元 临猗 10 万千瓦风电:总投资4.81 亿元 按山西风电单位千瓦投资约 5000–5500 元、光伏约 4000–4500 元测算,117.05 万千瓦项目总投资约 55–65 亿元(含资本金 + 银行贷款)。 二、项目完成后年收益测算(估算) 1. 发电量估算(按山西区域典型值) 风电:年利用小时数2200 小时 光伏:年利用小时数1200 小时 假设 117.05 万千瓦中风电占 70%(81.935 万千瓦)、光伏占 30%(35.115 万千瓦): 风电年发电量:81.935 万千瓦 × 2200 小时 ≈ 18.03 亿千瓦时 光伏年发电量:35.115 万千瓦 × 1200 小时 ≈ 4.21 亿千瓦时 合计年发电量 ≈ 22.24 亿千瓦时 2. 年收入(含税) 风电上网电价:0.327 元 / 千瓦时(2025 年实际) 光伏上网电价:0.35 元 / 千瓦时(山西标杆) 年收入: 风电:18.03 亿 × 0.327 ≈ 5.90 亿元 光伏:4.21 亿 × 0.35 ≈ 1.47 亿元 合计年收入 ≈ 7.37 亿元 3. 年毛利润 风电毛利率:97.64%(2025 年中报) 光伏毛利率:70%(行业估算) 年毛利润: 风电:5.90 亿 × 97.64% ≈ 5.76 亿元 光伏:1.47 亿 × 70% ≈ 1.03 亿元 合计年毛利润 ≈ 6.79 亿元 4. 年净利润(估算) 扣除税费、财务费用、运维等,年净利润约 3.5–4.5 亿元(静态投资回收期约 13–18 年)。
- 山西股 哈哈
- 查看全部4条评论 >
-
股友391C5q9560
更新于 今天 06:00 196次浏览
$通宝能源(SH600780)$冬炒煤夏炒电,通宝母公司有煤又有电,左手倒右手,购销两旺两不误。
12 -
通宝能源股友
更新于 今天 05:59 793次浏览
问董秘 即使大盘现在还是在3900多点,即使前期在电力股的集体暴涨下略有上涨,但通宝能源
【问】即使大盘现在还是在3900多点,即使前期在电力股的集体暴涨下略有上涨,但通宝能源现价仍在7.15净资产附近,对比每股收益高达5毛的上市公司,为何公司股价长期如此低廉?难道公司管理层丝毫不关心股价吗?【答】通宝能源:您好,公司高度重视股价表现与全体股东利益,始终密切关注二级市场走势;持续聚焦主业发展,加强市值管理,切实维护投资者利益。股价受宏观环境、行业周期、市场情绪等多重因素影响,敬请投资者关注投资风险。谢谢。
通宝能源:您好,公司高度重视股价表现与全体股东利益,始终密切关注二级市场走势;持续聚焦主业发展,加强市值管理,切实维护投资者利益。股价受宏观环境、行业周期、市场情绪等多重因素影响,敬请投资者关注投资风险。谢谢。
32 -
幸福安康的股浪屿
更新于 今天 05:59 114次浏览
$通宝能源(SH600780)$并电与注入是改革重点!通宝能源必不失所望。
13 -
一路向上128
更新于 今天 05:59 570次浏览
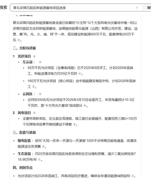
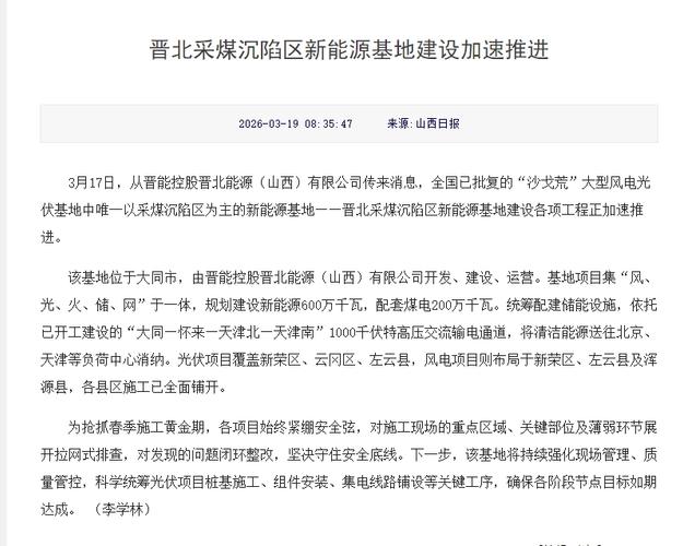
$通宝能源(SH600780)$公司占33.33%股权的晋北能源基地各项目正加速推进,集团优质资产重组并购也在路上。
43 -
股友638Z01E391
更新于 今天 05:59 209次浏览
这么优质,小盘国企,绩优加新型电力股,凭什么不值二十元
23
![摊手 [摊手]](http://gbfek.dfcfw.com/face/emot_default/emot47.png)



![拜神 [拜神]](http://gbfek.dfcfw.com/face/emot_default/emot51.png)