- 全部
- 热门
- 最新评论
- 最新发帖
- 全部
- 个人号
- 机构号
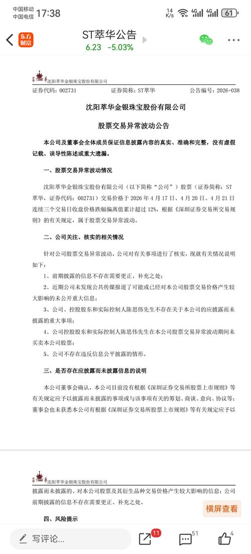
-
kindharry5104
更新于 今天 17:55 243次浏览
看到兴业证券左大勇的小作文,还是转债抛售问题, 怎么办啊,有什么办法?
42 -
股友e39975a169
更新于 今天 17:55 358次浏览
主要是安世半导体太厉害了,掌控欧洲86%的航天和军工
55 -
罗火火大杀四方
更新于 今天 17:55 128次浏览
这个价格绝对是千年大底。我虽然只有10万。但是每跌1块我加5万。一股不卖。我是东莞的,我很了解闻泰科技是什么样的公司。光卖工厂设备都能卖300亿,就算设备很多是贷款的。但是现在这个价格绝对是低估。能和立讯这种公司PK的能是长飞光纤那种小规模工厂能比的吗.
62 -
股友l652760w67
更新于 今天 17:54 318次浏览
$闻泰科技(SH600745)$公司也不出面发个公告???其它公司都在发
1赞 -
有自信的孟晖6
更新于 今天 17:53 255次浏览
安世已经被计提了,还有些人危言耸听说ST,居心何在
63 -
做耐心资本
更新于 今天 17:51 223次浏览
尾盘买了小100手博一下明天反弹
95 -
股友99582077
更新于 今天 17:50 14次浏览
赶紧抄底
12 -
股友363X127exw
更新于 今天 17:49 384次浏览
$闻泰科技(SH600745)$连ST和*ST规则都分不清楚,还在群里各种散播小作文,居心何在?我发现连豆包的数据都可以被喂出来的。依我看,闻泰科技5年长周期的大底已到,明天我就加仓。立贴为证。
34 -
浙B头牌老祖
更新于 今天 17:49 212次浏览
$闻泰科技(SH600745)$成本32元,两次回本舍不得卖,现在好了,深深的套住了,亏损近十个点,这什么鸟公司?这都什么主力,这帮人是掘墓的吧
14赞 -
透明的司空和悌1
发表于 今天 17:48 7次浏览
这票半导体里走的最差的了吧
评论3 -
开心包赢
发表于 今天 17:47 139次浏览
$长电科技(SH600584)$ $深科技(SZ000021)$ $闻泰科技(SH600745)$
评论1 -
老丐1968
发表于 今天 17:46 16次浏览
为你错过了新能源锂电近乎半年的大幅反弹。今天彻底失望透顶了。都是命数,不埋怨。转战去券商这个渣了两年的板块等着救赎了
评论1 -
股友a5l6555999
发表于 今天 17:45 10次浏览
持续重大资产出售,还好我没进去,未来它该如何走
评论1 -
股友92Lg169880
更新于 今天 17:44 302次浏览
$闻泰科技(SH600745)$一个零和博弈下的游戏,发帖的都有其目的,成年人要有自己的判断,自己不看好就走,东边不亮西边亮,没必要这么拧巴,看好的也别吭声,闷声发大财,懂的都懂
183 -
闻泰科技张学政
更新于 今天 17:44 586次浏览
$闻泰科技(SH600745)$自己的公司自己看好,长期目标超越英飞凌,短期目标活下去
2510 -
股友T6EJ3y
发表于 今天 17:41 13次浏览
今天是哪了单位开始砸盘,明天再砸7个点。
评论1 -
这年初夏
更新于 今天 17:41 75次浏览
$闻泰科技(SH600745)$就这样无缘无故七个点
11 -
宸森林迷了鹿
更新于 今天 17:40 16次浏览
还翻倍不
![捂脸 [捂脸]](//gbfek.dfcfw.com/face/emot_default/emot42.png)
![捂脸 [捂脸]](//gbfek.dfcfw.com/face/emot_default/emot42.png)
还好跑的快!!12 -
药明康德年底st
更新于 今天 17:39 362次浏览
$闻泰科技(SH600745)$ 根据目前的市场共识和已有信息,闻泰科技2025年年报被出具“非标”审计意见的概率极高,几乎是确定性的事件。 这并非主观猜测,而是基于一个明确的因果链条得出的结论。 核心逻辑链:从控制权受限到“非标”意见 这个极高的概率源于一个几乎无法逾越的障碍,其逻辑关系如下: 1.根源:失去核心子公司控制权 自2025年第四季度起,闻泰科技对核心子公司安世半导体的控制权处于受限...
34 -
坚毅不拔的杜程潼
发表于 今天 17:39 17次浏览
别的票早晨下跌下午全上去了,只有闻泰一泻千里不再回头。
评论4







![哭 [哭]](http://gbfek.dfcfw.com/face/emot_default/emot5.png)
![捂脸 [捂脸]](http://gbfek.dfcfw.com/face/emot_default/emot42.png)
![大哭 [大哭]](http://gbfek.dfcfw.com/face/emot_default/emot20.png)