- 全部
- 热门
- 最新评论
- 最新发帖
- 全部
- 个人号
- 机构号
-
索小卫
更新于 今天 08:54 448次浏览
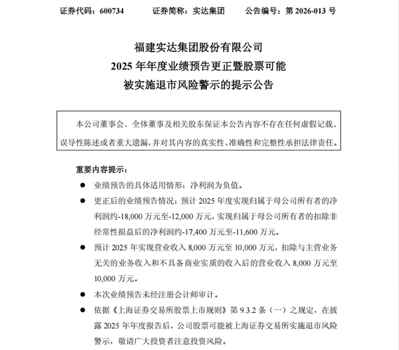
$实达集团(SH600734)$实达集团(600734)2026年4月16日晚间突发业绩“变脸”公告,将2025年预计营业收入从3.15亿至3.65亿元大幅下修至8000万至1亿元,营收预期蒸发超2.5亿元,缩水幅度接近70%。这一修正直接导致公司触及“净利润为负且营收低于3亿元”的退市风险警示红线,股票面临被实施*ST。受此重大利空冲击,4月17日开盘股价遭遇一字跌停,大量投资者损失惨重。 凡在...
51 -
漠河119
发表于 今天 08:53 5次浏览
腰斩了?
评论赞 -
股东515
更新于 今天 08:52 342次浏览
实达集团索赔登记,公司公告的2025年营收业绩预告更正大幅下调营收至触发可能被*ST,股票连续两天跌停,根据相关司法解释,凡是2026年1月31日至4月16日买入,且于2026年4月16日收盘时仍持有的受损投资者,可在工z号“众维515”登记。
91 -
富贵险中求个错锤
发表于 今天 08:52 2次浏览
今天准备进货了整3000股试试
评论赞 -
众维515
更新于 今天 08:52 865次浏览
实达集团索赔登记,公司公告的2025年营收业绩预告更正大幅下调营收至低于3亿、可能被*ST,根据相关司法解释,凡是2026年1月31日至4月16日买入,且于2026年4月16日收盘时仍持有的受损投资者,可在工号“众维515”登记。
281 -
众维515
更新于 今天 08:51 2047次浏览
实达集团索赔登记,因收入确认方式调整,公司2025年营收业绩预告更正公告大幅下调至低于3亿,可能被实施退市风险警示,根据相关司法解释,凡是2026年1月31日至4月16日,且于2026年收盘时仍持有的受损投资者,可在工号“众维515”登记。
74赞 -
股友528R336q78
更新于 今天 08:49 37次浏览
下午开
1赞 -
北乞洪七公
更新于 今天 08:49 65次浏览
$永辉超市(SH601933)$$实达集团(SH600734)$$鸿博股份(SZ002229)$想在股市活得久,必须远离福建福州股。
33 -
C凯哥
发表于 今天 08:48 17次浏览
明德生物提前发布年报,被St了,这货也怕提前发布呀,如果提前被St那真的会绝望
评论赞 -
足智多谋的冉莉
发表于 今天 08:47 12次浏览
老板好今天的跌停价是多少谢谢
评论赞 -
股友2505888I8n
发表于 今天 08:46 23次浏览
不符合上市的公司为什么还要拼命的上市不就是要融资圈股民的血汗钱吗,如果财务不造假,不欺诈怎么能上市怎么能圈到散户的血汗钱,圈到钱了赚到钱了找个理由人为退市也很正常不玩了,营销额几千万和几个亿所产生的利润能一样吗,营销额变了而利润没变真是不可理喻
评论赞 -
索赔集结号
更新于 今天 08:46 3337次浏览
实达集团索赔登记。突发业绩修正触发退市风险警示,总额法改净额法。上海则真律师事务所张猛律师团队提示,暂定2022年4月1日至2026年4月16日期间有买入,且截至2026年4月16日仍持有,无论之后买入或继续持有,受损投资者工
号“索赔集结号”登记。8513 -
秀外慧中的韩昭
更新于 今天 08:46 39次浏览
$实达集团(SH600734)$本来都能跑,现在没有主力,都是散户践踏恐慌,广州帮,温州帮试着翘板撬不动直接跑路,这种负面情绪下,估计要一路跌停到停牌,买了这个股算倒了八辈子血霉
1赞 -
赢观局客不格日
发表于 今天 08:45 22次浏览
$实达集团(SH600734)$会计法准则第一条就是要求会计记录必须真实,完整。实达追溯修正几年的财务数据,说明它违法几年了,也就是说连续几年财务造假,有个港口公司也是严重财务造假,被摘牌了
评论赞 -
北乞洪七公
发表于 今天 08:44 21次浏览
福州的上市公司都有一个圈子,它们这些烂或每天想的都是怎么掏空投资者的口袋,心术不正,每天肚子里想的都是一些歪门邪道。之前的鸿博股份,现在的实达集团。都是搞Zp
评论2 -
资讯 A股业绩修正“变脸”多发 乱象如何遏制?
更新于 今天 08:44 2762次浏览
59 -
索赔集结号
更新于 今天 08:44 462次浏览
实达集团索赔登记。突发业绩修正触发退市风险警示,智算中心项目总额法改净额法。上海则真律师事务所张猛律师团队提示,暂定2022年4月1日至2026年4月16日期间有买入,且截至2026年4月16日仍持有,无论之后买入或继续持有,受损投资者“索赔集结号”登记。
181 -
单亲炒股养娃
更新于 今天 08:44 188次浏览
$实达集团(SH600734)$我用的是东方财富,周五10点多就挂隔夜单了,到现在也没有卖出去
62 -
风啊KK
发表于 04-20 23:53 77次浏览
$实达集团(SH600734)$最新(18651)索赔条件:2026年1月31日至2026年4月16日间买入者(852367)。根据前面2个括号数字就可直联登记。
评论2 -
大商财经
更新于 今天 08:41 2036次浏览
实达集团:会计修正,营收腰斩,投资者索赔全解析—— 4月16日,实达集团再发“修正版”业绩预告。 “修正版预告”将部分收入的确认方法由“总额法”调整为“净额法”,预计2025年全年营收调减2.5亿至2.9亿,从3.15-3.65亿缩水至8000万至1亿,归母净利润维持-1.8亿至-1.2亿。这一调整直接触发退市风险警示,更暴露了前期会计处理的合规性风险,为受损投资者索赔埋下关键伏笔。 一、核心业务...
372
![拳头 [拳头]](http://gbfek.dfcfw.com/face/emot_default/emot57.png)


![握手 [握手]](http://gbfek.dfcfw.com/face/emot_default/emot54.png)

号“索赔集结号”登记。

