- 全部
- 热门
- 最新评论
- 最新发帖
- 全部
- 个人号
- 机构号
-
少交易不贪心
更新于 今天 07:11 113次浏览
$中安科(SH600654)$有没有2016年见证过这个股连续二十个跌停的大哥!
33 -
股友g96266E192
更新于 今天 07:09 234次浏览
$中安科(SH600654)$历史最高四十多十年了就在四块徘徊是啥意思
61 -
资讯 中安科:2025年受益境外安保业务净利大增164% 董事长吴博文薪酬降122.75万元
更新于 今天 06:36 3591次浏览
219 -
中安10元不是梦
更新于 今天 06:34 1251次浏览
一、宜兴辰智:单独科创板上市估值区间 已知关键信息(截至2026-04-14) -主体:宜兴辰智人工智能科技有限公司(中安科旗下算力项目主体) -注册资本:1.125亿元,实缴约6750万元 -业务:AI算力中心、大数据、云计算(硬科技/数据中心赛道) -资产:低价拿地+自建厂房,总投资规划约10亿元,一期500P算力 -阶段:尚未盈利、无营收、在建(2026年仍在投入期) -行业:算力/IDC/...
2016 -
灵动机敏的陟宝
更新于 今天 02:34 38次浏览
$中安科(SH600654)$这还没来得及减持就跌回去了
1赞 -
活泼的顾峻宇
更新于 今天 01:45 48次浏览
什么鬼呀,天天阴跌
2赞 -
先锋道股诸股亮
更新于 今天 00:38 68次浏览
跳空缺口不补是不可能涨的!周一还会继续下跌!!!
22 -
是元英啊
更新于 04-24 22:45 1091次浏览
$中安科(SH600654)$整个市场没你想的弱,当然我不否认钱难赚,但尽早转变牛市思维,你才能在接下来的行情里盈利,你看看现在的大V们,基本没人敢喊多了,我当然知道行情之难,但难成这样的行情里出货?只有散户才把跌就看成出货,实际我之前举例多次都是涨时出货,每次中安拉最好那天基本就见顶了,天天早盘冲高回落那种反而没事,当然旧技术不提了,我只告诉新人战绩,这吧你找不出第二个每次能从底部启动,全程不做...
2133 -
横扫三千万
更新于 04-24 22:35 188次浏览
$中安科(SH600654)$勾出,怎么能这样跌。每天开盘就砸五个点后面全天摆烂
133 -
股友01y36578z5
更新于 04-24 21:58 989次浏览
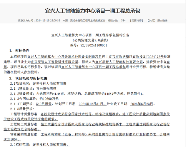
算力中心进展
41 -
王蝉栩
更新于 04-24 21:27 83次浏览
带着一股子怨气,骂骂列列割完了圣龙,来这边抄个底,星期一继续骂人吗?以前我挺文明的!现在疯了!
17 -
有毅力的阿发
发表于 04-24 21:04 29次浏览
$中安科(SH600654)$这股很容易A杀
评论1 -
股友韭菜苔
发表于 04-24 20:54 28次浏览
$中安科(SH600654)$说话的都少了
评论1 -
两万哥炒股
更新于 04-24 20:40 603次浏览
$中安科(SH600654)$就发一截图。证明买进去了。我就不信你能一直跌下去。
61 -
王蝉栩
更新于 04-24 20:38 57次浏览
$中安科(SH600654)$刚割完圣龙,来这边抄个底!
14 -
经纶生财de令狐冲
更新于 04-24 20:12 313次浏览
$中安科(SH600654)$跌不下去了,终于还是不用交出筹码。刚好收在我成本线上,下周开始收钱钱了。千万不要再跌了,再跌的话就真支持不住了!
![憨笑 [憨笑]](//gbfek.dfcfw.com/face/emot_default/emot27.png)
![憨笑 [憨笑]](//gbfek.dfcfw.com/face/emot_default/emot27.png)
3赞 -
九紫离火马
更新于 04-24 20:10 74次浏览
$中安科(SH600654)$听了豆包的建议买的你,以后不会相信豆包了!
1赞 -
神秘力量在挖牛
发表于 04-24 19:51 47次浏览
$中安科(SH600654)$啊,一个星期没看你就变成这样这么难看。
评论3 -
股友zNjfHw5776
发表于 04-24 19:33 40次浏览
好垃圾啊
评论1 -
股友16c96571W5
更新于 04-24 19:03 159次浏览
$中安科(SH600654)$前几天的放量阳线是有出货,但是出不完。这几天一直下跌,明显不是出货,没办法。已经到了最危险的时候了,下个礼拜如果跌破,必须走人,否则又要寻底了。唉,占便宜过早买入。
1赞
![大笑 [大笑]](http://gbfek.dfcfw.com/face/emot_default/emot2.png)


![憨笑 [憨笑]](http://gbfek.dfcfw.com/face/emot_default/emot27.png)

![滴汗 [滴汗]](http://gbfek.dfcfw.com/face/emot_default/emot7.png)