- 全部
- 热门
- 最新评论
- 最新发帖
- 全部
- 个人号
- 机构号
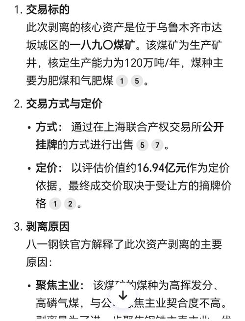
-
炯炯侠涨不停
更新于 今天 05:27 69次浏览
资产都是负的还有人买?
2赞 -
ST涨停玩家岳先生
发表于 今天 02:01 25次浏览
ST
评论1 -
老夫就是韭菜
更新于 04-13 23:39 69次浏览
$*ST八钢(SH600581)$老夫感觉明天继续涨涨涨。。。应该下月底前可能会出重组公告。。。。立贴为证。。。。
13 -
仓都伽满
更新于 04-13 22:47 728次浏览
$*ST八钢(SH600581)$$*ST八钢(SH600581)$$*ST八钢(SH600581)$宝武1000亿投资江苏盐城2000万吨绿钢,八钢1000万产能重置成本500亿,严重低估,重造一个1000万吨的成本500亿。喊退市可以休也。
132 -
今晚解套了
更新于 04-13 22:28 1157次浏览
客观的分析八钢,主打一个买入后交给时间!
$*ST八钢(SH600581)$客观的分析八钢,这几条一条条的点检,剩下的就交给时间。 1.首先,要判断会不会退市,正宗央企,控股50%,立案结束,一年营收200亿,重资产行业,地理位置特殊,保壳非常轻松,我判断90%概率不会退市,这没有依据,就是经验,当然有央企和国企都有退市的,这里如果还担心退市的,建议不用看后面的了,也不用玩ST股了。 2.股价在不在低位,就拿最近20年时间看吧06年到26...
224 -
c5335141436452447
更新于 04-13 21:59 84次浏览
要不了多久就好发退市公告了
24 -
大给吧出溜波一
更新于 04-13 21:58 150次浏览
这是肯定要退市了吗
33 -
大V你装啥C
更新于 04-13 20:57 472次浏览
$*ST八钢(SH600581)$ 项目:新疆八一钢铁资源类重大资产重组项目 •中标方:中信证券(第一中标候选人) •中标金额:150万元(独立财务顾问服务) •公示时间:2024-10-25(宝华招标平台)
55 -
毛驴老师
更新于 04-13 20:44 3987次浏览
$*ST正平(SH603843)$ 正平庄稼利用跌停板出货手法,大肆派发筹码。 今天买入的,早点挂跌停吧,明天能跑出来算你运气好,跑不出来,就要被闷里面了,就跟ST熊猫一样。 熊猫昨天地天,今天一字跌停。 如果明天不是一字跌停,老师我注销这个7000粉丝的大V号! $*ST八钢(SH600581)$ $供销大集(SZ000564)$
10012 -
吉祥亨通de杨戬
更新于 04-13 20:28 288次浏览
$*ST八钢(SH600581)$感觉到顶了,,真是无语的很
64 -
东山挥麈
更新于 04-13 20:27 73次浏览
$*ST八钢(SH600581)$明天涨停吗?
23 -
玲珑剔透的魏夏圆
更新于 04-13 19:32 1518次浏览
$八一钢铁(SH600581)$八一钢铁(600581)已于2025年11月7日收到中国证监会下发的《立案告知书》(编号:证监立案字0362025003号),因公司涉嫌信息披露违法违规,被正式立案调查。2025年12月19日,公司及相关当事人收到新疆证监局下发的《行政处罚事先告知书》,经查明,公司在2022年度至2024年期间与控股股东及其关联方发生大额非经营性资金往来,累计金额超百亿元,但未按规...
43赞 -
基民VO9itk
发表于 04-13 19:05 56次浏览
现在开启织布机行情,每天涨跌2分钱,磨磨磨,磨上一个月,大部分人就磨出去了。
评论1 -
活泼的南宫春燕
更新于 04-13 17:53 232次浏览
$*ST八钢(SH600581)$八钢千万产能,最低标准100亿市值
34 -
半醒168
更新于 04-13 17:50 953次浏览
$*ST八钢(SH600581)$公司董秘互动环节已明确回复,公司己拟定扭亏为盈方案,开始剥离上海的部分资产和剥离煤炭资产置换铁矿资产进来了
74 -
ST情绪管理大师
更新于 04-13 17:41 1570次浏览
年报月深呼吸,头晕是正常的
![哈欠 [哈欠]](//gbfek.dfcfw.com/face/emot_default/emot33.png)
虽然目前ST整体市值还是偏高,但是也有一些个ST股创新低了,市值来到了10多亿,再多杀杀性价比就出来了!!今年可能会有个奇葩现象,涨着张着就退市了,有点温柔乡死去的感觉![捂脸 [捂脸]](//gbfek.dfcfw.com/face/emot_default/emot42.png)
![捂脸 [捂脸]](//gbfek.dfcfw.com/face/emot_default/emot42.png)
有些铁板钉钉的退市股居然还能涨???大家擦亮眼睛啊……别被一波带走了$北证50(SZ899050)$$*ST八钢(SH600581)$$ST恒信(SZ300081)$...3211 -
补仓小王子
更新于 04-13 17:26 112次浏览
$*ST八钢(SH600581)$上面的套牢还没割,筹码集中度还不够,底部还没筑底完成,后面还是会有下跌空间的
22 -
一路生花股基长红
发表于 04-13 16:53 46次浏览
ST八ga你是在耍我
评论2 -
风兵草甲粮草先动
更新于 04-13 16:32 1955次浏览
$*ST东易(SZ002713)$抱团股,且里面的猪实力强大,确认信号,周五跑步进场 $ST中迪(SZ000609)$周五建仓,小主升浪开始 $*ST八钢(SH600581)$以涨停吸筹码巩固筹码,两次以涨停吸;走势比去年的ST南置更猛! 八缸:按以往南置,中地的做法和惯例【都是四月份重大交易公告】,预估月中左右八缸就会公告重大资产交易公告:亏损资产以及负债1元卖给宝武,如果彻底一点,就是将亏损资...
814 -
患得患失无欲无求
更新于 04-13 15:40 143次浏览
$*ST八钢(SH600581)$现在不买难道等公告出来在打板吗。可能和戴帽第一天一样打不进去噢
45

![得意 [得意]](http://gbfek.dfcfw.com/face/emot_default/emot18.png)


不吃的话 稳稳的在竞价赌2.81收盘多T点 搞的现在被迫2.82急忙接回








![哈欠 [哈欠]](http://gbfek.dfcfw.com/face/emot_default/emot33.png)