- 全部
- 热门
- 最新评论
- 最新发帖
- 全部
- 个人号
- 机构号
-
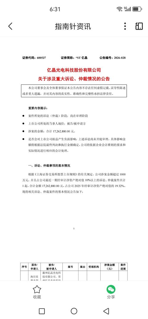
资讯 *ST亿晶:涉及重大诉讼 涉案金额1726.29万元
更新于 今天 20:45 1230次浏览
41 -
公告 *ST亿晶:亿晶光电科技股份有限公司关于涉及重大诉讼、仲裁情况的公告
更新于 今天 20:12 256次浏览
65 -
悲情之舞
更新于 今天 23:53 77次浏览
重整股不用太担心,后面自然会有资金来拉,无非就是时间长短。深套的就慢慢补仓或者做T来降低成本
22 -
资讯 14家A股明日将被ST!净资产为负、审计非标意见是主因
更新于 今天 23:52 4.6万次浏览
4761 -
平常人做平常事
更新于 今天 23:47 89次浏览
为啥公司造假,让我们这些股东买单?
31 -
无心21345
更新于 今天 23:44 45次浏览
应该对ST股票不限制涨跌幅,影响大盘情绪
1赞 -
股友9365636e5u
更新于 今天 23:32 89次浏览
$*ST亿晶(SH600537)$ 亿晶光电金坛厂复工
31 -
三精st小玩家
更新于 今天 23:31 4331次浏览
影视娱乐第一股:预重整、低价、底部、控股权变更预期
$华谊兄弟(SZ300027)$$ST雪浪(SZ300385)$$亿晶光电(SH600537)$
4月16日公告:华谊兄弟(300027)申请预重整。4月24日公告:法院启动预重整,并指定北京市中伦(上海)律师事务所、浙江智仁律师事务所担任公司预重整临时管理人。
一、中国律所第一梯队作为担任华谊预重整临时管理人,大大增强了华谊预重整成功的信心!
二、谁最大可能重整华谊?豆包...4339 -
优雅的翻倍小酒窖
更新于 今天 23:28 1814次浏览
我为什么看好亿晶光电?
#投资随笔##炒股日记##股市怎么看##$亿晶光电(SH600537)$$ST股(BK0511)$ 写在前面:你如果有更好的票,自然可以去别的地方,也不用来看空它 首先,总有人觉得亿晶光电要跌到2块钱,我就想问凭啥散户在股票软件上点一点就和产业投资人一...
2014 -
柔和的文子轩
更新于 今天 23:20 63次浏览
亿晶有没有借壳概念?
1赞 -
稳稳的幸福1013
更新于 今天 23:09 153次浏览
$*ST亿晶(SH600537)$曾经吃了3个10%的大面,还好及时出来还小赚了一点
1赞 -
基民LIHQVI
更新于 今天 23:01 107次浏览
$*ST亿晶(SH600537)$昨天下午4.16挂的单为什么还是出不去?
6赞 -
稳稳的幸福1013
发表于 今天 22:59 82次浏览
$*ST亿晶(SH600537)$太吓人了,还好走的及时,曾经吃了三个10%的大面
评论赞 -
全民皆奔小康
更新于 今天 22:50 748次浏览
$*ST亿晶(SH600537)$ $ST云动(SZ000903)$ 真的奇葩模拟选了两支股两支都成ST
52 -
平平无奇的投资绝绝子
更新于 今天 22:33 795次浏览
来自2026年5月17日的帖子
114 -
淡然的索嵘
更新于 今天 22:21 62次浏览
刚挂完单,挂在了券商编号是1号,如果下周三还是出不去,就不出了。本来游资机构就有通道,散户永远跑不过。
1赞 -
有条理的宏虹
更新于 今天 22:13 30次浏览
救救我吧,刚进来就st
21 -
祈愿大黑天财神
更新于 今天 21:57 440次浏览
$*ST亿晶(SH600537)$这是啥意思看不懂,是好还是坏
21 -
股友O211797n96
更新于 今天 21:46 318次浏览
昨晚21点挂跌停,都没出去,出去的到底是什么人。真的是,普通散户吗?
![怒 [怒]](//gbfek.dfcfw.com/face/emot_default/emot6.png)
71 -
平常人做平常事
更新于 今天 21:23 50次浏览
应该冻结资产,停止交易,让股东出去,进行清算赔偿而不是简单的罚点款。更不能让散户买单!
14 -
四川竹林
更新于 今天 21:22 6659次浏览
华尔街巨鳄高盛国际率5个国际资本大鳄入主亿晶光电十大股东,是奔着重整后亿晶光电价值199美元1股
不管短炒还是长持,能同时吸引北向资金(尤其美资系)三个以上营业部扎堆,本身就是亿晶当前最大的“硬亮点”,在ST/预重整股里非常罕见。 一、先确认:确实是“三个以上北向营业部”常驻 以4月20日龙虎榜为例(预重整关键窗口): 1.摩根大通(银城中路):买2566万、卖3531万(做T核心盘) 2.高盛(世纪大道):买2139万(净买明显) 3.瑞银(花园石桥路):买1672万、卖2798万(换手活跃...
2830 -
雨江南CGG
更新于 今天 21:21 128次浏览
筹码峰一点没移动,这不挺好的
31
4月16日公告:华谊兄弟(300027)申请预重整。4月24日公告:法院启动预重整,并指定北京市中伦(上海)律师事务所、浙江智仁律师事务所担任公司预重整临时管理人。









感觉是己经谈得差不多
太有实力了![干杯 [干杯]](http://gbfek.dfcfw.com/face/emot_default/emot95.png)
![看多 [看多]](http://gbfek.dfcfw.com/face/emot_default/emot74.png)
![献花 [献花]](http://gbfek.dfcfw.com/face/emot_default/emot49.png)




![怒 [怒]](http://gbfek.dfcfw.com/face/emot_default/emot6.png)

![呲牙 [呲牙]](http://gbfek.dfcfw.com/face/emot_default/emot21.png)