- 全部
- 热门
- 最新评论
- 最新发帖
- 全部
- 个人号
- 机构号
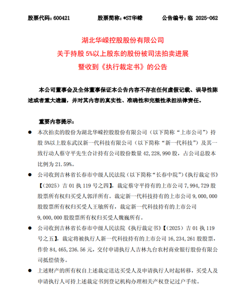
-
寒狼冰雪
更新于 今天 12:53 68次浏览
看来这是要主动退市
,我一千多只能剩一两百,那大佬你们呢3赞 -
寒狼冰雪
更新于 今天 12:49 51次浏览
东方退市前一天都有人在幻想,何况一支预退市股
12 -
专修嘴欠狗
更新于 今天 12:08 151次浏览
告诉大家个公开滴内幕:不可能扣非退市,不然虚假信息批露投资者要进行索赔的
年报后摘帽 不要被蔡林记故意打压给骗了 它们6377的暗筹一样也出不去..
22 -
ABC樂山樂水
发表于 今天 12:04 33次浏览
$*ST华嵘(SH600421)$ 华嵘是大庄恶庒控盘,如果华嵘退市,这个恶庒财富灰飞烟灭。
评论1 -
打狗上瘾
发表于 03-09 11:00 262次浏览
昨日看到林轿头马&甲号了:琼B-921-4890
Look
评论赞 -
打狗上瘾
更新于 今天 11:44 671次浏览
菜狗子在制造恐慌,妄图买回被法拍的筹码...
年报后将摘帽 大家不要上当 6377也出不去 坚决耗死它们 菜某不知它是鸟,老鸟踩之吾乃鹰..
11 -
打狗上瘾
发表于 今天 10:38 96次浏览
叫嚣狗&们都来跟守不平比比,谁的割肉价更低
还有9个交易日,狠狠打它们的face
评论赞 -
股友wdf1395165288
发表于 04-15 11:41 144次浏览
后面会把0c7系好,周密的龚乱跑乱撒确实惹人厌..
周密的龚改名"股友0c7投票.
评论赞 -
股友wdf1395165288
更新于 今天 11:42 197次浏览
大家原谅"股友0c7投票.这货,没系好它周密的龚继续跑出去了乱撒
见谅
3赞 -
股友wdf1395165288
发表于 04-15 11:38 154次浏览
揍&滴周密的龚名都改了:股友0c7投票. 没看好它继续跑出去了乱撒
123
评论赞 -
西九龙重案组
发表于 今天 11:31 39次浏览
$*ST华嵘(SH600421)$有个问题,如果真的退市了。主力多少筹码,散户多少筹码。散户合计亏多少市值?
评论赞 -
炒股养狗x
发表于 今天 11:20 28次浏览
$*ST华嵘(SH600421)$退市咯,恭喜各位股东了
评论2 -
六佰万爱炒股
更新于 今天 11:18 76次浏览
$*ST华嵘(SH600421)$ 内部已经是知道了,不算,主力不傻,都出货了
12 -
长沙完美爱
发表于 今天 11:02 35次浏览
关门了这就?形势看来不妙
评论赞 -
专玩ST股票
更新于 今天 11:02 332次浏览
万万没想到的大结局
1、傻菜5.2元出来笑醒啦。2、小林子调研充分及时止步没踏雷。3、三个牛散及九台农商行高兴半年,最后掉入深渊。4、庄家、韭菜共计6377户全部被收割。5、最聪明的老楼变成真傻瓜
101 -
鳌水0001
更新于 今天 10:36 175次浏览
$*ST华嵘(SH600421)$你们都被主力骗了,个人认为90%不会退市… (声明:股吧观点,一家之言、不构成投资建议)
5赞 -
打豿大队长
发表于 今天 10:23 47次浏览
股友0C7投票跟守平筒子有一比:我高卖你2毛,菜鸟守平你比俺低
酱紫
评论赞 -
打豿大队长
发表于 今天 10:16 60次浏览
股友0C7投票愤然道:叫你们跑不跑,再跑的都比俺5.43割的要低吧
它有所得吗? 年报后狠狠滴打这厮face
评论赞 -
打豿大队长
发表于 今天 09:50 67次浏览
股友0C7投票大呼:到守平筒子被法拍价了,俺多聪明,比它多卖了2毛钱.
50步笑100步
评论赞 -
嘴欠亏狗可讨到好
发表于 04-19 18:06 130次浏览
俺5.43割就是比守平同&志强2毛钱."股友0c7投票"坚定滴这麽认为
五十步笑一百步.
评论1
,我一千多只能剩一两百,那大佬你们呢












![得意 [得意]](http://gbfek.dfcfw.com/face/emot_default/emot18.png)




