- 全部
- 热门
- 最新评论
- 最新发帖
- 全部
- 个人号
- 机构号
-
奋斗小开
更新于 今天 08:18 975次浏览
在发帖子前,大家首先要理解什么是退市风险股的风险前置,这是上交所的一项程序。 上交所退市风险股的风险前置制度: 7,审计与监管协同,会计师事务所需重点关注营业收入扣除、净利润真实性等问题,发表专业意见;公司与审计机构存在重大分歧时,需及时披露并说明. 了解以上规则,我们来看历史上目前能看到的15只股票:延期到4月30日 3只没有退市,3只公布延期后股价崩盘,然后退市,剩下的9只,在公布延期之前就已...
1216 -
股友L86U177777
发表于 今天 08:16 1次浏览
春天延期之我见—— 春天延期年报到4月30日,也就是在4月21日出不了正常年报,那么为什么会延期?? 从二次年审跟进情况看,都没有出现明显审计营收重大分歧问题。估计年报营收达到3亿问题不大。那么唯一问题就是1亿预付款还没有到账的事情。 随着年报预披露的日期越来越近,二级市场上却久久不见1亿预付款的归还公告!1亿预付款的归还问题就是春天能否过关的关键问题! 1亿资金怎么归还,现金还是其他方案??如果...
评论赞 -
阳光的车淳美
更新于 今天 08:08 35次浏览
$*ST春天(SH600381)$有人说,春天退市,会极大影响图径科技有限公司的发展。可是图径大股东西藏正库投资有限公司和青海春天实控人,无任何关联。
3赞 -
蓝蓝的天198
更新于 今天 08:06 361次浏览
深度解析:ST春天为何大概率平安保壳
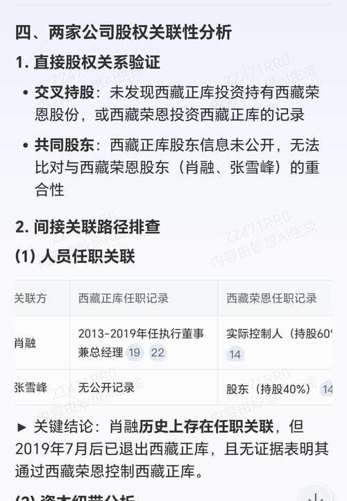
$*ST春天(SH600381)$当前处于保壳关键期,市场对其年报延期、资金闭环争议充满担忧。但从实控人诉求、经营基本面、筹码结构及监管节奏综合判断,公司大概率平安保壳,退市风险可控。 一、实控人躺平概率为零:身家绑定与保壳刚性 实控人张雪峰(律师出身)、肖融的利益与上市公司存亡深度绑定,绝无躺平可能。 股权与质押刚性:公司已完成股份回购,股本结构持续优化。截至2026年3月,实控人及其一致行动人...
76 -
纯真善良的米老鼠
更新于 今天 06:08 595次浏览
核心问题就两句话:要么退市、要么不许经营白酒。从315事件开始就是围绕这个目的开展工作的,包括3亿退市红线几乎是量身定制,现在又出来投资设备款要求还现金的闹剧,我只记得这种投资方面的纠纷可以通过法院解决的吧,而监管、审计可以替代法院决定?而法院需要投资双方提起诉讼才受理的吧!而现在投资双方没争议,监管、审计在吹毛求疵,这个搞的是啥闹剧啊?
122 -
新疆人在乌鲁木齐
发表于 04-18 22:59 159次浏览
$*ST春天(SH600381)$4月17日晚间,*ST宝实(000595)、*ST辉丰(002496)、*ST双成(002693)、*ST四环(000518)、*ST返利(600228)、*ST天择(603721)6家公司披露2025年年报,并同步公告向交易所提交撤销退市风险警示(*ST)申请。
评论赞 -
阳光的车淳美
更新于 04-18 22:22 273次浏览
$*ST春天(SH600381)$截止今日,最后一次披露审计进展的情况,是4月15日的异动公告。公告里明确审计工作尚未结束。尚不能确认三亿营收和投资款还款的实质性进展。15日以后,如果审计核查发现问题呢??
3赞 -
股学奇财
更新于 04-18 22:08 486次浏览
$*ST春天(SH600381)$咱们就不能学学隔壁兄弟正平,周末找找利好,给自己创造两个涨停板
367 -
股友nr61919660
更新于 04-18 21:54 127次浏览
大胆推测欧洲专利通过,听花酒制备工艺中有冬虫夏草酒曲及凉味剂有改善睡眠,有益心血管,且有提高性功能作用,如果与欧洲红酒厂家合作面向全世界推广,将是万亿蓝海,前景无可限量。
24 -
三板教头
更新于 04-18 21:38 2948次浏览
春天的风险临近了
春天,年报时间没几天了,但是公司还在打太极,营业额收入理论上可以确定了,那个投资款应该可以回来了,现在有用的信息都没有,还在忽悠,如果最后3天公告确定,就一个都出不来了。电话一天都打不通,根本没法沟通,公司不安抚。董秘跑路,这种都不是好兆头!前二年的要退市的几个公司,都是这种情况。公司电话打不通,董秘跑路。面对股民的抱怨,公司直接电话都不敢接了。赌赢了赚1块钱,赌输了归零,划不来。风雨欲来花满楼!...
1034 -
日进生财的丁春秋
更新于 04-18 21:01 83次浏览
实控人格局在哪??看看ST中迪无偿捐赠。1亿元不要还了,换宜宾听花100%股权行不?
23 -
正平京蓝
更新于 04-18 21:00 134次浏览
$*ST春天(SH600381)$ 如果不退市看到几块
3赞 -
风姿绰约的陆逸枝
更新于 04-18 21:00 517次浏览
$*ST春天(SH600381)$春天股吧都是大神,有几个持股200万以上的呢?如果没有连自己混的都一地鸡毛的哪有脸在这里说教?退市不退市的需要你们来操心?管好自己那三瓜两枣就行了没事别出来丢人
511 -
dhwshm
更新于 04-18 20:33 91次浏览
$*ST春天(SH600381)$如果退市,业绩预告就会涉及虚假陈述,躲在幕后的公司实控人应该承担赔偿责任!
11 -
彩虹资本
更新于 04-18 20:27 196次浏览
$*ST春天(SH600381)$酒厂不值钱除了宜宾还有其他的好几个酒厂生产听花。在上市公司研发的听花专利,通过欧洲已获批倒逼国内批文,庆幸这专利属于上市公司的,仅此价值至少百亿,运作空间巨大!若退市的话茅台欲低价收购,退到三板也值十元。
23 -
风姿绰约的陆逸枝
更新于 04-18 19:49 663次浏览
$*ST春天(SH600381)$给你们唱空跑不出去的机会了,唱空的快砸,我在低位等着你呢
195 -
新疆人在乌鲁木齐
更新于 04-18 19:44 102次浏览
$*ST春天(SH600381)$一个亿在30号提前还上,4月1号还可以继续借出去用赚利息。春天会为了一个亿退市吗?不可以能
![呲牙 [呲牙]](//gbfek.dfcfw.com/face/emot_default/emot21.png)
![呲牙 [呲牙]](//gbfek.dfcfw.com/face/emot_default/emot21.png)
![呲牙 [呲牙]](//gbfek.dfcfw.com/face/emot_default/emot21.png)
![呲牙 [呲牙]](//gbfek.dfcfw.com/face/emot_default/emot21.png)
1赞 -
奎旭纳_真的爱你
更新于 04-18 19:28 167次浏览
$*ST春天(SH600381)$ 张雪峰最缺的是诚信,否则不至于此
410 -
从来不减仓
发表于 04-18 19:17 53次浏览
不退市,也就五个涨停板就得开,不值得赌
评论4 -
福气满满大金鱼
更新于 04-18 18:14 166次浏览
$*ST春天(SH600381)$为什么没有第6次退市风险警示?不退市了吗!
1赞


![呲牙 [呲牙]](http://gbfek.dfcfw.com/face/emot_default/emot21.png)