- 全部
- 热门
- 最新评论
- 最新发帖
- 全部
- 个人号
- 机构号
-
睡不着的泡泡糖11
更新于 今天 23:25 97次浏览
$R汇车1(SZ400245)$170.6,还有被执行14.98亿元
31 -
领军一代神
更新于 今天 23:18 65次浏览
破茧重生:汇车凭硬核净资产重塑未来
破茧重生·涅槃致远:R汇车1凭硬核净资产,启永续发展新篇 历经行业洗牌、债务承压的重重考验,R汇车1终于冲破困境桎梏,迎来震撼行业的破茧重生,以无可匹敌的硬核资产底气,彻底告别历史负重,在涅槃重生中,开启可持续经营的全新壮阔征程! 拨开市场迷雾,R汇车1最核心、最硬核的底气,正是其剔除全部负债后依旧雄厚的高额净资产!这是清偿所有债务、剥离全部风险之后,实打实沉淀下来的优质资产,涵盖全国优质门店物业...
3赞 -
帅的惊动了太阳系
发表于 今天 23:14 2次浏览
$R汇车1(SZ400245)$兄弟们,R东方1要来陪R汇车1啦
![色 [色]](//gbfek.dfcfw.com/face/emot_default/emot16.png)
![色 [色]](//gbfek.dfcfw.com/face/emot_default/emot16.png)
评论赞 -
公告 R汇车1:关于董事会提议不向下修正“汇车退债”转股价格的公告
更新于 今天 22:50 598次浏览
3321 -
股后很憔悴
更新于 今天 22:50 711次浏览
宝信6月30日前出不了年报,汇车1必定摘牌
宝信6月30日前出不了年报,汇车1无法在7月31日前披露合并年报。按规则:未按期披露年报,法定期限届满2个月内仍未披露,全国股转公司将终止挂牌(摘牌)。 6月30日,宝信年报最终截止日,届时仍无年报,汇车1直接触发摘牌程序。7月31日,汇车1合并年报截止日,因宝信缺失无法披露,同步触发摘牌。股转公司出具终止挂牌决定,公告后进入摘牌流程。
123 -
步步清风5
发表于 今天 22:49 80次浏览
$R汇车1(SZ400245)$
评论2 -
汇车退债交易
更新于 今天 22:45 855次浏览
是真的!预约收!【市场价】每张收汇车退债20000张【4月17日】少量也收 我的股东账户:0151083435 席位号:724300 约定号:888 如愿意出,请留言回复股东号,席位号,张数,价格,周四晚上来下单,周四晚上我看到后马上下单,周五一早成交。已成交很多,真实交易。 市场价预计72.5元左右。$汇车退债(SZ404004)$$R汇车1(SZ400245)$$广汇转债(SH110072)$...
245 -
那些季末
更新于 今天 22:37 923次浏览
$R汇车1(SZ400245)$新疆金投并非空穴来风
715 -
领军一代神
更新于 今天 22:31 2227次浏览
破除破产重整谣言,坚守价值投资洼地,广汇汽车将王者归来
R汇车1:老三板成交王者的重生之路,多重利好共振,价值回归可期 在老三板市场,R汇车1(原广汇汽车)无疑是最特殊的存在——它不是无人问津的“僵尸股”,而是每周五集合竞价成交额稳定千万级、峰值破数千万的成交顶流;它没有破产重整的风险,更没有退市后的,而是在过渡期全力整改、积极自救,用一系列负责任的动作,为重返更高流动性交易、实现价值重生铺就道路。 一、破除谣言:无破产、无重整,公司经营稳健,...
6335 -
开仓平仓一刀
更新于 今天 22:24 236次浏览
$R汇车1(SZ400245)$
31 -
财好运好年年顺
更新于 今天 22:14 462次浏览
【汇车未来三大预期,股价会突破2元,大家耐心等待,耐心持股】
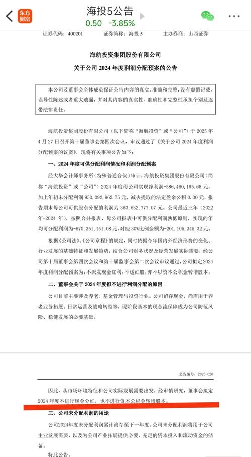
【汇车未来三大预期,耐心等待】【1】第一大预期,年报出来变成5系,【2】第二大预期,基于控股股东和二股东持股比例加起来不到20%的事实,股东大会已经没有话语权了,2023年度汇车未分配利润高大160亿之多,2025年报出来应该还有很多,未分配利润包括货币资金和其他资产,大家可以参考海投5,所以大家必须向海投5股民学习,坚决在股东大会网络投票对于利润不分配预案投反对票,坚决要求分红,除非控股股东增持...
38 -
割肉亏哥
更新于 今天 22:12 68次浏览
豆包说庞大比汇车更有潜力,不知道是不是真的
32 -
财好运好年年顺
更新于 今天 22:05 297次浏览
【所有汇车的股民全体起立,横眉冷对孙广信,怒发冲冠气冲天,该我们汇车股民扬眉吐气的时候到了】
【所有汇车的股民全体起立,横眉冷对孙广信,怒发冲冠气冲天,该我们汇车股民扬眉吐气的时候到了】所有汇车的股民全体起立,横眉冷对孙广信,怒发冲冠气冲天,基于控股股东和二股东加起来持股比例逐渐向不到20%靠近的事实,控股股东已经在股东大会上没有话语权了,汇车未分配利润2023年度剩余160亿之多,未分配利润包括货币资金和其他资产,2024年度和2025年度公司出售大量资产,产生较多的资产处置收益,全体股...
88 -
开仓平仓一刀
发表于 今天 21:56 193次浏览
$R汇车1(SZ400245)$哈力金运
评论2 -
孟西西
更新于 今天 21:56 223次浏览
$R汇车1(SZ400245)$就等恒大被判,广汇也是受害者,然后政策就来了。
51 -
勾镰飞刀客
更新于 今天 21:49 103次浏览
刚才去看一家佛山顺德区关门了的广本4s店,空着没有人租包括一万平米的停车场
12 -
不要想年报2029
发表于 今天 21:18 45次浏览
$R汇车1(SZ400245)$庞大集团有消息。。。
评论赞 -
执着的韦言鹃
发表于 今天 21:17 40次浏览
中信是打擦边球高手!自己赚的饱满!大家喝点汤还是有的!
评论3 -
公告 R汇车1:第八届董事会第五十二次会议决议公告
更新于 今天 21:04 516次浏览
2814 -
拥抱变化G63
更新于 今天 20:59 146次浏览
$R汇车1(SZ400245)$中信证券主办汇车…三板是出奇迹地方…汇车可能是第二个众和…
![笑哭 [笑哭]](//gbfek.dfcfw.com/face/emot_default/emot39.png)
34


![色 [色]](http://gbfek.dfcfw.com/face/emot_default/emot16.png)
汇车1,底部0.06,顶部0.6,或者6.0元,同意请点赞
广汇汽车的股友








![大笑 [大笑]](http://gbfek.dfcfw.com/face/emot_default/emot2.png)

![憨笑 [憨笑]](http://gbfek.dfcfw.com/face/emot_default/emot27.png)
![笑哭 [笑哭]](http://gbfek.dfcfw.com/face/emot_default/emot39.png)