- 全部
- 热门
- 最新评论
- 最新发帖
- 全部
- 个人号
- 机构号
-
酒量好不好
更新于 04-13 23:36 65次浏览
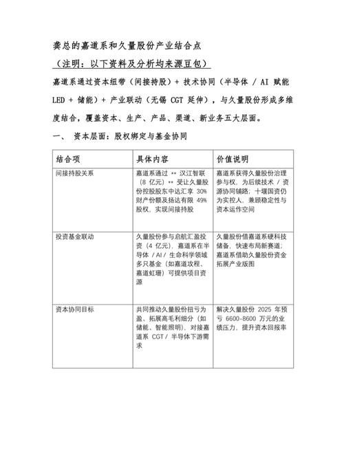
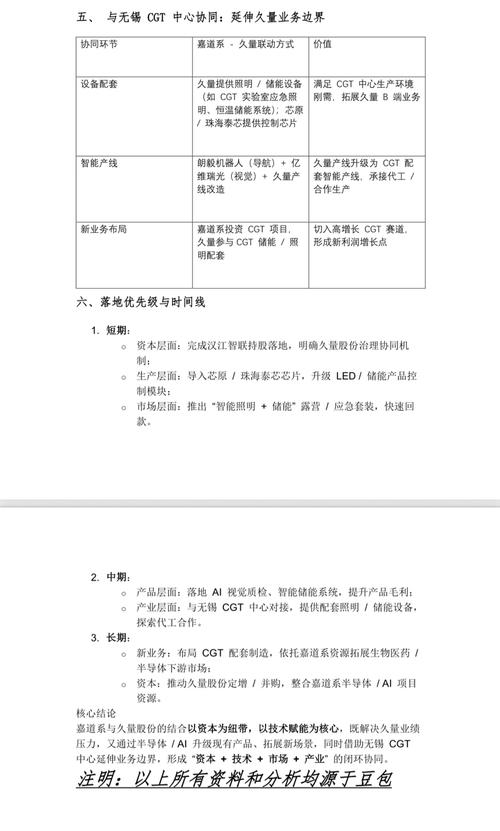
$久量股份(SZ300808)$龚老板的嘉道系产业和公司的产业结合点,让豆包做了个研究分析:
1赞 -
牛市的韭菜001
更新于 04-13 21:10 54次浏览
$久量股份(SZ300808)$什么原因破不了25.5
31 -
资讯 短线防风险 10只个股短期均线现死叉
更新于 04-13 21:02 1191次浏览
32 -
上官福拉
更新于 04-13 20:44 82次浏览
幸好28的时候割掉了..
43 -
穆尼志龙
更新于 04-13 16:24 41次浏览
大单砸久量
11 -
美人泪杯中酒
更新于 04-13 15:44 79次浏览
$久量股份(SZ300808)$尾盘哥,今天还拉尾盘不?!
41 -
股友17CA801383
发表于 04-13 14:52 136次浏览
$久量股份(SZ300808)$St不至于,也不知道干嘛要制造恐慌
评论1 -
五十四万何时归
更新于 04-13 14:39 513次浏览
$久量股份(SZ300808)$怪不得今天这么弱!昨天从秋田微换到这里,我真服了
41 -
美人泪杯中酒
发表于 04-13 14:21 32次浏览
$久量股份(SZ300808)$明天极大可能破25!
评论1 -
股友8w28a69077
更新于 04-13 13:34 68次浏览
要相信老龚
$久量股份(SZ300808)$我觉得还是要相信龚虹嘉,相信他的投资眼光,相信他也是来赚钱的。
11 -
静谧悠然的唐淳美
更新于 04-13 10:26 45次浏览
农村套路深!我要回广东!
11 -
牛市的韭菜001
更新于 04-10 22:10 153次浏览
$久量股份(SZ300808)$根本没有接盘的
71 -
天天涨涨不够牛逼
更新于 04-10 15:36 50次浏览
$久量股份(SZ300808)$前天跑了,今天回来看看,还是很拉几
11 -
心平地自宽
发表于 04-10 10:52 95次浏览
安徽宏业药业是不是有潜在借壳可能呢?
评论2 -
股友5585p6679x
更新于 04-10 10:40 171次浏览
真的挺牛的,这个股,没有最绿,只有更绿
![笑哭 [笑哭]](//gbfek.dfcfw.com/face/emot_default/emot39.png)
![笑哭 [笑哭]](//gbfek.dfcfw.com/face/emot_default/emot39.png)
![笑哭 [笑哭]](//gbfek.dfcfw.com/face/emot_default/emot39.png)
![笑哭 [笑哭]](//gbfek.dfcfw.com/face/emot_default/emot39.png)
132 -
切记结束
发表于 04-10 09:44 37次浏览
这股根本就没人,每天几百万成交额
评论1 -
切记结束
发表于 04-09 10:16 43次浏览
垃圾股,几百万成交
评论1 -
牛市的韭菜001
更新于 04-08 22:05 135次浏览
$久量股份(SZ300808)$继续骗?
73 -
久量股份股友
发表于 04-08 16:11 164次浏览
问董秘 请问董秘,中达汇享合伙人变更已经2个月整了,工商登记完成了吗?卡在什么环节还是有
【问】请问董秘,中达汇享合伙人变更已经2个月整了,工商登记完成了吗?卡在什么环节还是有什么变化?【答】久量股份:您好!公司会严格遵守上市公司信息披露相关要求进行公告,具体情况请您关注公司公告。感谢您对公司的关注!
久量股份:您好!公司会严格遵守上市公司信息披露相关要求进行公告,具体情况请您关注公司公告。感谢您对公司的关注!
评论1 -
骨灰级韭黄老根
发表于 04-08 14:30 43次浏览
垃圾股,清仓
评论2




![旺柴 [旺柴]](http://gbfek.dfcfw.com/face/emot_default/emot45.png)


![笑哭 [笑哭]](http://gbfek.dfcfw.com/face/emot_default/emot39.png)