- 全部
- 热门
- 最新评论
- 最新发帖
- 全部
- 个人号
- 机构号
-
公告 关于对北京郎鉴企业管理咨询中心(普通合伙)及有关责任人予以纪律处分的决定
发表于 02-07 00:00 23次浏览
评论赞 -
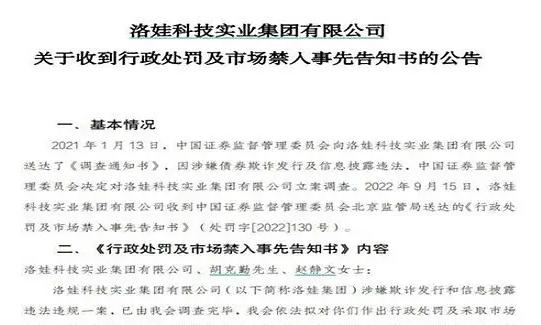
公告 关于对洛娃科技实业集团有限公司及有关责任人予以公开谴责的决定
发表于 2024-01-31 00:00 367次浏览
评论赞 -
公告 关于向洛娃科技实业集团有限公司有关责任人公告送达纪律处分意向书的通知
发表于 2023-09-21 00:00 143次浏览
评论赞 -
公告 关于对洛娃科技实业集团有限公司破产管理人予以监管警示的决定
发表于 2023-06-28 00:00 266次浏览
评论赞 -
上海百悦律师事务所
发表于 2022-10-25 09:30 157次浏览
多家私募发起诉讼,索赔超2000万!这家券商、会计所也卷入,还有律所、评级机构,什么原因?
时隔一年,“五洋债”判决结果仍然历历在目。在“五洋债”案的示范效应下,中介机构被起诉承担连带赔偿责任的证券虚假陈述责任诉讼案件陆续出现。近日,公开资料显示,浙商证券、亚太(集团)会计所、中兴华会计所、北京广霁律所、联合信用评级将要站上被告席,涉洛娃集团证券虚假陈述。现有两家私募诉讼请求上述所有被告连带赔偿损失合计逾2000万元。据悉,这家经营逾二十年的公司在四年前宣告债券违约,债务危机爆发,今年...
评论赞 -
赔损快道
更新于 2022-09-21 13:21 462次浏览
洛娃债可申请索赔,洛娃债机构买入也可以
对于洛娃集团时任董事长、实控人胡克勤,监管拟处以合计60万元罚款及采取10年证券市场禁入措施;副总经理、主管会计工作负责人赵静文拟被处以合计40万元罚款及6年市场禁入。8月12日,北京市朝阳区人民法院发布公告,因《重整计划草案》未获得债权人会议通过,法院裁定终止洛娃集团公司重整程序并宣告洛娃集团公司破产。洛娃债一共发行了14只债券,只要最终没有兑付赔偿的,全部可索赔,上海市东方剑桥律师事务所吴立骏...
1赞 -
一瓢南仇3
发表于 2022-09-21 09:40 1185次浏览
爆:律师提示!洛娃债可申请索赔,娃债机构买入也可索赔
债券违约近四年后,曾经红极一时的知名日化企业迎来了监管调查结果。早在2021年1月,因涉嫌债券欺诈发行及信披违法,洛娃集团被证监会立案调查。日前,洛娃集团披露公告显示,证监会拟对其以虚假申报文件骗取公开发行债券的行为处罚3600万元,对其信息披露虚假记载的行为处以60万元罚款。对于洛娃集团时任董事长、实控人胡克勤,监管拟处以合计60万元罚款及采取10年证券市场禁入措施;副总经理、主管会计工作负责...
评论赞 -
公告 136506:浙商证券股份有限公司关于洛娃科技实业集团有限公司公开发行公司债券2021年第五次临时受托管理事务报告
发表于 2021-12-03 00:00 268次浏览
评论赞 -
公告 关于对洛娃科技实业集团有限公司予以监管警示的决定
发表于 2021-12-01 18:59 377次浏览
评论赞 -
公告 136506:洛娃科技实业集团有限公司关于债务违约后续工作进展事项等的公告
发表于 2021-01-29 00:00 343次浏览
评论赞 -
公告 136506:联合信用评级有限公司关于对洛娃科技实业集团有限公司及“15洛娃01”“16洛娃01“和”17洛娃01“终止跟踪评级的通知
发表于 2020-06-30 00:00 349次浏览
评论赞 -
公告 洛娃科技实业集团有限公司关于债务违约后续工作进展事项等的公告
发表于 2019-11-15 20:12 387次浏览
评论赞 -
公告 洛娃科技实业集团有限公司关于延迟披露2019年半年度报告的风险提示性公告
发表于 2019-08-26 00:00 209次浏览
评论赞 -
公告 关于对洛娃科技实业集团有限公司主体及其发行的“15洛娃01”、“16洛娃01”和“17洛娃01”公司债券跟踪评级结果的公告
发表于 2019-06-27 15:24 567次浏览
评论赞 -
公告 关于对洛娃科技实业集团有限公司予以监管警示的决定
发表于 2019-06-21 00:00 96次浏览
评论赞 -
公告 2018洛娃集团年度审计报告
发表于 2019-06-14 00:00 750次浏览
评论赞 -
公告 洛娃科技实业集团有限公司2018年年度报告摘要
发表于 2019-06-14 00:00 303次浏览
评论赞 -
公告 洛娃科技实业集团有限公司2018年年度报告
发表于 2019-06-14 00:00 937次浏览
评论赞 -
公告 洛娃科技实业集团有限公司公开发行公司债券2019年第六次临时受托管理事务报告
发表于 2019-06-12 16:30 2362次浏览
评论赞 -
公告 关于破产重整公告
发表于 2019-06-05 15:23 709次浏览
评论赞



