- 全部
- 热门
- 最新评论
- 最新发帖
- 全部
- 个人号
- 机构号
-
公告 136386:湖南财信投资控股有限责任公司涉及重大诉讼进展公告
发表于 2021-04-26 00:00 145次浏览
评论赞 -
公告 136386:湖南财信投资控股有限责任公司公开发行2016年公司债券2021年本息兑付及摘牌公告
发表于 2021-04-09 00:00 217次浏览
评论赞 -
公告 136386:湖南财信投资控股有限责任公司公开发行2016年公司债券临时受托管理事务报告
发表于 2021-01-29 00:00 221次浏览
评论赞 -
公告 136386:湖南财信投资控股有限责任公司涉及重大诉讼进展公告(桂阳农商行)
发表于 2021-01-28 18:35 365次浏览
评论赞 -
公告 136386:湖南财信投资控股有限责任公司公开发行2016年公司债券临时受托管理事务报告(2)
发表于 2021-01-26 09:51 311次浏览
评论赞 -
公告 136386:湖南财信投资控股有限责任公司公开发行2016年公司债券临时受托管理事务报告(1)
发表于 2021-01-25 14:27 366次浏览
评论赞 -
公告 136386:湖南财信投资控股有限责任公司当年累计新增借款超过上年净资产百分之二十的公告
发表于 2021-01-21 21:06 328次浏览
评论赞 -
公告 136386:湖南财信投资控股有限责任公司涉及重大诉讼进展公告(中信国安)
发表于 2021-01-19 21:16 397次浏览
评论赞 -
公告 136386:湖南财信投资控股有限责任公司公开发行2016年公司债券临时受托管理事务报告
发表于 2020-12-30 16:18 305次浏览
评论赞 -
公告 136386:湖南财信投资控股有限责任公司当年累计新增借款超过上年末净资产百分之六十的公告(更新后)
发表于 2020-12-25 09:38 337次浏览
评论赞 -
公告 136386:湖南财信投资控股有限责任公司当年累计新增借款超过上年末净资产百分之六十的公告
发表于 2020-12-24 17:36 305次浏览
评论赞 -
清科研究中心
发表于 2020-11-07 15:18 2870次浏览
注册制下同业竞争问题审核变化及解决措施建议
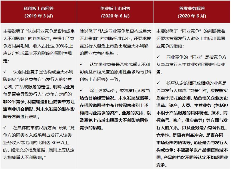
前言IPO中的同业竞争是指发行人所从事的业务与其控股股东、实际控制人及其所控制的企业所从事的业务相同或近似,双方构成或可能构成直接或间接的竞争关系。由于同业竞争涉及独立性问题及潜在的利益输送问题,历来是公司IPO过程中监管机构的关注重点。同业竞争问题对发行人的影响可以从以下两个维度把握:第一,竞争主体。根据相关上市监管规则,发行人需要披露其与“发行人与控股股东、实际控制人及其控制的其他企业”是...
评论4 -
公告 136386:湖南财信投资控股有限责任公司公开发行2016年公司债券临时受托管理事务报告
发表于 2020-10-27 17:13 297次浏览
评论赞 -
公告 136386:湖南财信投资控股有限责任公司当年累计新增借款超过上年末净资产百分之四十的公告
发表于 2020-10-26 17:05 329次浏览
评论赞 -
公告 136386:湖南财信投资控股有限责任公司公开发行2016年公司债券临时受托管理事务报告
发表于 2020-10-12 14:35 382次浏览
评论赞 -
公告 136386:湖南财信投资控股有限责任公司涉及重大诉讼进展公告
发表于 2020-09-30 16:57 398次浏览
评论赞 -
公告 136386:湖南财信投资控股有限责任公司公司债券2020年半年度财务报表及附注
发表于 2020-08-31 00:00 226次浏览
评论赞 -
公告 136386:湖南财信投资控股有限责任公司公司债券2020年半年度报告摘要
发表于 2020-08-31 00:00 258次浏览
评论赞 -
公告 136386:湖南财信投资控股有限责任公司公司债券2020年半年度报告
发表于 2020-08-31 00:00 214次浏览
评论赞 -
公告 136386:湖南财信投资控股有限责任公司公开发行2016年公司债券临时受托管理事务报告
发表于 2020-08-13 00:00 189次浏览
评论赞