- 全部
- 热门
- 最新评论
- 最新发帖
- 全部
- 个人号
- 机构号
-
资讯 一夜之间,6家A股公司申请撤销退市风险警示!
更新于 今天 01:18 6909次浏览
1016 -
鳌水0001
更新于 今天 00:10 997次浏览
ST辉丰摘帽后目标价?
$*ST辉丰(SZ002496)$$并购重组概念(BK1181)$$ST板块指数(ZT800003)$ 2.8-3.3元是*ST辉丰(002496)摘帽后的合理估值中枢,若叠加氢能与生物农业赛道风口及业绩超预期,乐观情景下可冲击3.6-4.2元。 根据最新信息,*ST辉丰已于2026年4月18日满足摘帽全部条件:2025年营收预计达3.6-3.8亿元(远超3亿元保壳线),期末净资产为正(约12.8...
126 -
公告 *ST辉丰:关于农一电子商务(北京)有限公司业绩承诺完成情况的鉴证报告
更新于 今天 00:04 393次浏览
205 -
财源滚滚的阿蔓达
更新于 今天 00:03 440次浏览
$*ST辉丰(SZ002496)$摘帽是好事,定增怕是要压制股价,周一视情况,该撤就撤了
20赞 -
公告 *ST辉丰:关于申请撤销退市风险警示及其他风险警示的公告
更新于 04-18 23:14 841次浏览
6030 -
有风无风皆自由
更新于 04-18 23:09 498次浏览
$*ST辉丰(SZ002496)$都在等开奖
1610 -
辉丰我和你拼啦
更新于 04-18 22:38 571次浏览
$*ST辉丰(SZ002496)$都这么乐观啊,我还是只只看到3元,又不是第一次了,希望越大失望越大,小散一枚,小赚就满足。 放张持仓图免得说我是空狗
81 -
股友f090050X97
更新于 04-18 22:35 207次浏览
问题是摘帽后各种资金都可以进入了,沙壁老庄还敢弄个几万手压盘吗?而且没有五十万限量发了
61 -
天竺之少富
更新于 04-18 22:20 2109次浏览
$*ST辉丰(SZ002496)$大家来吹一吹辉丰摘帽,松发摘帽前,从11.18元涨到121.22元停牌摘帽,涨了十倍,辉丰今天晚上正常出年报,营收铁定超3亿了,问题是摘帽摘星了$*ST松发(SH603268)$$*ST花王(SH603007)$ 假如辉丰摘帽,转型纯氢概念股,有没有可能复制松发涨十倍,从1.98元涨到19.8元?
![献花 [献花]](//gbfek.dfcfw.com/face/emot_default/emot49.png)
![献花 [献花]](//gbfek.dfcfw.com/face/emot_default/emot49.png)
![献花 [献花]](//gbfek.dfcfw.com/face/emot_default/emot49.png)
![献花 [献花]](//gbfek.dfcfw.com/face/emot_default/emot49.png)
![献花 [献花]](//gbfek.dfcfw.com/face/emot_default/emot49.png)
![献花 [献花]](//gbfek.dfcfw.com/face/emot_default/emot49.png)
![献花 [献花]](//gbfek.dfcfw.com/face/emot_default/emot49.png)
![献花 [献花]](//gbfek.dfcfw.com/face/emot_default/emot49.png)
...533 -
警惕萝卜头偷袭
更新于 04-18 21:16 110次浏览
亏损那么严重。未必能涨的,说不定会跌。韭菜不要冲动。
3赞 -
价值投资悖论
更新于 04-18 20:53 502次浏览
$*ST辉丰(SZ002496)$这股空gou异常的多,我喜欢
339 -
一念神一念魔
更新于 04-18 20:47 111次浏览
$*ST辉丰(SZ002496)$油价暴跌,周一危险了,现在挂跌停应该还能排的出去
33 -
大财神1466666
更新于 04-18 20:34 227次浏览
投票预测*ST辉丰发布年报封几个板 ?(多选)
快来看看吧~
52 -
股友00z361O688
更新于 04-18 20:32 1044次浏览
全市最低价准摘帽股,80%可以申请摘帽
我在寻找2023年年报时因持续经营能力不确定性而被ST并其在2024年年报时因持续经营能力不确定性消除而成功摘帽的股票的例子,ST曙光就是。ST曙光在摘帽公告中讲到了持续经营能力改善的具体数据情况,我类似地把ST辉丰2025年三季报数据和2024年的进行了对比,和ST曙光一样体现了改善,ST曙光可以申请摘帽那ST辉丰我也认为可以,同时ST辉丰还在11月把亏损最大的子公司破产剥离出去,这样也大大改善...
76 -
只买2元摘帽股
更新于 04-18 20:16 962次浏览
$*ST辉丰(SZ002496)$这个吧里总有一些空钩,在那里狺狺狂吠
3610 -
st钉子户飞哥
更新于 04-18 20:15 110次浏览
坐等空够出来
53 -
公告 *ST辉丰:2025年年度报告摘要
更新于 04-18 20:12 441次浏览
2711 -
ST金钱豹
更新于 04-18 19:35 1263次浏览
辉丰亏损的原因以及业绩拐点何时到来?
一、亏损扩大的核心原因(2024-2025年) 1.经营层面:主业萎缩、成本高企 传统农药业务衰退:环保整治、行业竞争加剧,老产品(咪鲜胺等)毛利下滑、销量萎缩。 产能利用率低、固定成本高:长期停产/限产、装置老化,单位成本居高不下。 转型初期投入大、回报慢:生物农业(小分子肥)、氨氢项目尚在培育,2024-2025年尚未贡献利润。 2.财务与资产减值(2025年亏损扩大主因) 收入确认调整:部分...
177 -
ST金钱豹
更新于 04-18 19:34 1623次浏览
转发:*ST辉丰摘帽全方位深度分析报告
96- 分析的再好,写的再多都没用,走势说明一切了,就是探底。
- @妙想 *ST辉丰(002496)的业绩拐点已非常临近,核心逻辑在于历史包袱出清、主业经营改善、新业务放量与摘帽预期的多重共振。
- 查看全部9条评论 >
-
ST金钱豹
更新于 04-18 19:34 269次浏览
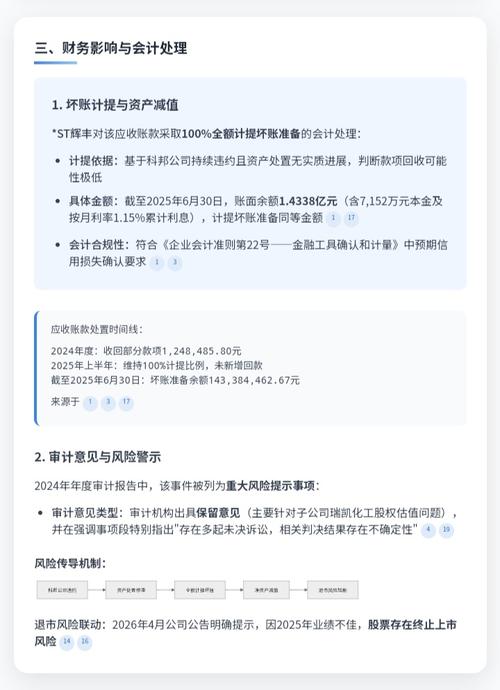
辉丰股份与科邦安全技术诉讼及司法拍卖事件深度研究
53- 本人不唱多,也不唱空。不建议买,也不建议卖。 买卖有风险,投资需谨慎。
- @妙想 锦上添花,业绩拐点,外加官司赔偿,有利于报表,非经营损益大增。
- 查看全部5条评论 >

![献花 [献花]](http://gbfek.dfcfw.com/face/emot_default/emot49.png)



![大笑 [大笑]](http://gbfek.dfcfw.com/face/emot_default/emot2.png)






















