- 全部
- 热门
- 最新评论
- 最新发帖
- 全部
- 个人号
- 机构号
-
上升版
发表于 今天 01:17 51次浏览
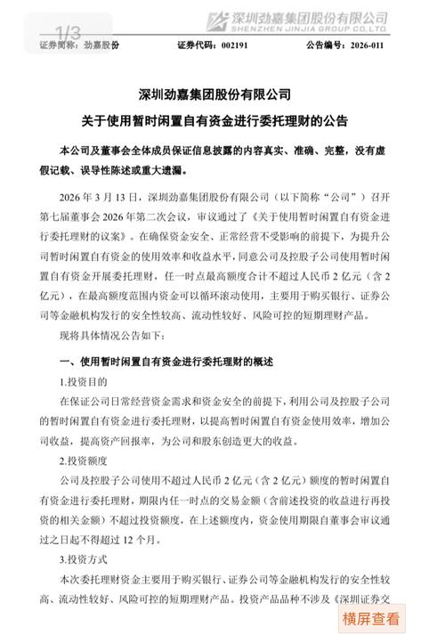
$劲嘉股份(SZ002191)$不知道对这有用没?
评论赞 -
畅流股海老船长8
更新于 04-10 22:23 247次浏览
年报这一关咋过哦。
11 -
畅流股海老船长8
发表于 04-10 21:07 36次浏览
乔老板心里可糟心了,哈哈……草莽时代早已过去,候旭东,李德华……早点回家吧。
评论赞 -
畅流股海老船长8
更新于 04-10 19:43 196次浏览
你确定还有闲置资金理财?公告快一个月了。你倒是拿资金出来呀!连理财公告都忽悠,你们还有什么不敢的?
2赞 -
我去买番茄
更新于 04-10 19:38 287次浏览
$劲嘉股份(SZ002191)$无脑唱多的傻嗨,有没有想过4.28号业绩不行,然后st?
192 -
我去买番茄
更新于 04-10 19:31 53次浏览
$劲嘉股份(SZ002191)$哈哈,就知道会冲高下落,手里有货的趁还是3.7卖了,等跌下来再买
1赞 -
追梦星空
更新于 04-10 19:30 102次浏览
就知道你会涨,十大股东和拍卖价都在那,哈哈
51 -
HX1863094342021632
更新于 04-10 19:29 81次浏览
如果不是计提能亏损吗?一季度业绩怎么可能亏钱?
2赞 -
公告 劲嘉股份:关于公司债权逾期事项的进展公告
更新于 04-10 17:34 766次浏览
458 -
京选资产推介
更新于 04-10 15:05 980次浏览
8440万股劲嘉股份股票上拍京东
总计8440万股劲嘉股份股票上线京东资产交易平台,将于4月27日、5月12日陆续开拍。该批股票证券代码为002191,证券简称为劲嘉股份,股份性质为无限售流通股。处置机构分别为广东省深圳市中级人民法院、深圳市南山区人民法院。$劲嘉股份(SZ002191)$ 起拍价说明:本次涉案股票的网络司法拍卖的起拍价按照标的开拍日前20个交易日的收盘价的平均价乘以总股数再打九折为起拍价。上网挂拍至开拍前对外公示...
44 -
我去买番茄
发表于 04-10 13:31 42次浏览
$劲嘉股份(SZ002191)$唱多的傻嗨气不气?又冲高回落了,上午叫卖不卖,活该被套
评论2 -
姑姑呀
更新于 04-10 11:07 215次浏览
上方没有任何压力,但是主力明显也是不想拉!
81 -
我要静静6666
更新于 04-10 10:40 106次浏览
复合集流体怎么样了
3赞 -
豪迈奔放的俞澜素
发表于 04-10 10:36 29次浏览
$劲嘉股份(SZ002191)$这么多买单
评论赞 -
买会跌卖才涨
更新于 04-10 10:16 220次浏览
控股权变更就是劲嘉股份重大利好
55 -
资讯 劲嘉股份:融资净买入296.54万元,融资余额3.66亿元
发表于 04-10 09:03 53次浏览
评论1 -
猎风者1
更新于 04-10 07:53 557次浏览
这个技术形态,我选择等一根放量阳线
$劲嘉股份(SZ002191)$ 劲嘉股份的K线图,最近走得很有意思。 今天收盘看,股价仍在3.65-3.70这个窄区间里震荡,上下振幅不到两个点。成交量持续萎缩,说明什么?说明杀跌的人少了,但进场的人也还在观望。 我简单梳理一下当前的技术形态: 第一,均线系统正在收敛。5日、10日、20日均线逐步靠拢,这是变盘前最常见的特征。均线粘合之后,要么向上发散,要么向下发散,没有第三种可能。目前三线还压...
45 -
骑扬亨通的天天
更新于 04-10 00:54 214次浏览
$劲嘉股份(SZ002191)$建议:20%仓位抄底建仓劲嘉股份(后面会有题材),去做半导体、科创50ETF,到了5天均线买入。做完半导体科技,如果劲嘉还爬着在再加仓做劲嘉股份。
71 -
thatsnonofmycon牢105
更新于 04-09 19:46 37次浏览
不追涨不杀跌,只要我不抛就不会被割
1赞 -
鹿鸿牛牛牛
更新于 04-09 18:37 113次浏览
拿好不动,终有一天会丰厚的回报你的
5赞




