- 全部
- 热门
- 最新评论
- 最新发帖
- 全部
- 个人号
- 机构号
-
涨停的抠脚大曼
更新于 今天 07:35 213次浏览
大家说潘女士会不会周一直接砸盘
81 -
迅捷的钱梦香
更新于 今天 07:33 332次浏览
$金圆股份(SZ000546)$
1111 -
诚恳的严茜松
更新于 今天 07:23 44次浏览
解除质押妥妥滴利空
1赞 -
资讯 供需反转?“锂业双雄”定调、乐观情绪高涨,投机资金却已撤离
更新于 今天 05:25 7929次浏览
2525 -
积极的柯晟楚
更新于 今天 02:34 166次浏览
$金圆股份(SZ000546)$八千错22年就说可以生产2000吨,怎么到现在还在试生产,2000吨,10w一吨,5w成本,净利润一个亿,明年1w吨,后年三万吨,希望梦想成真吧
22 -
股友10n96H0790
更新于 今天 02:28 117次浏览
极大可能周一。一字涨停
37 -
金圆股份大牛股
发表于 11-30 23:28 371次浏览
$金圆股份(SZ000546)$
评论1 -
宰庄大哥
更新于 11-30 23:06 679次浏览
$金圆股份(SZ000546)$明天发射后会不会,哈哈哈哈哈
32 -
股市一枝侠
发表于 11-30 22:34 32次浏览
看起来还不错,估计有溢价
评论1 -
六道是技术分析派
更新于 11-30 20:32 314次浏览
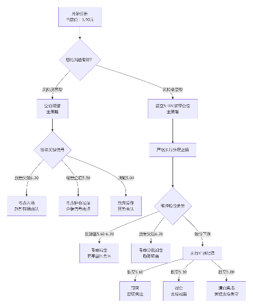
000546投资分析重点简报 核心结论: 该股当前处于“高开低走”形态后的深度调整阶段。技术面弱势,但实际跌幅已部分释放风险。操作上应轻仓防御,严格风控,并根据个人风险偏好选择策略。 一、现状诊断(双视角分析) 关键事件:11月20日高开低走(8.36→7.60),放出268万手巨量,形成“套牢盘”重压区。 技术视角(基于最高点8.36):跌幅达29.4%,属极端调整,趋势极弱。 交易心理视角(基...
11 -
庄托托
更新于 11-30 20:00 89次浏览
$金圆股份(SZ000546)$内幕后台,新主力成本6.00附近,散户千万别追高否则过几天再来看后悔都来不及
11 -
股友10960F5Q12
更新于 11-30 19:56 168次浏览
这么小市值涨六个点确没有涨停,是不敢碰6.48吗?看不懂这种分时图,有大单进也有大单出的,明天会不会回调大哥们分析一下
31 -
股友3235k65W36
更新于 11-30 19:35 44次浏览
$金圆股份(SZ000546)$周一低开买入
11 -
股友66D0a90113
发表于 11-30 18:52 30次浏览
停板
停板评论2 -
马儿快飞
发表于 11-30 18:31 37次浏览
冲啊?月线级别的仙人指路
![偷笑 [偷笑]](//gbfek.dfcfw.com/face/emot_default/emot25.png)
评论3 -
悟道一路向北
更新于 11-30 17:56 116次浏览
$金圆股份(SZ000546)$注意休息!失传已久的离婚式减持又要重蹈覆辙了!!!
2赞 -
庄托托
更新于 11-30 16:08 210次浏览
离婚式减持就是退市的st的原因,十年前最火了,老股民都知道
42 -
股友BeQEuR3851
发表于 11-30 13:28 602次浏览
$金圆股份(SZ000546)$$西藏城投(SH600773)$$酉立智能(SZ920007)$
评论5 -
心如止水946
更新于 11-30 10:48 124次浏览
你们手续费多少
41 -
蔚小理
发表于 11-30 10:43 70次浏览
A股12月下跌现象在历史上较为常见,这背后有多种因素交织影响。主要原因是机构调仓、银行资金收紧、资金回笼、政策预期变化等多重因素叠加导致的市场压力。
评论赞
![右哼哼 [右哼哼]](http://gbfek.dfcfw.com/face/emot_default/emot32.png)
阿弥陀佛



停板![偷笑 [偷笑]](http://gbfek.dfcfw.com/face/emot_default/emot25.png)





