- 全部
- 热门
- 最新评论
- 最新发帖
- 全部
- 个人号
- 机构号
-
ST情绪管理大师
更新于 今天 09:37 111次浏览
珠海港下面的港泰燃气公司,打电话半个月了,叫来改管通燃气,还没搞定!渺无音讯了,公司电话还没有投诉这一项!特么滴装修施工进度等它一个垄断公司在这懒政摆烂!要是浙江办理业务估计两天搞定了,要是中国电网也是妥妥的积极处理好了,这种公司市值超过30亿都是股东们的问题,你们不调研一下就买股票么????这公司董事长任期在干的啥???$东方财富(SZ300059)$$华发股份(SH600325)$$南网能源(SZ003035)$...
32 -
闲人小散50avj8
更新于 今天 09:07 82次浏览
锦州港也是国资退市了,就怕珠海港别象锦州港一样退市
32 -
建策观局
更新于 今天 02:04 376次浏览
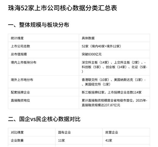
52家上市公司+8300亿总市值!珠海的资本故事,或呈现“国企稳”与“民企强”的新局
$珠海港(SZ000507)$ 内容来源公众号建策观局 当我们把目光投向资本市场,一组数据尤为亮眼——珠海这座城市的上市公司总数已达52家(完整名单附后),其背后是超8300亿元的总市值,以及一个由国有资本与民营力量共同绘就的壮阔产业图景。珠海的上市企业或早已跳出本土,在更广阔的资本舞台上长袖善舞。它们从珠海启航,已稳健布局于境内外的资本市场,展现了国有资本与民营经济在时代浪潮中协同共进的强大势能...
4赞 -
股友100Q086a76
更新于 11-30 23:28 161次浏览
$珠海港(SZ000507)$ 陈勇书记. 吴泽桐市长.为了珠海这张名片,请把珠海港股份转让吧! 一家上市企业经营了几十年,经营的一塌糊涂。 珠海机场都能转让35%的股份给港府. 为什么不能换有能力的人来接管这家企业?
15 -
盼望涨停板
更新于 11-30 19:56 86次浏览
重组的架势走式
2赞 -
黑马专业户
发表于 11-30 11:46 43次浏览
下周应该有个大反弹了吧。
评论赞 -
珠海港股友
更新于 11-30 00:11 279次浏览
问董秘 董秘你好,公司10月14日发布公告,关于向专业投资者公开发行科技创新公司债券注册
【问】董秘你好,公司10月14日发布公告,关于向专业投资者公开发行科技创新公司债券注册申请获得中国证监会批复的公告,在申请之前,公司肯定有投资方向的调研和确定,不是盲目申请的,请问该部分募集资金主要投向哪些行业和方向?谢谢!【答】珠海港:您好!本次公开发行公司债券的募集资金拟用于偿还公司及下属企业的有息债务、补充营运资金及法律法规允许的其他用途,具体将根据公司资金需求情况在上述范围内确定。未来公司将按照有关法律法规和批复文件的要求择机发行,并根据进展情况及时公告。感谢您的关注!
珠海港:您好!本次公开发行公司债券的募集资金拟用于偿还公司及下属企业的有息债务、补充营运资金及法律法规允许的其他用途,具体将根据公司资金需求情况在上述范围内确定。未来公司将按照有关法律法规和批复文件的要求择机发行,并根据进展情况及时公告。感谢您的关注!
8赞 -
文静秀雅的潘智妍
发表于 11-29 21:36 114次浏览
珠海港,你能给股民什么活动?
评论赞 -
心灵的呼唤
更新于 11-29 19:33 78次浏览
珠海港000507也是进入了一堆资金周一还是后三启动呢?
21 -
闲人小散50avj8
发表于 11-29 18:52 33次浏览
国企干的好不好另说,反正公资少不了,照拿
评论2 -
闲人小散50avj8
更新于 11-29 17:51 64次浏览
没钱还债,发债还钱
2赞 -
股友68g07v8612
发表于 11-29 06:15 1986次浏览
$地素时尚(SH603587)$$厦门港务(SZ000905)$$珠海港(SZ000507)$股息红利估值法,我们用股息红利估值法来比较下,地素时尚、厦门港务、珠海港之间的投资价值,地素时尚目前总现金32.58亿,有息负债0亿,现金头寸=32.58-0=32.58亿,目前市值60.26亿,企业价值=60.26-32.58=27.68亿,总股本4.77亿,折合每股企业价值5.80元/股,今年分红0....
评论赞 -
股友100Q086a76
更新于 11-28 21:52 130次浏览
$珠海港(SZ000507)$一分钱就能玩一个星期乃至一个月的上市公司,不知道你们投资的目的是什么? 五年后珠三角九市.珠海经济被肇庆超过,我都会相信。 早就和兄弟们说过.珠海的上市企业只能投格力电器,其他的全是怎么想着坑钱.不跟股东回报的破产公司。。,
2赞 -
勇敢无畏的兄弟
更新于 11-28 21:20 1632次浏览
佛山照明、星湖科技等广东国企改革10大概念股发展前景深度解析:政策赋能+资产整合激活价值潜力
佛山照明、星湖科技等广东国企改革10大概念股发展前景深度解析:政策赋能+资产整合激活价值潜力 2025年作为国企改革深化提升行动决胜之年,广东以18.72万亿元国资总额、3.8万亿元营收的坚实基础,将并购重组、资产盘活纳入国企考核核心体系,推动国有资本向战略新兴产业与关键领域集中。以下聚焦10家核心概念股,结合政策导向与企业基本面,解析其成长逻辑与发展前景: 1.佛山照明(000541):科技转型...
33 -
利落的卢玥淼
更新于 11-28 16:27 247次浏览
$珠海港(SZ000507)$珠海港的管理层加主力,我带你们去内蒙古,那里有草有泥有马,还有戈壁
616 -
股友100Q086a76
更新于 11-28 15:39 246次浏览
$珠海港(SZ000507)$ 还有人唱多.看样子股价还没跌到位。 兄弟们去看看:珠海港控股名下几家上市企业股价走势一模一样。 说明了什么?自己去对比! 珠海除了格力空调,其他全是无任何投资价值的乚J。 还是那一句话,就算大盘上5000点,珠海港这LJ股价也上不了净资产。
23 -
股友79761S8i12
发表于 11-28 14:58 61次浏览
$珠海港(SZ000507)$这个股突出一个子僵
评论1 -
沉着冷静不盲目
更新于 11-28 14:58 571次浏览
$珠海港(SZ000507)$看好这只拿着股票,不看好就别碰这只股票,这叫知行合一,股票交易是T+0,不看好的在上午上涨时不卖出股票,却在下午下跌时卖出股票,知行不一,赌徒心理。赌术的最高境界就是心理战,盘面扰乱你的心理,底部让你恐慌,高位顶部让你兴奋贪婪。十个股民九个赌,十个赌徒九个输。在股市亏钱的永远是股票底部区间割肉,高位盲目跟风追高的人。做股票要有自己的主见,心理素质要好,不受外界干扰,才...
21 -
股友GLP5gM
发表于 11-28 14:57 37次浏览
$珠海港(SZ000507)$今天先买1000股
评论赞 -
基民253W8O7517
发表于 11-28 14:43 39次浏览
$珠海港(SZ000507)$真的是难为你了涨这么多
评论1

![哈欠 [哈欠]](http://gbfek.dfcfw.com/face/emot_default/emot33.png)

