- 全部
- 热门
- 最新评论
- 最新发帖
- 全部
- 个人号
- 机构号
-
阿毛97252
更新于 今天 07:01 62次浏览
$中国宝安(SZ000009)$如果李松强把股份全转让给了韶关高创会怎么样 李松强是市场知名“牛散”,与韶关高创(粤民投系)长期存在协同持股的市场传闻,若此次转让成行,相当于粤民投通过收购一致行动人股份,实现了“控制权临门一脚”。
11 -
资讯 中国宝安2025年净利润增长17.62% 拟10派0.3元
更新于 今天 02:28 312次浏览
12 -
娴雅文静的舒思源
发表于 04-25 23:05 66次浏览
中国宝安的第三股东李松强老板,应该断臂求生,继续重仓买入40亿元中国宝安,间接可以控制贝特瑞和马应龙,总市值估值1000亿。这辈子不要想从苏宁易购和ST华海翻身,基本已经退市。
评论2 -
资讯 中国宝安:2025年净利润同比增长17.62% 拟10派0.3元
更新于 04-25 22:38 306次浏览
24 -
股市只求半称心
更新于 04-25 22:30 437次浏览
若贝特瑞一季度归母净利润6.5-8亿元,中国宝安对应可归属利润约为4.3-5.4亿元 叠加马应龙、友诚科技等其他子公司贡献,扣除总部费用与非经常性损益后,中国宝安2026年一季度归母净利润预计区间调整为3.8亿-4.8亿元。
![俏皮 [俏皮]](//gbfek.dfcfw.com/face/emot_default/emot8.png)
![俏皮 [俏皮]](//gbfek.dfcfw.com/face/emot_default/emot8.png)
103 -
娴雅文静的舒思源
更新于 04-25 22:19 112次浏览
锂电池的所有股票都创历史新高,中国宝安连续跌了7个月,越洗越多散户,有本事跌到3元,我立马拉200万粉丝过来。有舍才有得,大盘指数已经翻倍,顺着大盘走才能走得更远。
3赞 -
股事小学生
更新于 04-25 21:38 375次浏览
$中国宝安(SZ000009)$很多人搞错了,贝特瑞大股东是宝安集团,二股东才是上市公司中国宝安,两家名字差不多,但是不是一家公司
7赞 -
股友6180h2183k
发表于 04-25 21:17 44次浏览
放心吧,这个股下轮牛市,再过10年就涨起来啦,不要急
评论赞 -
敏捷的李佳玉1
发表于 04-25 21:00 54次浏览
福安还有5000多万股要减持,还得磨。还有就是李松强在里边,没有资金来抬桥的。
评论1 -
敏捷的李佳玉1
发表于 04-25 20:46 44次浏览
这只票不知道有啥雷,就这样磨,磨了好几年了。
评论赞 -
遥望秦岭
更新于 04-25 20:10 46次浏览
21年和盛新锂能都属于第一梯队,怎么24年以来就是这样的表现,公司团队要加油啊!
1赞 -
有领导力的欧昀17
更新于 04-25 18:09 192次浏览
$中国宝安(SZ000009)$这年报是好,还是不好,有知道的朋友说下吗
4赞 -
格隆汇
更新于 04-25 17:57 734次浏览
中国宝安(000009.SZ):2025年净利润2.03亿元 同比增长17.62%
格隆汇4月24日丨中国宝安(000009.SZ)公布2025年年度报告,报告期内,本集团实现营业总收入230亿元,比上年同期增长13.87%;营业成本1,708,866.28万元,比上年同期增长16.17%;销售费用119,460.73万元,比上年同期增长7.19%;管理费用139,104.61万元,比上年同期增长1.79%;财务费用67,011.06万元,比上年同期增长105.41%;归属于母公...
32 -
弥勒教徒
更新于 04-25 17:31 77次浏览
$中国宝安(SZ000009)$宝安年报不重要、最要的是贝特瑞的一季报。
2赞 -
公告 中国宝安:关于2025年度权益分派预案的公告
更新于 04-25 16:14 302次浏览
3赞 -
小竹vv
更新于 04-25 12:36 303次浏览
大写一个6,扣非后竟然亏损,计提接近4亿
5赞 -
股事小学生
发表于 04-25 12:16 50次浏览
$中国宝安(SZ000009)$前十大股东一半都在增持,但是怎么没有公告
评论赞 -
HX329X87107
发表于 04-25 11:26 43次浏览
$中国宝安(SZ000009)$真是幼稚,你这是小学一年级学数学的
评论赞 -
熬股炼心
发表于 04-25 11:19 297次浏览
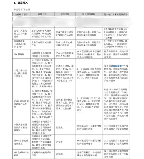
又一个将爆单产品$中国宝安(SZ000009)$ 1.大马力拖拉机动力换挡系列产品 市场销路(国内及国际) 国内市场: 现状与趋势:目前中国正在大力推进农机装备的自主可控和国产替代。大马力拖拉机(特别是200马力以上)的动力换挡技术长期被国外巨头(如约翰迪尔、凯斯纽荷兰)垄断。 目标客户:国内的大型拖拉机主机厂(如一拖、雷沃等)。 机会点:表格提到“提升国产农机装备国际竞争力”和“实现自主可控”,...
评论赞 -
公告 中国宝安:2025年年度报告
更新于 04-25 11:15 375次浏览
113
![俏皮 [俏皮]](http://gbfek.dfcfw.com/face/emot_default/emot8.png)
![捂脸 [捂脸]](http://gbfek.dfcfw.com/face/emot_default/emot42.png)
![大笑 [大笑]](http://gbfek.dfcfw.com/face/emot_default/emot2.png)
